Biraz kafam karıştı.
WA1 ile WA2 yi birleştirdiğimde üçgen mi çıkış verir yoksa sinüs mü?
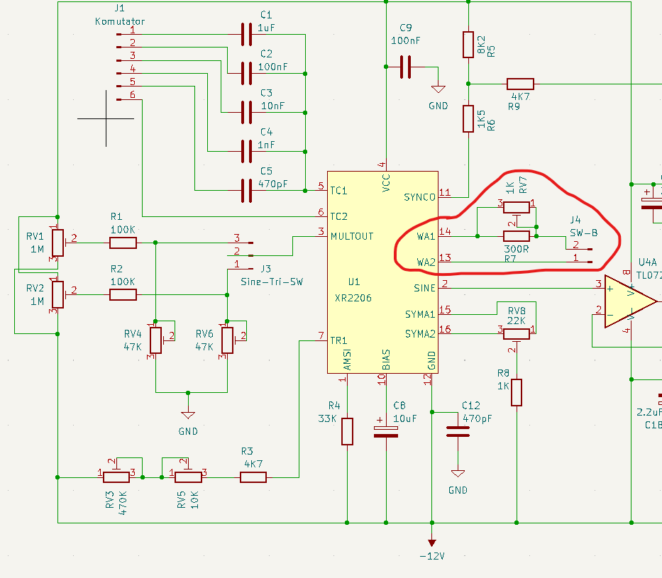
18746 eklentisine bak
Devrede bir hata var bulamıyorum. Trafo çok fazla ısınıyor.
Trafonun değerini bilmiyorum ama önceki devrede rahat rahat yetiyordu.Trafo kac watt ?
Devrede ısınan parça regulator opamp entegre var mı?
Devre kac amper cekiyor?
Trafonun değerini bilmiyorum ama önceki devrede rahat rahat yetiyordu.
XR2206, 7805,7805, 7912 ısınıyor.
Orjinal şema ile orjinal devrenin bir birini tutmadığını fark ettim. Ben şemaya göre yapmıştım, devrede farklı kısımlar var. İnceliyorum bakalım.
Önce pcb yi düzeltmem lazım. Şuanki hali ile çok sıkıntılı.Xr2206 yi soket ile taktiysan soker misin? Sökünce devreye tekrar enerji ver ve regulatorleri kontrol et ısınma gidiyor ise entegre sorunlu yada pcb de yanlış yere besleme gidiyor hata olabilir.
Ben o trimmerlerin orta bacağını tanımadığım için yanlış yapmışım sanırım.Orada iki adet trimpot kullanılacak. Ben olsam trimpotun orta ucunu saseye baglardim. Semada da orta üç aşağı bakıyor.
Orjinalde bir tane evet ama tek başına yetmiyor.Soldaki dc ofset trimpotunu da iki tane kullanmışsın. Bence o 1 adet olacak. Kaba ayari oradan yapıp her sinyal şekline göre ince ayari bu 47k trimpotlarla yapacaksın.
Her zamanki gibi kalite peşindeyim. Daha çok malzeme, daha kaliteSoldaki şema daha mantıklı gibi. Daha az malzeme ile daha kolay.

Ben o trimmerlerin orta bacağını tanımadığım için yanlış yapmışım sanırım.
Orjinalde bir tane evet ama tek başına yetmiyor.
Onu kabaca ayarlayıp diğer 47k lara geçtiğimde sinüsü ayarlasam üçgen bozuluyor, üçgeni ayarlasam sinüs bozuluyor. O yüzden ayrı ayrı yaptım.
Her zamanki gibi kalite peşindeyim. Daha çok malzeme, daha kalite![]()
Toprağa akmıyor ama. Üstteki hattan +12v geliyor, alttaki hattan - 12v geliyor. Yinede paralel mi oluyor? Yandı beyin.Soldaki iki 1 Mohm tamamen paralel oluyor ve 0 - 500k arasi trim ediyor. Birini yarıda bırakırsan bu değer daha da aşağı düşer.. 300k ohm gibi bir trim yeteneğine sahip olacaktır. 1 M olmuyor yani
Toprağa akmıyor ama. Üstteki hattan +12v geliyor, alttaki hattan - 12v geliyor. Yinede paralel mi oluyor? Yandı beyin.
Abi bu şekilde iken 47k ların orta bacağı doğru mu? @serkan_48 toprağa çekili diyor.Benim dediğime göre gidersen birşey yapman gerekmiyor, o yüzden oradan başlamakta fayda var![]()