Doğrultucu çıkışından da 5V elde edebilirsin. Hazır LM2592 bazlı DC/DC converter'lar var. Hem arduinoyu besler, hem ekranı. Ama daha az gürültülü olsun diyorsan, 12V elde edersin LM2592 ile, arkasına bir LM317 veya LM7805 ile lineer regüle edip 5V elde edersin.
Doğrultucuyu karıştırmayayım abi ya. Bir tane 2x9v alıyım. 9V' u direk arduinoya girerim. Bir tanede 7805 ile ekrana filan giderim, olur biter.
 
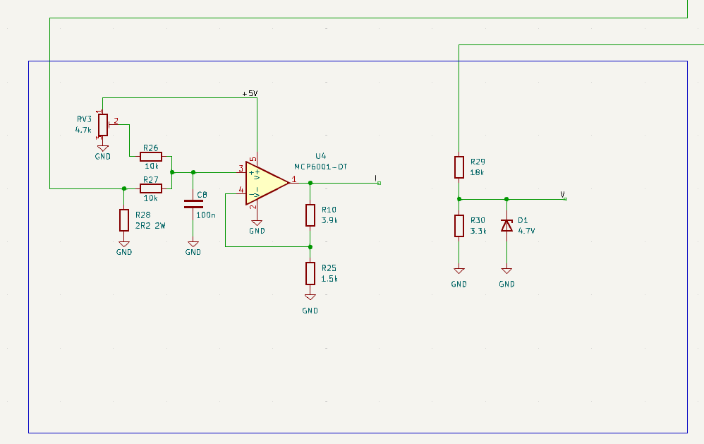
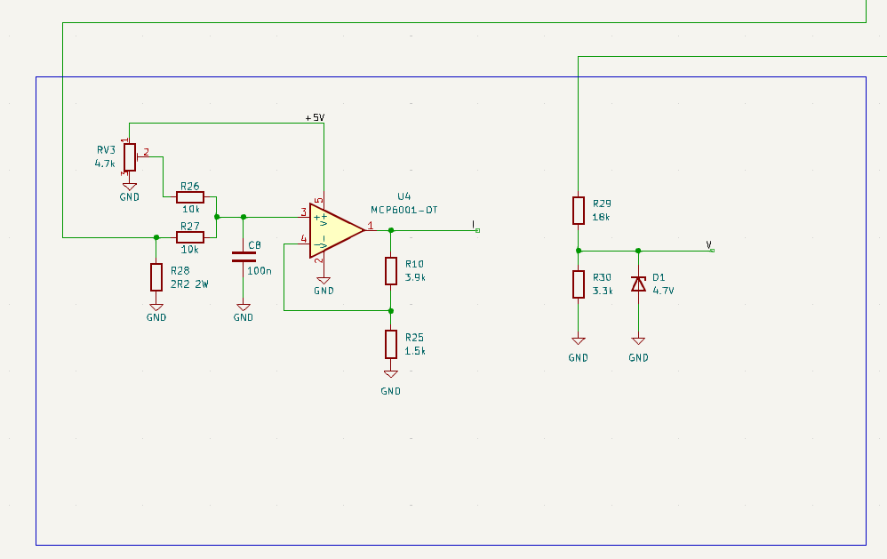
Voltaj, akım ölçümü ve 128x64 ekrana yazdırılması için aşağıdaki gibi ayrı bir yapı oluşturdum. Akım ölçüm opampında hatalı bağlantılar ve eksik / yanlış dirençler olabilir.
Geri kalanında gözümden kaçan bir hata olmadıysa sorun olmaması lazım.

Ekran görüntüsü 2024-11-14 010521.png


Ekran görüntüsü 2024-11-14 004913.png
 
Son düzenleme:
R7 D17 bağlantısı bana yanlış gibi gözüktü ama çok düşünmedim üstüne.
 
R7 D17 bağlantısı bana yanlış gibi gözüktü ama çok düşünmedim üstüne.
Evet orada opamp vardı. Silince boşta kalan yol oraya kaynamış sanırım. Düzelttim şimdi.
 
Şöntün sağı ile solu arasındaki gerilimi yükseltmen lazım, opamp diff amp ya da nonimverting amplifier olarak bakıp devreyi kurabilirsin. Shuntten öyle kablo çekip başka yere götürüp orada okuma yaptığın için yanlış ve gürültülü okuyacaksın, ama çok dert değil. Bana kalırsa sana acil güç kaynağı lazım olduğu için çok takılma bu gösterge fonksiyonlarına diğer kısmı güzelce çalışacak şekle getir, bu diğer kısımları planla ama uygulamada biraz sonlars bırak
 
Şöntün sağı ile solu arasındaki gerilimi yükseltmen lazım, opamp diff amp ya da nonimverting amplifier olarak bakıp devreyi kurabilirsin. Shuntten öyle kablo çekip başka yere götürüp orada okuma yaptığın için yanlış ve gürültülü okuyacaksın, ama çok dert değil. Bana kalırsa sana acil güç kaynağı lazım olduğu için çok takılma bu gösterge fonksiyonlarına diğer kısmı güzelce çalışacak şekle getir, bu diğer kısımları planla ama uygulamada biraz sonlars bırak
Asıl yapı eğer şemayı çizerken bir hata yapmadıysak 90% çalışır. Bu ekran kısmında eksik bir şey kalmasın diye tamamlamya çalışıyorum. Bu tarafı bitirmeden asıl kartı basarsam ve sonradan asıl kartta değişmesi gereken bir şey olursa uğraştırır. Kısacası projeyi bilgisayarda tamamen bitirip devamında baskıya geçmek istiyorum.
Opamp olayına bakacağım. Şimdi biraz ekranla uğraşayımda şöyle güzel bir görsel çıkartayım ortaya :)
 
Opampların çıkışına ve dc_read hatlarına seri 1K, bu dirençten sonra da gnd'ye doğru 100nF eklemenin faydası olur.
Ayrıyeten de bu kondansatöre paralel ama ters bağlı bir 1n4148 kullanmak iyi olur. RC den dolayı alçak geçiren filtre görevi görür. Diyotta opamptan negatif voltaj gelmesine karşı koruma olur.

Ayrıca şuan gerilim bölücü oranı düşük. Girişi 4'e bölüyor bu dirençlerle
 
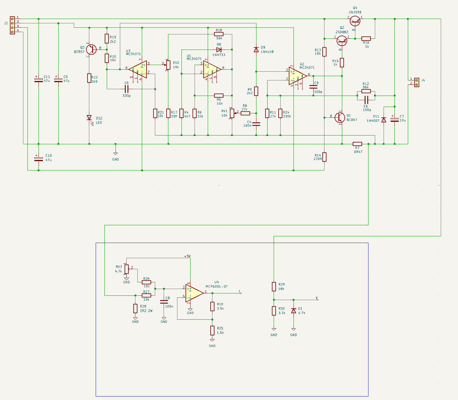
Opamp devreleri doğru olmamış Gökhan. non-inverting opamp yapılandırması olacak. Bir de şase şöntün solu olacak. Senin yaptığın şekilde şönt voltajı negatif olur.
 
Bir de opamp'ler rail to rail, negatif beslemeye gerek yok. Opamp V[SUB]EE[/SUB] şaseye gidecek.
 
Şöyle bir devre çizdim. Ana kontrol devresini de gösterdim bağlantı yerleri net olsun diye.

1731577532753.png


Bu da sadece ölçüm devresinin giriş kısmı

1731577557659.png


Voltaj kısmında opamp'e gerek yok. 30V u bölüyoruz uygun bir şekilde, sonra da voltajı 4.7V ile sınırlandırıp MCU ya veriyoruz.

Ama akım ölçüm kısmında bazı opsiyonlarımız var. İki farklı seçenek var orada olası gürültü sorununa tedbir almak için. Ama öncelikle RV3, R26, R27, ve R28 ayak izlerine birşey koymayacağız. Sadece C8 olacak ve R27 nin yerine de kısa devre köprü koyacağız. Akım ölçüm opamp kazancı 3.6 gibi. 0.47 Ohm şöntten 3 amper akım geçerse opamp çıkışı 5.076V oluyor, yani aslında Vcc ye dayanıyor ve Vcc oluyor.

Gerçek devredeki ölçümlere göre hem akımın hem voltajın kalibrasyon katsayıları belirlenecek ve yazılıma kaydedilecek. O yüzden bir kalibrasyon menüsü de oluşturman lazım.
 
Şöyle bir devre çizdim. Ana kontrol devresini de gösterdim bağlantı yerleri net olsun diye.

38183 eklentisine bak

Bu da sadece ölçüm devresinin giriş kısmı

38184 eklentisine bak

Voltaj kısmında opamp'e gerek yok. 30V u bölüyoruz uygun bir şekilde, sonra da voltajı 4.7V ile sınırlandırıp MCU ya veriyoruz.

Ama akım ölçüm kısmında bazı opsiyonlarımız var. İki farklı seçenek var orada olası gürültü sorununa tedbir almak için. Ama öncelikle RV3, R26, R27, ve R28 ayak izlerine birşey koymayacağız. Sadece C8 olacak ve R27 nin yerine de kısa devre köprü koyacağız. Akım ölçüm opamp kazancı 3.6 gibi. 0.47 Ohm şöntten 3 amper akım geçerse opamp çıkışı 5.076V oluyor, yani aslında Vcc ye dayanıyor ve Vcc oluyor.

Gerçek devredeki ölçümlere göre hem akımın hem voltajın kalibrasyon katsayıları belirlenecek ve yazılıma kaydedilecek. O yüzden bir kalibrasyon menüsü de oluşturman lazım.
Elektrikler yok. Planlı bakım çalışması varmış. Akşam 16:00'a kadar sürecekmiş. O saatten sonra pc den bakacağım.
 
Devreyi şöyle toparladım. Yalnız şöntün iki ucundan voltaj okuyacaktık. Sol ucuna bağlantı göremedim.
Burada görünüşe göre negatif voltaja hiç bir yerde ihtiyaç yok. O zaman kaldırayım, trafoyuda tek sargı 9v alayım abi.
Dün gece bir test yaptım. Arduino nano ile ekran sadece 80mA filan çekiyor. Opampın ne kadar çektiğini bilmiorum ama sanırım 200mA güle oynaya tüm devreye yeter. Bu şekilde basayım mı devreyi?

Ekran görüntüsü 2024-11-14 155724.png
 
Ölçüm kartına şaseyi getireceksin, sol uç o. Akım ölçme bağlantısını kalın kablo yapmamız gerekebilir, o yüzden orada minyatür JST konnektör kullanma.
 
Çok lüks kaçmazsa akım gerilim ölçümü için I2C haberleşen TI INA serisinden uygun bir çip ya da modül düşünülebilir. Mükemmel çalışıyor. Diğer istatistikleri de kendi tutuyor.

38191 eklentisine bak
Sağa gurban olurum. :D

Ölçüm kartına şaseyi getireceksin, sol uç o. Akım ölçme bağlantısını kalın kablo yapmamız gerekebilir, o yüzden orada minyatür JST konnektör kullanma.
Tamam şimdi anladım. Peki bu şaseyi devrenin diğer şasesine birleştirmeli miyim? Yukarıdaki trafodan bir şase daha çıkıyor çünkü.
Bana kalırsa birleştirmeliyiz ama akım ölçümüne etki eder mi onu kestiremedim.

Ekran görüntüsü 2024-11-14 173956.png
 
Şaselerin birleştirilmesi gerekir. Bütün voltajlar şaseye göre çünkü.
 
Çok lüks kaçmazsa akım gerilim ölçümü için I2C haberleşen TI INA serisinden uygun bir çip ya da modül düşünülebilir. Mükemmel çalışıyor. Diğer istatistikleri de kendi tutuyor.

38191 eklentisine bak

Evet bu çip çok randımanlı çalışıyordur eminim, ama öğrenen birisi için böyle hazır tasarım kullanmak bence uygun değil. İşi öğreniyorsan, olası sorunları yaşaman lazım. Ondan sonra da o sorunları birer birer ya çözmen yada etkisini azaltman lazım. Bunların hepsini yaptıktan sonra, tabiki işi çabuk bitirmek için böyle hazır çözüm kullanılabilir.
 
Kasanın Ön paneli de tamam.

Ekran görüntüsü 2024-11-14 200825.png
 

Forum istatistikleri

Konular
8,425
Mesajlar
138,234
Üyeler
3,336
Son üye
zafer GÜNDÜZ

Son kaynaklar

Son profil mesajları

mechanic ayhanarican mechanic wrote on ayhanarican's profile.
https://www.allmystery.de almanca biliyorsan burada araştır. Yapay zekada çeviriyor gerçi.
Almanların matematik bilgisi daha iyi oluyor.
“Kendi yolunu çizen kişi, kimsenin izinden gitmez.” – Nietzsche
Kim İslâm’da güzel bir çığır açarsa (güzel bir alışkanlık başlatırsa), onun sevabı ve kendisinden sonra ona uyanların sevapları, onların sevaplarından hiçbir şey eksilmeksizin ona da yazılır.
erdemtr55 taydin erdemtr55 wrote on taydin's profile.
Merhaba Taydin bey,
Gruba spms serisi yapıcak mısınız?
ben 3 sargılı toroid ile 2 adet flyback sürücek bir devre yapmayı düşünüyorum.size soracak sorularım vardı?
Mutluluğun resmi illa güzel çizilmiş tablo olmak zorunda değil.Bazen basit bir çizgi,doğru bir renk,yada küçük bir detay
Back
Top