0-30V. 10A Güç kaynağı

@Sercan konu başlığı hakkında yanılmamışım. Projeniz için tebrikler.

Bu arada ben kendi yaptığım switch mod ayarlı güç kaynağımın DC output çıkışlarında ripple ölçümü yapmak istiyorum. Osiloskobum var ama kullanım bilgim bu konuda zayıf.
GÜÇ KAYNAĞININ DC UÇLARINDA;
#RF probu ile skobun AC yada DC modundamı?
Yoksa
#Skobun krokodilli probu ile AC yada DC modunda mı ölçeceğim?

Bu ölçümü, hangi şartlarda ve nasıl değerlendirip ripple oranına iyi yada kötü diyebileceğim?
BİLGİ VEREN OLURSA SEVİNİRİM.

Güzel bir soru.

Bunu ayrı bir başlıkta güç kaynaklarında ripple ölçümü adında işlemek daha iyi olur düşüncesindeyim.

Hem işlediğimiz bu konu içeriğinden sapmamış olur.
 
Doğrultucu çıkışındaki ripple voltajı, çekilen akımla beraber artar. Dolayısıyla ölçümü yapmak için maksimum akımı çekersin. Sonra da osiloskobu AC kuplaj moduna alarak ripple voltajını rahatlıkla ölçersin. Ripple voltajını ölçmekte bir zorluk yoktur, çünkü yüksek akım çekilirken ripple voltajının genliği de oldukça fazladır (birkaç volt veya daha fazlası).

Ama regüleli bir güç kaynağının çıkışında ripple ölçülmesinin bir anlamı yoktur. Regülatör, doğrultucu çıkışındaki ripple'ı neredeyse tamamen uzaklaştırır. Onun yerine regüleli güç kaynakları çıkışında gürültü ölçümü yapılır. Bu ölçümde, regülatörün uzaklaştıramadığı eser miktardaki ripple da hesaba katılmış olur. Bu ölçümü yapmak da oldukça zordur, çünkü kaliteli lineer regülasyonlu güç kaynaklarında gürültü miktarı çok azdır, dolayısıyla ölçümü yapan cihazın kendi öz gürültüsünün bu değerden çok daha az olması lazım ki ölçülen değer anlamlı olsun.
 
Doğrultucu çıkışındaki ripple:

1611831591073.png


5 VDC regülasyonlu güç kaynağı çıkışındaki gürültü (AC kuplaj ile ölçülmüş hali). Gürültü değeri 35 mVpp gibi. Üst seviye lineer güç kaynaklarında gürültü miktarı birkaç mVpp seviyesindedir.

1611831655356.png
 
Doğrultucu çıkışındaki ripple voltajı, çekilen akımla beraber artar. Dolayısıyla ölçümü yapmak için maksimum akımı çekersin. Sonra da osiloskobu AC kademesine alarak ripple voltajını rahatlıkla ölçersin. Ripple voltajını ölçmekte bir zorluk yoktur, çünkü yüksek akım çekilirken ripple voltajının genliği de oldukça fazladır (birkaç volt veya daha fazlası).

Ama regüleli bir güç kaynağının çıkışında ripple ölçülmesinin bir anlamı yoktur. Regülatör, doğrultucu çıkışındaki ripple'ı neredeyse tamamen uzaklaştırır. Regüleli güç kaynakları çıkışında gürültü ölçümü yapılır ve bu ölçümü yapmak da oldukça zordur. Kaliteli lineer regülasyonlu güç kaynaklarında gürültü miktarı çok azdır, dolayısıyla ölçümü yapan cihazın kendi öz gürültüsünün bu değerden çok daha az olması lazım ki ölçülen değer anlamlı olsun.
Bilgi için teşekkürler.
Lab-bench güç kaynağımı (siz yardımcı olmuştunuz) ve devresini bilirsiniz.
Şimdi dediğiniz gibi ölçtüm ve 11voltta Yüksüz olarak Çıkışında genliğini frekansını ölçmedim ama biraz ripple gördüm. 10mv ac kademesinde AMP 2.8mv
DEĞERLENDİRİRSENİZ SEVİNİRİM

Acaba diyorum ki;
#Regüle kartını bir metal kutu içerisine mi alsaydım?
#Ama ben ayar için kullandığım potansiyometreler e giden kablonun TV kablosu gibi ekranlı bir kablo olmadığından dolayı, opamp ların hassas girişlerinin ve dolayısıyla DC output un etkilendiğini düşünüyorum.
3ef388396c7218e30c1583c0388058ad.jpg
 
Gürültü ölçümünde de fakto standart, ölçümün 20 MHz bant genişliği ile yapılması. O yüzden multimetre ile yapılan ölçüm fazlasıyla iyi çıkar. Ayrıca belli bir anma yük altında ölçümün yapılması lazım. Mesela tam yük, veya %50 yük, neyse. Boşta yapılan ölçüm de gene fazlasıyla iyi çıkar. Ayrıca ölçümü daha yüksek bir yatay zaman ile yapman lazım ki pikleri daha iyi göresin (mesela 1 ms/div dene). Hatta osiloskoba otomatik olarak peak to peak değer ölçümü yaptırabilirsin.

Ama bu gürültü ölçümünü yapmaktaki açık ara en büyük zorluk, common mode gürültüğü yok sayıp sadece cihazın çıkış gürültüsünü görüntülemek. Bunun için diferansiyel prob kullanmak lazım. Ayrıcı mümkün ise ölçümü 8 bit'ten daha yüksek çözünürlüğü olan ve çok düşük öz gürültüye sahip osiloskop ile yapmak lazım (çok yüksek fiyat)
 
O linki inceledim. Daha çok smps ler için tavsiyede bulunmuş. Ölçüm tavsiyeleride güzel.
Ama @serkan_48 in dediği gibi ayrı başlıkta incelenmesi gerekiyor.
Ama @taydin zaten bu konuyu önceden incelemiş ve siteye başlık açarak notlarını düşmüş. İnceleme oldukça detaylı.

 
O linki inceledim. Daha çok smps ler için tavsiyede bulunmuş. Ölçüm tavsiyeleride güzel.
Ama @serkan_48 in dediği gibi ayrı başlıkta incelenmesi gerekiyor.
Ama @taydin zaten bu konuyu önceden incelemiş ve siteye başlık açarak notlarını düşmüş. İnceleme oldukça detaylı.


O devreye başlamayı çok istiyorum aslında. Komponentleri falan hepsini aldım. Ama gelen AD8021 bir pirinç tanesi kadar ! Buna özel PCB yapmam lazım. Onun için de bizim ışıklı PCB projesi ilerlemesi lazım, onun için de zaman lazım :D Ama bu diferansiyel prob çok faydalı olacaktır herkese çünkü yenileri inanılmaz derecede pahalı.
 
@taydin, bende şu sıralar iki pirinç tanesi ile uğraşıyorum. Adaptöre lehimledim. Mübarek 5 bacaklı SMD adaptörü sadece Türkiye'de buldum. Önce adaptöre yapıştırdım. Sonra lehimledim.


Kısmet olursa birinden yukarıdaki RF sinüs sinyal jeneratörünü ve birinden de, kısmetse aşağıdaki projeyi.
 
@TRON yaptığınız devrenin şeması veya linki var mı?
Henüz ltc1799 ları adaptörlere lehimledim.Çok turlu potansiyometre leri ayarlayamadım. En kısa zamanda sipariş vereceğim.

Site bu
Şema ise aynı siteden
Yanlız ben şemanın sağ sondaki swr köprüsü kısmını aşağıdaki kit ile değiştireceğim.
 
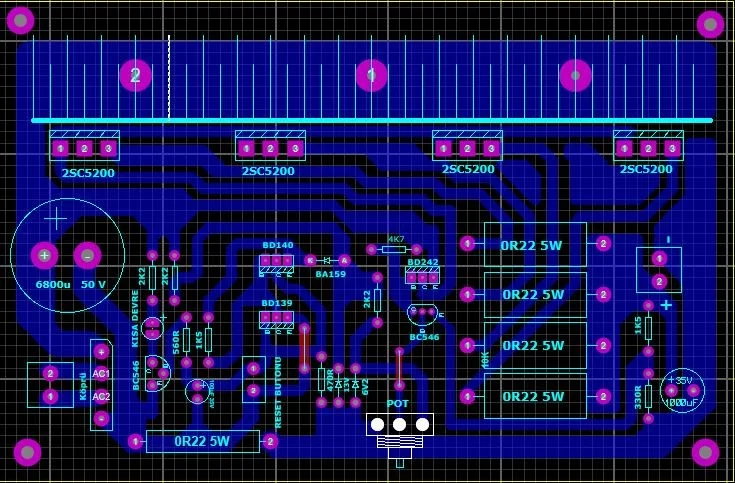
Devre 0-30 V dc gerilim ayarlı, kısa devre korumalı, yapımı kolay, kullanımı kolay devredir.
Adnan Coşkun Hocaya ait devredir.
Piyasada da ticari ürün olarakta satılmaktadır.
7478 eklentisine bak
7479 eklentisine bak
Yıllar önce bu devreden yapmıştım. Montajı ve kullanımı kolay, yeni başlayanlar için ideal güç kaynağıdır.
Devreyi yapıp kullanacaklara, başarılar dilerim.
Dosyalar ektedir.
Merhabalar,
bu devrenin baskı şeması PDF aldım.Direk çıktı alsam 1/1 oranındamıdır.Bilgisi olan yazabilirmi?
 
Çıktı alırken yazıcı ayarlarından ölçeklendirme ayarını iptal edin veya %100 değerine getirin.
Emin olmak içinde test çıktısı alın, bacak aralığı bilinen malzemelerin padleri arasındaki mesafeleri ölçün.
 
Evdeki lexmark yazıcı kartuşu bitti.Yazıcım kalmadı şimdilik.dışarda çıktı alacağım o nedenle sormuştum.Yönlendirme için teşekkür ederim.
 
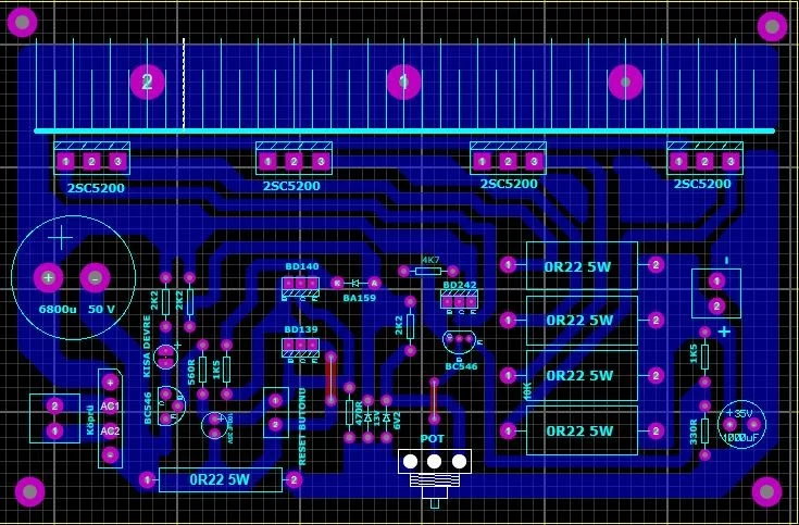
Devre 0-30 V dc gerilim ayarlı, kısa devre korumalı, yapımı kolay, kullanımı kolay devredir.
Adnan Coşkun Hocaya ait devredir.
Piyasada da ticari ürün olarakta satılmaktadır.
7478 eklentisine bak
7479 eklentisine bak
Yıllar önce bu devreden yapmıştım. Montajı ve kullanımı kolay, yeni başlayanlar için ideal güç kaynağıdır.
Devreyi yapıp kullanacaklara, başarılar dilerim.
Dosyalar ektedir.
Ben güç kaynağı yaparken Özelliklede Ayarlı güç kaynağını tes ederken Amper testini Örneğin 12 volt 50 Watt lık Halojen lambaile test ederim
Şimdi bu Güç kaynagı
Şimdi bu devreye 12 volta 12 volt 50 watt 5 amper çeker şimdi bu devreye 12 volt 50 watlık holojen ampulu bağlarsam tabi 12 volta ayarlıyarak ustundeki 5200 ler en çok 5 dakika içinde yanar
 
Ben güç kaynağı yaparken Özelliklede Ayarlı güç kaynağını tes ederken Amper testini Örneğin 12 volt 50 Watt lık Halojen lambaile test ederim
Şimdi bu Güç kaynagı
Şimdi bu devreye 12 volta 12 volt 50 watt 5 amper çeker şimdi bu devreye 12 volt 50 watlık holojen ampulu bağlarsam tabi 12 volta ayarlıyarak ustundeki 5200 ler en çok 5 dakika içinde yanar
@ayhan63 acaba nasıl bu kanıya vardın.(fan soğutma ilave yapıldığında yine aynı sonuç olurmu)konuyu biraz açarmısın?
 
Peki çözüm olarak önereceğin aynı zamanda led driver gibi 7/24 çalışacak şekilde güç kaynağı önerin nedir?
 

Forum istatistikleri

Konular
8,432
Mesajlar
138,340
Üyeler
3,340
Son üye
hcetky

Son kaynaklar

Son profil mesajları

mechanic ayhanarican mechanic wrote on ayhanarican's profile.
https://www.allmystery.de almanca biliyorsan burada araştır. Yapay zekada çeviriyor gerçi.
Almanların matematik bilgisi daha iyi oluyor.
“Kendi yolunu çizen kişi, kimsenin izinden gitmez.” – Nietzsche
Kim İslâm’da güzel bir çığır açarsa (güzel bir alışkanlık başlatırsa), onun sevabı ve kendisinden sonra ona uyanların sevapları, onların sevaplarından hiçbir şey eksilmeksizin ona da yazılır.
erdemtr55 taydin erdemtr55 wrote on taydin's profile.
Merhaba Taydin bey,
Gruba spms serisi yapıcak mısınız?
ben 3 sargılı toroid ile 2 adet flyback sürücek bir devre yapmayı düşünüyorum.size soracak sorularım vardı?
Mutluluğun resmi illa güzel çizilmiş tablo olmak zorunda değil.Bazen basit bir çizgi,doğru bir renk,yada küçük bir detay
Back
Top