Attiny13a İle Açma Kapama Butonu + Buzzer (230V Anahtarlama)

Deneme yanılma ile bir yere kadar. Osiloskop ile bakmak lazım.

Aslında laptop varsa, pilli çalıştırıp her yerde ölçüm yaparsın. Ama ufak bir sakıncası var, laptop gövdesinde FAZ voltajı olabilecek :cenekasi1:
 
Deneme yanılma ile bir yere kadar. Osiloskop ile bakmak lazım.

Aslında laptop varsa, pilli çalıştırıp her yerde ölçüm yaparsın. Ama ufak bir sakıncası var, laptop gövdesinde FAZ voltajı olabilecek :cenekasi1:
Osilokopu mu laptop ile çalıştıracağım?
Hatun oyar beni. O kalsın. Zaten dün MCU tarafını bir deneyeyim dedim, yine beceremedim kullanmasını.
 
trafoyu yüke verip anahtarlayınca ses kesilir yüksek ihtimalle.

moc'un IF akımı triyağın tam açılmasına yetmiyor tahminimce trafoyu yüke verirsek artık triyağın tamamen açık kalması için şebeke yeterli 0 noktası moc dürtüverse yeterli,

2 çözümü var;
1- trafoyu devamlı sanal veya reel yükte tutmak.
2- IF akımı daha yüksek moc kullanmak.
 
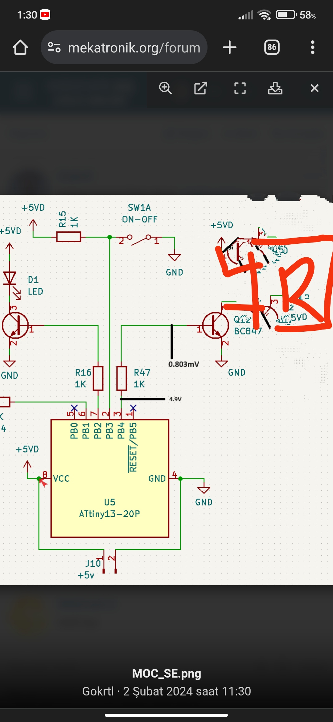
Benim de aklıma şimdi şu geldi R18-R19 büyük ihtimalle 230Vac ye göre ayarlı ama buradaki sargı voltajları çok daha düşük. Acaba zero cross detector nasıl çalışıyor, doğru çalışacak mı? Datasheet e de baktım ama pek bir şey göremedim bu konuda. Şu anda bu optolar zaten trafodan sonra değil mi? Şebekeden izole yani, bence scope u bağlama vakti geldi.
 
Benim de aklıma şimdi şu geldi R18-R19 büyük ihtimalle 230Vac ye göre ayarlı ama buradaki sargı voltajları çok daha düşük. Acaba zero cross detector nasıl çalışıyor, doğru çalışacak mı? Datasheet e de baktım ama pek bir şey göremedim bu konuda. Şu anda bu optolar zaten trafodan sonra değil mi? Şebekeden izole yani, bence scope u bağlama vakti geldi.
Akşam MCU tarafına bağlayacağım ama kullanmayı bilmiyorum. :) dün akşam biraz denedim. Ayarlamasını bilmediğimden pek bir şey anlamadım.

230VAC tarafına ise izolasyon trafosu alacağım, sıramı bekliyorum. :)
 
Bu triyaklar trafo sekonderinden çıkan sargıları seçmek için değil mi? Zaten izole izolasyon trafosuna gerek yok şu anda.
 
Bu triyaklar trafo sekonderinden çıkan sargıları seçmek için değil mi? Zaten izole izolasyon trafosuna gerek yok şu anda.
Yok bu ayrı bir devre. Sekonder tarafıyla alakalı değil. Prizden aldığımız 230VAC'ı anahtarlayarak trafonun primerine veriyoruz.

Neden on-off anahtar kullan mıyoruz?
Çünkü devreye estetik katmak için ışıklı buton ve buzzer ile açma sesi farklı, kapanma sesi farklı yaptık.

1.mesajda şemayı görebilirsiniz.
 
Ben konuları karıştırmışım kusura bakmayın, peki primere bağlanan kısım kullanıldığında trafo da vınlama vs var mı?
 
Şöyle anlatayım;
Sekonder tarafı tamamen boşta (ayrıca doluda denedim)
Sadecw primer benim devreye bağlı. Fişi takıyorum, düğmeye bastığım anda vınlamaya başlıyor.
Dün akşam mocu anhtarlayan transistörün base direncini cımbız ile kısa devre ettim ses kesildi. Sonra o direnci söküp direk atlama teli ile bağladım base'i yine vınlamaya başladı. Sanırım benim elimden statik filan alıp kesiliyor dokununca. Ayrıca dün akşam türlü türlü şeyler denedik ama bir türlü susmadı vınlama.
 
Soruyu yanlış sormuşum ben primer değil sekonder diyecektim. Primeri doğrudan prize bağlayıp sekonderdeki seçme devresi de vınlamaya sebep olabiliyor mu?
 
Çok kombinasyon denediğimden onu tam hatırlayamadım. Ama primerin anahtarlama devresini çıkarıp direk 230'a bağladığımda vınlama olmuyor.
 
  • Beğen
Reactions: clc
Alttaki kodu deneyebilir misiniz?
Kod:
:1000000009C00EC00DC00CC00BC00AC009C008C09A
:1000100007C006C011241FBECFE9CDBF4AD076C0AD
:10002000EFCFC19A2FEF8BE49DE1215080409040AB
:10003000E1F700C00000C1982FEF8BE49DE1215053
:1000400080409040E1F700C00000089518BA87EFA3
:1000500087BB0895813049F5C19A2FEF85EA9EE06C
:10006000215080409040E1F700C00000C1982FEF80
:1000700085EA9EE0215080409040E1F700C00000FA
:10008000C19A2FEF85EA9EE0215080409040E1F731
:1000900000C00000C1982FEF85EA9EE0215080400B
:1000A0009040E1F700C000000895823009F4B9CF14
:1000B0000895CCDF80E0C0E0B3991BC0EFE7FBEB15
:1000C0003197F1F700C00000B39913C0B39B09C08A
:1000D000C298CF5FC23068F0C498813059F7A1DF71
:1000E000E9CFC29AEFEDFEE23197F1F700C00000D0
:1000F000EDCFC13041F4C49A882311F081E0DCCF08
:1001000081E0A8DFFBCFC111D7CFE6CFF894FFCFB6
:00000001FF
 
Alttaki kodu deneyebilir misiniz?
Kod:
:1000000009C00EC00DC00CC00BC00AC009C008C09A
:1000100007C006C011241FBECFE9CDBF4AD076C0AD
:10002000EFCFC19A2FEF8BE49DE1215080409040AB
:10003000E1F700C00000C1982FEF8BE49DE1215053
:1000400080409040E1F700C00000089518BA87EFA3
:1000500087BB0895813049F5C19A2FEF85EA9EE06C
:10006000215080409040E1F700C00000C1982FEF80
:1000700085EA9EE0215080409040E1F700C00000FA
:10008000C19A2FEF85EA9EE0215080409040E1F731
:1000900000C00000C1982FEF85EA9EE0215080400B
:1000A0009040E1F700C000000895823009F4B9CF14
:1000B0000895CCDF80E0C0E0B3991BC0EFE7FBEB15
:1000C0003197F1F700C00000B39913C0B39B09C08A
:1000D000C298CF5FC23068F0C498813059F7A1DF71
:1000E000E9CFC29AEFEDFEE23197F1F700C00000D0
:1000F000EDCFC13041F4C49A882311F081E0DCCF08
:1001000081E0A8DFFBCFC111D7CFE6CFF894FFCFB6
:00000001FF
Bir kaç tane nedenden dolayı deneyemem hocam.
1. Hex yüklemeyi bilmiyorum.
2. MCU Attiny13 olduğu için doğrudan kod yükleyemiyorum. Biraz takla atmam gerekiyor.
3. MCU içinde şuanda bulunan kodu bir hata sonucu sildim. Sizinki olmazsa geri yükleyebileceğim bir kod yok. Mecbur baştan yazmak zorunda kalırım.
4. Yukarıdaki kodun içeriğini bilmediğim için sorunu düzeltirse bana katkı sağlayacağı bir bilgi yok.
 
Eğer hata yapmamışsam kodu paylaşacağım,
hata varsa düzeltip paylaşacağım.
Hata varsa kod çöplüğü olmasın...
Tiny13a sonuçta, sıkıntısız yeniden yazılır.
Arduino IDE ile kolay kodlar yazılıyor ancak
lüzumsuz eklentiler hex kodunu şişiriyor.

Arduino ile AVR programlayıcı yapabilirsiniz ve
alttaki program ile kodunuzu yükleyebilirsiniz.
 
Zero cross tiracin sebekenin gelisguzel bir aninda tetiklenmesi ni engeller.

Opto led akimini kestiginizde triacin ne zaman off olacagina sadece yuk karar verir. Zerocross ozelligi off icin hic bir anlam ifade etmez.
 
Zerocross ozelligi off icin hic bir anlam ifade etmez.

Yük akımı sıfıra indiği anda TRIAC gate'ini sürmeyi bırakıyoruz. Akım sıfır olunca manyetik alanda da birikmiş bir enerji yok. Bu durumda yükün nasıl bir karar verme durumu oluyor? Doğrudan off olması lazım değil mi?
 

Forum istatistikleri

Konular
8,444
Mesajlar
138,517
Üyeler
3,343
Son üye
Yigitaatalay

Son kaynaklar

Son profil mesajları

mechanic ayhanarican mechanic wrote on ayhanarican's profile.
https://www.allmystery.de almanca biliyorsan burada araştır. Yapay zekada çeviriyor gerçi.
Almanların matematik bilgisi daha iyi oluyor.
“Kendi yolunu çizen kişi, kimsenin izinden gitmez.” – Nietzsche
Kim İslâm’da güzel bir çığır açarsa (güzel bir alışkanlık başlatırsa), onun sevabı ve kendisinden sonra ona uyanların sevapları, onların sevaplarından hiçbir şey eksilmeksizin ona da yazılır.
erdemtr55 taydin erdemtr55 wrote on taydin's profile.
Merhaba Taydin bey,
Gruba spms serisi yapıcak mısınız?
ben 3 sargılı toroid ile 2 adet flyback sürücek bir devre yapmayı düşünüyorum.size soracak sorularım vardı?
Mutluluğun resmi illa güzel çizilmiş tablo olmak zorunda değil.Bazen basit bir çizgi,doğru bir renk,yada küçük bir detay
Back
Top