Basit Elektronik Yük Devresi V3

Beni 5110 ekranına düşüren sistem utansın.
20241126_201059.jpg
 
Bir yerde işlemiştik ama bulamadım. LM35 51° yi geçtiği anda -51° ye dönüyor. Nasıl düzeltiyorduk?
 
Tamam buldum. LM35'i okuduğum değişkeni sıfırlamayı unutmuşum. Taşma oluyormuş.
 
Elektronik yüke bir pil bağladım.
Multimetre ile okuduğum değer 6.95V, yazılımla okuduğum değer ise 6.89V
Devre üzerindeki bölücü dirençlerin değeri ne ise tam onu yazdım. Yazılım üzerinde bu değerler ile oynayarak belki tam 6.95V'u yakalarım ama bunu yapmak doğru olur mu?

20241126_234635.jpg
 
Elektronik yüke bir pil bağladım.
Multimetre ile okuduğum değer 6.95V, yazılımla okuduğum değer ise 6.89V
Devre üzerindeki bölücü dirençlerin değeri ne ise tam onu yazdım. Yazılım üzerinde bu değerler ile oynayarak belki tam 6.95V'u yakalarım ama bunu yapmak doğru olur mu?

38504 eklentisine bak
Dirençlerin tam değerini yazmak yerine deneysel olarak gain i tespit etmek daha doğru olabilir. Ne demek istediğimi şöyle anlatayım, girişi kısa devre et ADC nin kaç okuduğuna bak(0 ise şanslısın), sonra girişe bildiğin bir voltaj ver mesela 10V. Eğer giriş kısa devreyken 0 okuyorsa adc, o zaman 10V un kaç adc birimine denk geldiğinden bir birim adc kaç V a geliyor bulur çevririrsin. Eğer boş durumda 0 vermiyorsa okunan değerden 0 da olanı çıkar, sonra bir birimin kaç volta denk geldiğini bulup hesapla. Tam direnç değerlerini girsen de denk gelmemesinin sebebi ADC nin örnekleme esnasında biraz akım çekmesi, ve diğer adc hataları. Biz burada ADC nin lineerliğinin bozuk olmadığını varsaydık ama lineerliğinde de hata olabilir
 
Dirençlerin tam değerini yazmak yerine deneysel olarak gain i tespit etmek daha doğru olabilir. Ne demek istediğimi şöyle anlatayım, girişi kısa devre et ADC nin kaç okuduğuna bak(0 ise şanslısın), sonra girişe bildiğin bir voltaj ver mesela 10V. Eğer giriş kısa devreyken 0 okuyorsa adc, o zaman 10V un kaç adc birimine denk geldiğinden bir birim adc kaç V a geliyor bulur çevririrsin. Eğer boş durumda 0 vermiyorsa okunan değerden 0 da olanı çıkar, sonra bir birimin kaç volta denk geldiğini bulup hesapla. Tam direnç değerlerini girsen de denk gelmemesinin sebebi ADC nin örnekleme esnasında biraz akım çekmesi, ve diğer adc hataları. Biz burada ADC nin lineerliğinin bozuk olmadığını varsaydık ama lineerliğinde de hata olabilir
Direnç yerine ADC yi kalibre et diyorsun yani.
Şimdi bir deneme yaptım. Yük girişini kısa devre yaptığımda ekranda 0 okuyorum ama yük girişi boştayken de 0 okuyorum.
Sanırım bu işi ADC değerini serial ekrana yazdırarak yapmak lazım ki o biraz zor. Çünkü nano board da takılı iken 9V ile besleniyor. Ustüne birde USB takarsam patlama çatlama olabilir.

Devrede kullandığım dirençler 18K ile 3.24K
18K olan %1 toleranslı, 3.24K olan %0.1 toleranslı.
3.24K olan direnci yazılımda 3.21K olarak tanımlarsam, Tam olarak pilin değerini multimetredeki ile aynı okuyorum.
Eğerki bu şekilde kullanılırken voltaj değişimlerinde yanlış ölçmeyecekse benim için sıkıntı yok.
 
  • Beğen
Reactions: clc
Şimdi ayarlı güç kaynağını bağladım yüke. 25.5V'a kadar çıktım. Bu seviyede 24.5V okudu. 1V sapma var.
 
Devrede kullandığım dirençler 18K ile 3.24K
18K olan %1 toleranslı, 3.24K olan %0.1 toleranslı.
3.24K olan direnci yazılımda 3.21K olarak tanımlarsam, Tam olarak pilin değerini multimetredeki ile aynı okuyorum.
Eğerki bu şekilde kullanılırken voltaj değişimlerinde yanlış ölçmeyecekse benim için sıkıntı yok.
Çok küçük bir eksikle doğru ölçmeye çok yaklaşmışsın. Dirençlerin değerlerine ilaveten adc nin referans gerilimini de hesaplamaya alırsan ölçüm hatası yok sayılacak düzeyde ortadan kalkacak. Eğer adc referans gerilimin Vcc ise bunu ölçüp hesaplamaya dahil et. Yani direkt 5 volt veya 3,3 volt olarak hesaplama, ölçülen gerilim değeri ne ise onu hesaba al.
 
Çok küçük bir eksikle doğru ölçmeye çok yaklaşmışsın. Dirençlerin değerlerine ilaveten adc nin referans gerilimini de hesaplamaya alırsan ölçüm hatası yok sayılacak düzeyde ortadan kalkacak. Eğer adc referans gerilimin Vcc ise bunu ölçüp hesaplamaya dahil et. Yani direkt 5 volt veya 3,3 volt olarak hesaplama, ölçülen gerilim değeri ne ise onu hesaba al.
Adc referansı ölçmeyi bilmiyorum şuan :)
Bir araştırayım.

İşin içine amperi de dahil ettim ama o çok beter oldu. Sanırım yanlış hesaplıyorum.
Güç kaynağından 500mA çekerken ekranda sadece 0.13A yazıyor.

Kod:
//Akım Değişkenleri //////////////////
const int akimRead = A7;
const float shuntDirenci = 0.88;
int akimDeger = 0;
float voltajDususu = 0.0;
float akim = 0.0;
/////////////////////////////////////

akimDeger = analogRead(akimRead);
  voltajDususu = (akimDeger * 5.0) / 1023;
  akim = voltajDususu / shuntDirenci;

20241127_010938.jpg
 
Nanonun AREF pinini ölçmek gerekiyormuş. Orayı 4.994 ölçtüm ve koda uyguladım.
Shunt direnci dört tane diye 0.88 toplamını yazmıştım, onunda sadece bir tanesini yazarak doğru akım ölçümüne çok yaklaştım. Ama hala kabul edilebilir bir değer alamıyorum.
 
Voltaj kısmını bence çözdün. Ekrana bastır adc okumasını direkt, sırasıyla multimetre ike doğruladığın 5-10-15-20V u ver artışlar aynı mı gör, ona göre kodu yazarsın. Boşta ve kısa devre iken 0 okuman mantıklı, ufak da olsa bir kapasite varsa üstünde voltaj kalma ihtimaline karşı kısa devre etmeni söylemiştim.

Akım işinde şu her shuntten kablo çekme işini mi yaptın? Onun uyguladığın şemasını bir koyabilir misin oradan yorum yapalım. Amplifier kazancın neymiş kontrol edelim
 
Voltaj kısmını bence çözdün. Ekrana bastır adc okumasını direkt, sırasıyla multimetre ike doğruladığın 5-10-15-20V u ver artışlar aynı mı gör, ona göre kodu yazarsın. Boşta ve kısa devre iken 0 okuman mantıklı, ufak da olsa bir kapasite varsa üstünde voltaj kalma ihtimaline karşı kısa devre etmeni söylemiştim.

Akım işinde şu her shuntten kablo çekme işini mi yaptın? Onun uyguladığın şemasını bir koyabilir misin oradan yorum yapalım. Amplifier kazancın neymiş kontrol edelim
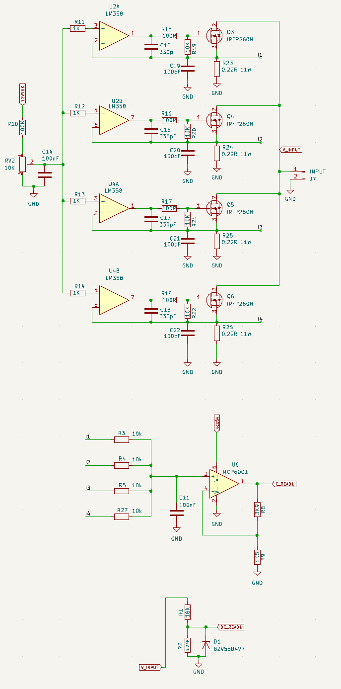
Şon şema ve devre görselleri aşağıda. 4 Şöntten opamp girişine ayrı ayrı kablo çektim.
Voltajı tam oturtamadım. Küçük değerde tam oturmuşken büyük değerde 2-3V kayıyor.
Biraz daha işin matematiğine girmek lazım sanırım ama o kabiliyet bende yok. Bakalım tırmalaya tırmalaya bir şeyler yapacağız galiba.
Şema şöyle. Sana şemayı da geri gönderebilirim ama benim versiyon en son bıçak sırtı versiyon. Kaynak koddan derledim, bazı uyumsuzluklar olabilir.

4 şöntten voltajı alıp toplayıcı opamp'e veriyoruz. Aslında çıkışın tam olarak toplama eşit olması için opamp kazancının tam 4 olması lazım. Ama o kombinasyonu standart dirençlerle yakalamak için kendini paralayacağına, ADC ile okuduğun değeri bir düzeltme katsayısı ile çarpman yeterli olacak.

38475 eklentisine bak

 
Son şemadaki akım ölçüm bir toplar yükselteçte toplanıyor. Bunun yaklaşık kazancı 2,6 bunu hesaplamaya dahil ediyor musun?
 
Son şemadaki akım ölçüm bir toplar yükselteçte toplanıyor. Bunun yaklaşık kazancı 2,6 bunu hesaplamaya dahil ediyor musun?
Yoo. Öyle bir bilgi yok bende. :)

Şu mesajdaki koda nasıl dahil edeceğimi söylersen yapmaya çalışırım.

 

Çevrimiçi personel

Forum istatistikleri

Konular
8,420
Mesajlar
138,173
Üyeler
3,331
Son üye
Rinvalenor

Son kaynaklar

Son profil mesajları

mechanic ayhanarican mechanic wrote on ayhanarican's profile.
https://www.allmystery.de almanca biliyorsan burada araştır. Yapay zekada çeviriyor gerçi.
Almanların matematik bilgisi daha iyi oluyor.
“Kendi yolunu çizen kişi, kimsenin izinden gitmez.” – Nietzsche
Kim İslâm’da güzel bir çığır açarsa (güzel bir alışkanlık başlatırsa), onun sevabı ve kendisinden sonra ona uyanların sevapları, onların sevaplarından hiçbir şey eksilmeksizin ona da yazılır.
erdemtr55 taydin erdemtr55 wrote on taydin's profile.
Merhaba Taydin bey,
Gruba spms serisi yapıcak mısınız?
ben 3 sargılı toroid ile 2 adet flyback sürücek bir devre yapmayı düşünüyorum.size soracak sorularım vardı?
Mutluluğun resmi illa güzel çizilmiş tablo olmak zorunda değil.Bazen basit bir çizgi,doğru bir renk,yada küçük bir detay
Back
Top