Ahmet
S38>S85
- Katılım
- 31 Mayıs 2021
- Mesajlar
- 6,178
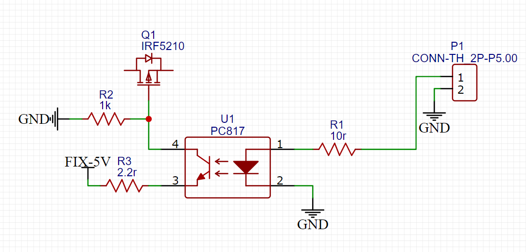
Güçlü germanyum diyot ile 0,2-0,3v civarında bir kayıpla halledebilirdik bunu aslında.Evet haklısınız. Olmasa da olurdu. Mosfetleri riske atmak istemedim. Aslında koruma işini ilk seri diyotla yapmayı düşünmüştüm ama seri diyot üzerinde düşüşen gerilimin düşük voltajlarda sorun olacağını anlayıp paralele çevirdim.
