Endorfin35+
Kayıtsız Üye
- Katılım
- 1 Mayıs 2020
- Mesajlar
- 4,606
düşük voltajda düz kaynağı da açmıyor.
Senden de kaçmıyor yaw. Paylaştıktan sonra fark ettim. Bakalım görecekler mi dedim... Farkettiğine göre sen falstadı ilerlettin..
Düzeltilmişi : link
düşük voltajda düz kaynağı da açmıyor.

Röleyi mcu ile kontrol edersek, önce akımı keseriz sonra röleyi açarız, tabii bu sistemi korumaya yetmez, voltajın aniden çok yükseleceği bir durum olabilir mi? Hem irfp250 için bu pek sorun olmaz değil mi? 200V değilmiydi bu? snubber anlık voltaj zıplamasında koruma yapar mı?Analog kullanım için sinyali röleye bağladık diyelim. Çalışma sırasında koşul bozulursa röle akım altında kesilecek... Bunun basit bir çözümü yok sanırım. Öyle olacak
Bilmiyorum ki. @taydin voltaj koruması dedi. gerisini demedi...voltajın aniden çok yükseleceği bir durum olabilir mi? Hem irfp250 için bu pek sorun olmaz değil mi? 200V değilmiydi bu? snubber anlık voltaj zıplamasında koruma yapar mı?
#define LATCH_DDR DDRB
#define LATCH_PORT PORTB
#define LATCH_PIN PINB
#define LATCH_PIN_NO 1
#define LATCH_H (LATCH_PORT|=1<<LATCH_PIN_NO)
#define LATCH_L (LATCH_PORT&=~(1<<LATCH_PIN_NO))
#define LATCH_L_H_L LATCH_L;LATCH_H;LATCH_L
#define DATA_DDR DDRB
#define DATA_PORT PORTB
#define DATA_PIN PINB
#define DATA_PIN_NO 3
#define DATA_H (DATA_PORT|=1<<DATA_PIN_NO)
#define DATA_L (DATA_PORT&=~(1<<DATA_PIN_NO))
#define CLOCK_DDR DDRB
#define CLOCK_PORT PORTB
#define CLOCK_PIN PINB
#define clock_PIN_NO 5
#define CLOCK_H (CLOCK_PORT|=1<<clock_PIN_NO)
#define CLOCK_L (CLOCK_PORT&=~(1<<clock_PIN_NO))
#define CLOCK_L_H_L CLOCK_L;CLOCK_H;CLOCK_L;
byte asama;
unsigned int dacVal;
void disp_sur (void);
void setup() {
// put your setup code here, to run once:
LATCH_DDR|=1<<LATCH_PIN_NO;
// SPI pinlerini output ayarla
DDRB|=1<<PINB3 | 1<<PINB5 | 1<<PINB2;
LATCH_L;
// SPI ayarı
// en düşük değerli bit önce transfer edilir.
// spi hızı maksimumda
SPCR |= (1<<SPE)|(1<<MSTR)|(1<<DORD);
SPSR |= 1<<SPI2X;
sei();
}
void loop() {
// put your main code here, to run repeatedly:
while(dacVal<65500){dacVal+=1;delayMicroseconds(1);disp_sur();}
while(dacVal>10){dacVal-=1;delayMicroseconds(1);disp_sur();}
}
void disp_sur (void)
{
switch(asama)
{
case 0:
LATCH_L_H_L;// en son gönderilen disp değerini shift reg çıkışlarına yansıtma
// en düşük bitten başlanıyor, gönderime alt 8 biti gönderme
SPDR = 0xff&dacVal;
asama++;
break;
case 1:
SPDR=dacVal>>8;
asama=0;
break;
default: asama=0;
}
}
O zaman TVS diyot ve sigorta da ekleyelim. Röleden sonra eklersek ters akım korumasında sigorta atmaz, yüksek voltajlı yük bağlama durumunda da atmaz, sadece aşırı akım durumunda ve hali hazırda akım çekilirken oluşacak beklenmedik durumlarda devreye girer.Bilmiyorum ki. @taydin voltaj koruması dedi. gerisini demedi...
senaryo uyduruyorum... İlerde DC-DC dönüşütücü falan yaparsak test sırasında olay kontrolden çıkarsa belki... Güneş paneli, dinomo gibi üreteclerin fazla üretmesi?
Snubber ın tolere edeceği enerji çok düşük. Bir işe yaramaz...
O zaman TVS diyot ve sigorta da ekleyelim. Röleden sonra eklersek ters akım korumasında sigorta atmaz, yüksek voltajlı yük bağlama durumunda da atmaz, sadece aşırı akım durumunda ve hali hazırda akım çekilirken oluşacak beklenmedik durumlarda devreye girer.
İlla açanı vardır. Gel biz onu 20A yapalım.Kartı 12A göre tasarlıyoruz. 10A normal çalışma aralığı. Peki sigorta ne takacaz. Diyelimki 15A taktık. TVS 15A i açar mı?
Ben beğenmedim bunu yaw. Gel biz tvs ve röleyi atalım. 20A 400v düşük rds on bir mosfet koyalım. Ne dersin?Tvs yi böyle zener gibi kullanıyorduk değil mi? Röleden sonraya koydum. Röleden öne koyarsak ters bağlantıda yüksek akım olur...
21335 eklentisine bak
Yüksek gerilim korumasını nasıl yapacak? Uygun mosfet var mı? Tetikleme devresiyle uğraşması var.Ben beğenmedim bunu yaw. Gel biz tvs ve röleyi atalım. 20A 400v düşük rds on bir mosfet koyalım. Ne dersin?
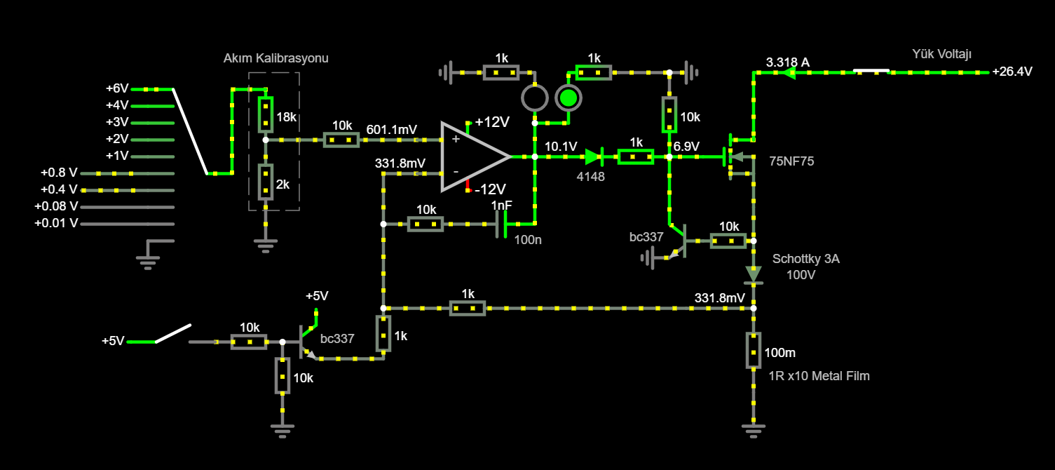
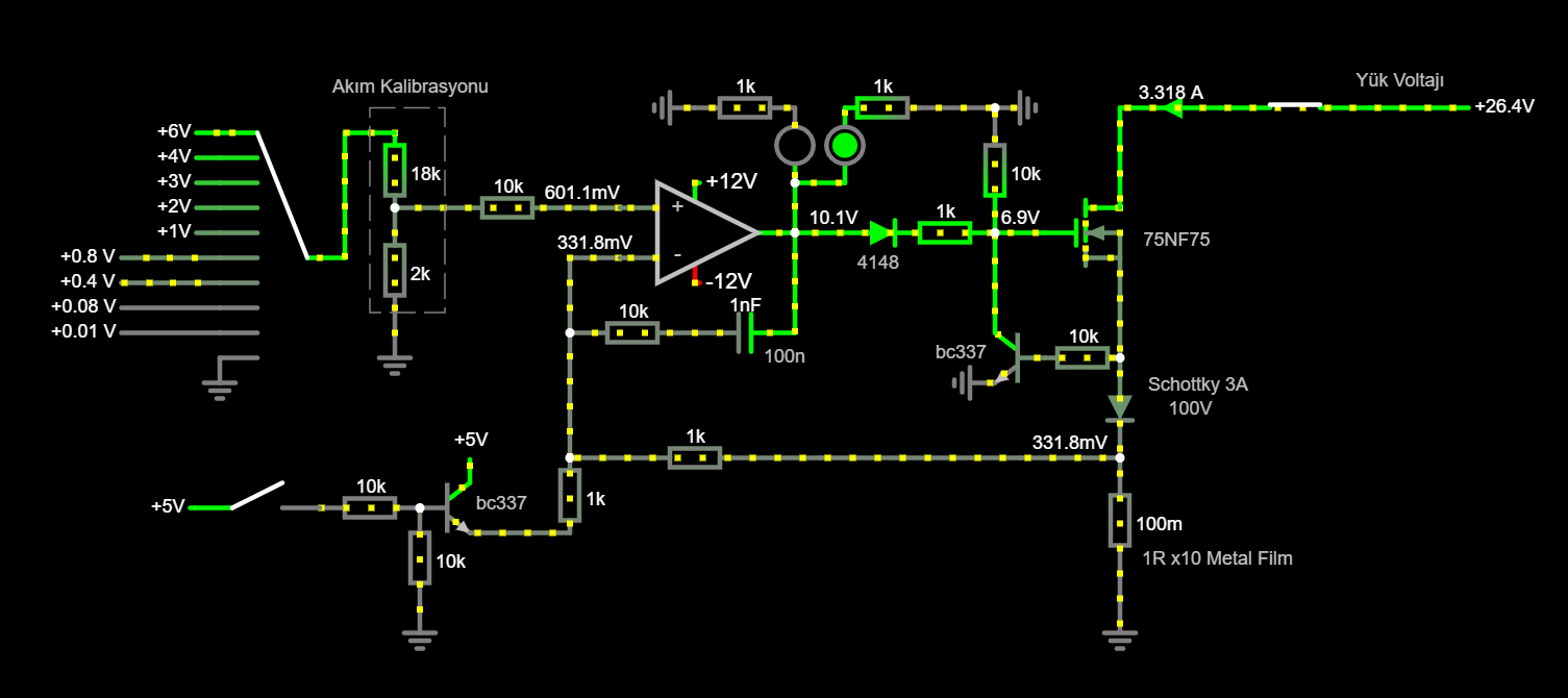
Eleman değerleri ile birlikte videolu testlerde kullanılan bağlantı.
21306 eklentisine bak
Simulasyon : Link
Hee. ben senin 200V irfp250 mosfet kullanacağını sanıyordum. Bendeki mosfet irl540 100V'a kadar 36 ampere kadar Tc=25C için 140W'a kadar. 50V'ye göre ayarlayalım, yüksek voltaj opsiyonlarını düşünürüz.Pıfff Mosfet kullanınca başka sıkıntılar var... Çözemedim ben bu gerilim koruma işini...
Şimdi beklentimiz nedir?
Çalışma öncesi kontrol ile (röle) güvenlik sağlıyoruz. Burada sıkıntı yok.
Çalışma sırasında ani voltaj yükselirse mosfet bozulmadan akım kesilsin istiyoruz.
Benim mosfetim 75V. Seninki 200V
Hadi bul bize genel bir çözüm...![]()
Harika olmuş. Elinize sağlık.
Simülasyonda şöyle bir senaryo ile karşılaştım:
1- Kesme şalterini kapalı konuma getirin
2- Yük şalterini kapalı konuma getirin
3- Ayar voltajını 0.01V'a getirin
4- Kesme şalterini açık konuma getirin.
Komparator voltajının yükselmesi ve yükün iltime geçmesi 0.4V altındaki voltaklarda çok uzun sürüyor.
Gerçek hayatta bir deneyebilir misiniz?
Daha basit uygulanabilir bir çözüm bulamadım. Yine sanırım en iyisi böyle olması. Yüksek gerilimde tvs devreye girerek voltajı sönümleyerek mosfetleri (inşallahTvs yi böyle zener gibi kullanıyorduk değil mi? Röleden sonraya koydum. Röleden öne koyarsak ters bağlantıda yüksek akım olur...
21335 eklentisine bak
Peki neden yükselmiyor opamp çıkışı? Bakıp bakıp anlam veremiyorum. Offset voltajı 340 uV civarı opampın. Negatife voltaj verip çektiğimizde output negatif dip voltaja gidiyor. open loop gaini ile alakalı olabilir mi? simulasyondaki voltaj adımları eşit değil. bundan mı deneyeyim.Harika olmuş. Elinize sağlık.
Simülasyonda şöyle bir senaryo ile karşılaştım:
1- Kesme şalterini kapalı konuma getirin
2- Yük şalterini kapalı konuma getirin
3- Ayar voltajını 0.01V'a getirin
4- Kesme şalterini açık konuma getirin.
Komparator voltajının yükselmesi ve yükün iltime geçmesi 0.4V altındaki voltaklarda çok uzun sürüyor.
Gerçek hayatta bir deneyebilir misiniz?