USB IZOLATOR YAPIYORUZ

Malzemeleri topladık aslında kart siparişi ve dizmek kaldı.

Birkaç düzenlemeye ihtiyacı vardı sadece nihai şekil için
 
ADUM4160 hala satin alinabilir mi? Yoksa baska tavsiyeniz var mi? (normal kullanimlar icin , osiloskopta kullanilmayacak)
 
Vay be, bir yil olmus. Benim siparis ettigim izolator geldi, beni listeden cikarabilirsiniz. Yazmayi unutmusum. Gerci tablet bilgisayar aldim Windoze'lu, onada ( bu konuda ) ihtiyacim kalmadi gibi.
 
Son düzenleme:
High speed USB gerekli değilse bu işin kolay bir yolu olmalı.
Piyasadan bir hub alarak bunu adaptörle besleriz.
D+ D+
hatlarını izoleli olarak aktarmak için optokuplör kullanılabilir. Nasıl olacağını düşünmedim. Kolay bulunan parçalara yapılabilmesi gerek. Ethernet trafosuyla belki mümkündür
 
High speed USB gerekli değilse bu işin kolay bir yolu olmalı.
Piyasadan bir hub alarak bunu adaptörle besleriz.
D+ D+
hatlarını izoleli olarak aktarmak için optokuplör kullanılabilir. Nasıl olacağını düşünmedim. Kolay bulunan parçalara yapılabilmesi gerek. Ethernet trafosuyla belki mümkündür
bu hat difransiyel olmasa çok daha güzel şeyler yapardık izolasyon adına.
aklıma 2 farklı tda2003 ile yapmak bile geldi.
ama uğraşmak lazım ethernet trafosu olabilir 1-5 yıl içinde mutlakaya deneyebilirim bunu.

gerçi bilgisayarım artık miyadını dolduruyor bir sonraki bilgisayarı alınca bakarız neler yapabiliriz izolasyon adına.

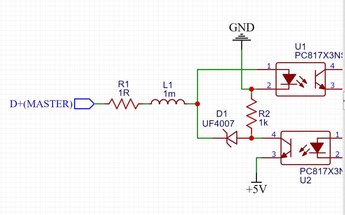
ben 4 opto ile yapabiliriz diye düşünüyorum mesela 6N138 her hat için 2tane olacak ikisi birbirine ters bağlanacak
 
Geçen bir konu başlığı altında okumuştum bitmeyen projeler hakkında birşeyler yazıyordu, yaptırımıydı tam hatırlayamadım :katil1:
 
1708804386747.png

Böyle kafama yatıyor ama bir yandan da çok toz pembe mi bakıyorum diye düşünüyorum.
optolar değişir dirençler değişir diyot kaldırılır yerine not gate konur vs. mnatık anlaşışıyor bence.
 
Merhaba, konu bayağı konuşulmuş ben kendi çalışmamı neden paylaşmamışım bilemiyorum. PC de USB kaybedince mecburen insan arayışa giriyor. Ben kolayını şöyle buldum PC tarafına FT232RL ile kuple bir JDY40 (RF kit) MCU tarafına da aynı bir tane JDY40 monte ediyorum problem bitiyor Geniş bir oda içinde istediğiniz hızda haberleşebiliyorsunuz. PC USB sine takılı minik bir kutucuğa sığıyor. Beslemeyi USB de alıyor. (3.3v ile besleniyor)
 
Merhaba, konu bayağı konuşulmuş ben kendi çalışmamı neden paylaşmamışım bilemiyorum. PC de USB kaybedince mecburen insan arayışa giriyor. Ben kolayını şöyle buldum PC tarafına FT232RL ile kuple bir JDY40 (RF kit) MCU tarafına da aynı bir tane JDY40 monte ediyorum problem bitiyor Geniş bir oda içinde istediğiniz hızda haberleşebiliyorsunuz. PC USB sine takılı minik bir kutucuğa sığıyor. Beslemeyi USB de alıyor. (3.3v ile besleniyor)
benim ısıtıp ısıtıp ortaya attığım modül bu çok seviyorum kendilerini at komutları ile IO'su kontrol ediliyor.
 
Merhaba, konu bayağı konuşulmuş ben kendi çalışmamı neden paylaşmamışım bilemiyorum. PC de USB kaybedince mecburen insan arayışa giriyor. Ben kolayını şöyle buldum PC tarafına FT232RL ile kuple bir JDY40 (RF kit) MCU tarafına da aynı bir tane JDY40 monte ediyorum problem bitiyor Geniş bir oda içinde istediğiniz hızda haberleşebiliyorsunuz. PC USB sine takılı minik bir kutucuğa sığıyor. Beslemeyi USB de alıyor. (3.3v ile besleniyor)
Veri transfer hizi pratikte e kadar acaba? 12 mbps'i buluyor mu RF kit ile?
 
30939 eklentisine bak
Böyle kafama yatıyor ama bir yandan da çok toz pembe mi bakıyorum diye düşünüyorum.
optolar değişir dirençler değişir diyot kaldırılır yerine not gate konur vs. mnatık anlaşışıyor bence.
Opto eleman hız konusunda havlu atacaktır. Optik izolasyon isteniyorsa en mantıklı çözüm fiber kablo ile fiber modemlerdeki optik elemanları kullanıp (kablo özelliğinden dolayı hız ve band genişliği sınırı olmadan) şuan daha dünyaya gelmemiş olan usb 4.0 ın bile desteklenmesi sağlanabilir.
 
Veri transfer hizi pratikte e kadar acaba? 12 mbps'i buluyor mu RF kit ile?
Merhaba, ben oda içinde 9600 baud rate hızda kullanıyorum. Çok da memnunum. Devam eden projemin ana bileşenidir. Zamanında 10TL almıştım şimdilerde ise 60 TL ulaşmış. Bilmediğim konu hakkında yazmak istemem. Teknik verileri aşağıda linktedir.
 
USB yi baştan izoleli icat edeceklerdi. Yanlış yaptılar. Bilgisayar giriş portu kendinden izoleli olmalıydı.
 
USB yi baştan izoleli icat edeceklerdi. Yanlış yaptılar. Bilgisayar giriş portu kendinden izoleli olmalıydı.

Bu USB'nin en önemli hedeflerinden birini imkansız hale getirirdi, o da çok ucuz olması. İzolasyon işi bağlantının fiyatını kat kat arttırıyor.
 

Çevrimiçi personel

Forum istatistikleri

Konular
8,374
Mesajlar
137,528
Üyeler
3,319
Son üye
bsahin26

Son kaynaklar

Son profil mesajları

mechanic ayhanarican mechanic wrote on ayhanarican's profile.
https://www.allmystery.de almanca biliyorsan burada araştır. Yapay zekada çeviriyor gerçi.
Almanların matematik bilgisi daha iyi oluyor.
“Kendi yolunu çizen kişi, kimsenin izinden gitmez.” – Nietzsche
Kim İslâm’da güzel bir çığır açarsa (güzel bir alışkanlık başlatırsa), onun sevabı ve kendisinden sonra ona uyanların sevapları, onların sevaplarından hiçbir şey eksilmeksizin ona da yazılır.
erdemtr55 taydin erdemtr55 wrote on taydin's profile.
Merhaba Taydin bey,
Gruba spms serisi yapıcak mısınız?
ben 3 sargılı toroid ile 2 adet flyback sürücek bir devre yapmayı düşünüyorum.size soracak sorularım vardı?
Mutluluğun resmi illa güzel çizilmiş tablo olmak zorunda değil.Bazen basit bir çizgi,doğru bir renk,yada küçük bir detay
Back
Top