Estağfurullah abi,Arkadaki resmi seninkiyle değiştirelim![]()
Resim yapilacaksa ben hallederim. Gonderin bi yakisikli fotonuzu tamamdir.Estağfurullah abi,
Sen varken Timur abi varken ben yakışmam oraya.
Japonluk var mi acaba? "Suppoted"20472 eklentisine bak
Proje hazır
project supported by ozkarah'dı.Japonluk var mi acaba? "Suppoted"![]()
Amacımız tamamen bu zaten abi.Konuyu yeni gordum. Benim de USB izolasyonuna ihtiyacim var.
Fakat ADUM tarzi cipler isimi gorurmu bilmiyorum.
Soyleki;
USB izolatorun bir tarafindan 220v'u girip izolatoru patlattigimda karsi tarafta en kucuk ariza olusmasin.
Bunu @smyomekatronik yapıyordu.https://www.firatdeveci.com/usb-data-isolator-nmusb202mc/
Texas hazır çip ile yapılan bir tasarım var. Çip 35$ civarıydı ama çift port + beslemenin sağlam olması güzel tarafı. Bu tasarımı da gözden geçirin.
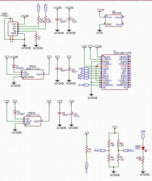
Kaliteden ziyade şemayı mümkün olduğunca tek parça çiz. İlla herşeyin b*kunu çıkaracaksın. Kapasitörleri filan şemdan ayırıp artı eksi vermek nedir yav?Şemamızın giriş kısmı bu.
20474 eklentisine bak
kalite için kusura bakmayın win10 boyle yapıyor kırpınca.

Kaliteden ziyade şemayı mümkün olduğunca tek parça çiz. İlla herşeyin b*kunu çıkaracaksın. Kapasitörleri filan şemdan ayırıp artı eksi vermek nedir yav?![]()
İzolasyon ucuz değil demiştim600 TL kadar olacak yani.