O zaman şöyle yapalım: Bende 0402, 0603, 0804 komponentler var. Sende 1206 var herhalde. Ben 0804 e göre çizeyim. Bu da biraz küçültür PCB'yi. Sen de 1206 ya göre çiz.
 
İşte o yüzden opsiyonlu yapalım diyorum :) İsteyen karbon pot kullansın gene, onun için de ayak izi olacak.
Tek pad koyalım standart pot için. İsteyen bunu kablo ile standart potun padine lehimlesin.
 
Tek pad koyalım standart pot için. İsteyen bunu kablo ile standart potun padine lehimlesin.

O zaman gene mesafeli yapalım ama. Aralarında 5 cm mesafe olsun. Böylece potu çok kısa bir kablo ile doğrudan lehimleyebilsin, parazitik kapma minimum olsun
 
50 hz bu tip trafolarda sol üst ve sağ alttan sıra boyunca kaynak işlemi yapıyor bazı ustalar. Bunun zırılmada sesini zamanla geciktirdiği söyleniyor. Bilgi vermek istedim. Aşağıda sağ üstte görülüyor. Sipariş ederken isteyin bence.

F0503916-01
 
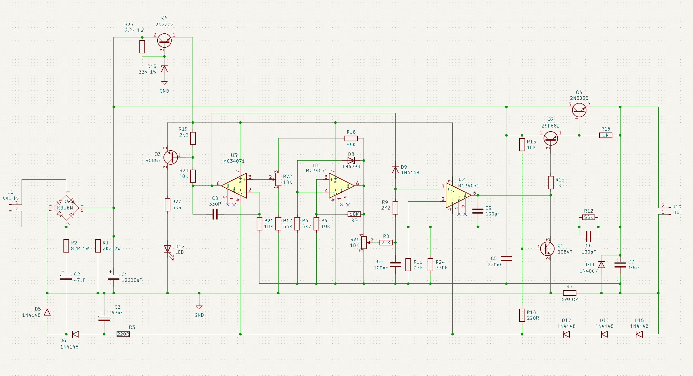
Şemada bazı değişiklikler yaptım

* Opamp besleme regülatöründe 36 V yerine 33 V zener koydum. Zener akımını nispeten küçük tuttuğumuz için zener voltajı giriş voltajı yüksek ise biraz yukarı doğru ilerliyor. Mesela maksimum voltajda 39 V ları görebilir. O yüzden 33 V koydum ki yukarı doğru bir marjımız olsun. Ayrıca zener gücünü ve ona bağlı direncin gücünü de belirttim.

* R2 nin gücünü belirttim.

* Devrenin ana şasesini doğrultucunun eksi çıkışı olarak tanımladım.

* Kullanılan MC34071 in SOIC-8 paketinde olanını kullanacağız. Bunun sebebi fiyat ve bulunulabilirlik. DIP8 pakettekinin en ucuz fiyatı 100 TL ve sadece bir satıcıda var Türkiye'de. Ama SOIC-8 in fiyatı 25 TL ve birçok yerde var. Bu tabi soket kullanma imkanımızı ortadan kaldıracak, ama 225 TL fiyat tasarrufu için bence değer.

* R11 e paralel bir R24 direnci koydum. Bununla R11'e ince ayar çekeceğiz. R11 in simulatör sonuçlarına göre 25 k olması gerekiyor. 330 k R24 ile bunu elde edebiliyoruz.

* Q2 yi 2SD882 olarak değiştirdim. O transistörden geçen akım, soğutucu kullanmayı gerekli kılacak, o yüzden uygun pakette olan bu transistörü koydum. Ayrıca 2N2219 un voltaj dayanımı da mevcut yerdeki kullanımına uygun değil idi.

* D10 diyodunu kaldırdım. Ne işe yaradığı belli değil, muhtemelen bir işe yaramıyor.

1708868476098.png
 
Şemada bazı değişiklikler yaptım

* Opamp besleme regülatöründe 36 V yerine 33 V zener koydum. Zener akımını nispeten küçük tuttuğumuz için zener voltajı giriş voltajı yüksek ise biraz yukarı doğru ilerliyor. Mesela maksimum voltajda 39 V ları görebilir. O yüzden 33 V koydum ki yukarı doğru bir marjımız olsun. Ayrıca zener gücünü ve ona bağlı direncin gücünü de belirttim.

* R2 nin gücünü belirttim.

* Devrenin ana şasesini doğrultucunun eksi çıkışı olarak tanımladım.

* Kullanılan MC34071 in SOIC-8 paketinde olanını kullanacağız. Bunun sebebi fiyat ve bulunulabilirlik. DIP8 pakettekinin en ucuz fiyatı 100 TL ve sadece bir satıcıda var Türkiye'de. Ama SOIC-8 in fiyatı 25 TL ve birçok yerde var. Bu tabi soket kullanma imkanımızı ortadan kaldıracak, ama 225 TL fiyat tasarrufu için bence değer.

* R11 e paralel bir R24 direnci koydum. Bununla R11'e ince ayar çekeceğiz. R11 in simulatör sonuçlarına göre 25 k olması gerekiyor. 330 k R24 ile bunu elde edebiliyoruz.

* Q2 yi 2SD882 olarak değiştirdim. O transistörden geçen akım, soğutucu kullanmayı gerekli kılacak, o yüzden uygun pakette olan bu transistörü koydum. Ayrıca 2N2219 un voltaj dayanımı da mevcut yerdeki kullanımına uygun değil idi.

* D10 diyodunu kaldırdım. Ne işe yaradığı belli değil, muhtemelen bir işe yaramıyor.

31006 eklentisine bak
R11 i neden direk 25K kullanmıyoruz abi?
 
Çıkış için şöyle banana soket kullansak nasıl olur? Doğrudan PCB ye lehimlenecek ve ön panelden o şekilde çıkacak. Buradaki amaç, aradaki gerilim düşünümden kaynaklanan regülasyon hatasını gidermek.

1708872231320.png
 
O zaman ona özel kutu yapmak gerekir ki sağlıklı değil. Banana jackı devreye lehimleyeceğimiz için kutuya sabitleyemeyeceğiz demektir. Probları tak çıkar yapa yapa koparırız jackı
 
Jack'leri ön panele sabitleyeceksin işte. Tabi PCB yi tutmak için o yeterli olmaz. PBC yi ayrı bir sistemle tuttururuz gene.
 
Abi hem ön panele sabitleyip hem nasıl lehimleyeceğiz?
Önce lehimlesek panel deliğinden geçiremeyiz, önce panele sabitlesek lehim yapmak zor olur. Yani imkansız değil tabide uğraştırır gibime geliyor.
 
Hmm evet doğru söylüyorsun. O zaman bunun vida ile PCB ye bağlananı bakmak lazım. Özdisan'da yok ...
 
Gerçi deliği büyütüp bağlayabiliriz ama hazır vidalısını bulursak daha iyi.
 
Şöyle birşey buldum. Fiyat da uygun

1708874330679.png
 
Şöyle birşey buldum. Fiyat da uygun

31012 eklentisine bak
Panele delik acarken cok dikkatli olmak, onceden mutlaka merkez isaretlemesi yapmak gerek. Delikler kayarsa oturtmak cok zor olur bunu.
 
Şu kutular var piyasada. Ön panelinde de hazır PCB bağlamak için yerler var.

1708874966725.jpeg


1708875023343.jpeg
 
PCB yi şöyle yerleştirsek. Bananalar altta doğrudan PCB ye sıkılacak. Potansiyometreler için de PCB de büyük bir delik olacak oradan geçecek. Kısa kablolarla da bağlanacak devreye. Üst tarafa da dijital göstergeler konur. Tabi bu kutu tamamen opsiyonel. İsteyen aynı PCB yi gider farklı bir kutuya monte eder.

DSC00400.JPG
 
Bu kutunun yatay versiyonunuda çıkartmışlar. Geçen gözüme çarptı.
 

Çevrimiçi personel

Forum istatistikleri

Konular
8,427
Mesajlar
138,282
Üyeler
3,336
Son üye
zafer GÜNDÜZ

Son kaynaklar

Son profil mesajları

mechanic ayhanarican mechanic wrote on ayhanarican's profile.
https://www.allmystery.de almanca biliyorsan burada araştır. Yapay zekada çeviriyor gerçi.
Almanların matematik bilgisi daha iyi oluyor.
“Kendi yolunu çizen kişi, kimsenin izinden gitmez.” – Nietzsche
Kim İslâm’da güzel bir çığır açarsa (güzel bir alışkanlık başlatırsa), onun sevabı ve kendisinden sonra ona uyanların sevapları, onların sevaplarından hiçbir şey eksilmeksizin ona da yazılır.
erdemtr55 taydin erdemtr55 wrote on taydin's profile.
Merhaba Taydin bey,
Gruba spms serisi yapıcak mısınız?
ben 3 sargılı toroid ile 2 adet flyback sürücek bir devre yapmayı düşünüyorum.size soracak sorularım vardı?
Mutluluğun resmi illa güzel çizilmiş tablo olmak zorunda değil.Bazen basit bir çizgi,doğru bir renk,yada küçük bir detay
Back
Top