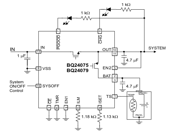
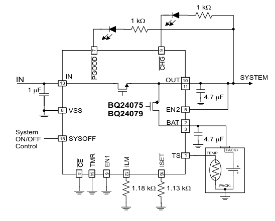
2 Voltaji karsilastir, yuksek olani cik, (power path, batarya-usb guc kontrolu)

1) ESP32 brownout dedektörünün değerini değiştirmek demek dediğiniz gibi sürekli loopta dönmesi ve boot etmeye çalışması demek, ayrıca aplikasyon seviyesinde yazılım hataları olamaz çünkü loopun içindeki fonksiyonun yaptığı ilk iş voltaja bakmak, voltaj eşikten düşükse deep sleepe aldığı zaman rtc_gpio'yu higha çekerek uyandırabiliyorum, yani usb takıldığında uyandırmak basit olucak.
esp32'de uzman değilim, fikrimce, şuralardan çözülebilir.
Belki reset cause'a brownout ayarlarından önce bakılırsa, loop'un önüne geçmek için bazı şeyler düşünülebilir tahmin etmiştim:

2) 2$ civarıdır - benim fiyattan çok amacım alan. kart zaten 30mmx28mm, içinde esp32 var bir kere kendisi kartın %50'sini kaplıyor, o yüzden kullandığım her şeyi sot23 paketinde kullanmaya ve capacitor-free ldo kullanmaya özen gösteriyorum.
Daha önce önerdiğim çip 100 tanelik siparişlerde 1.5$ bir tık üstünde. İçinde usb charger ile güç paylaşım/yönlendirme de var - charger ve kaynak seçimini yapabiliyor aynı zamanda. Yani 2$'a karşı rekabet edebilecek çözüm.
Eğer işe yarıyorsa alternatif olarak incelenebilir.
1752423244722.png
 
esp32'de uzman değilim, fikrimce, şuralardan çözülebilir.
Belki reset cause'a brownout ayarlarından önce bakılırsa, loop'un önüne geçmek için bazı şeyler düşünülebilir tahmin etmiştim:


Daha önce önerdiğim çip 100 tanelik siparişlerde 1.5$ bir tık üstünde. İçinde usb charger ile güç paylaşım/yönlendirme de var - charger ve kaynak seçimini yapabiliyor aynı zamanda. Yani 2$'a karşı rekabet edebilecek çözüm.
Eğer işe yarıyorsa alternatif olarak incelenebilir.
42765 eklentisine bak
Böyle bir sürü çip var, attığınız da çok güzel, hatta fiyatı tekli alımda 1$ LCSC'de fakat türkiyede yok maalesef, artı olarak 9-10 tane ekstra komponent gerektirdiği için çok fazla yer kaplıyor olacak. İsterseniz boardın resmini atayım DM'den anlarsınız ne demek istediğimi :D
 
Böyle bir sürü çip var, attığınız da çok güzel, hatta fiyatı tekli alımda 1$ LCSC'de fakat türkiyede yok maalesef, artı olarak 9-10 tane ekstra komponent gerektirdiği için çok fazla yer kaplıyor olacak. İsterseniz boardın resmini atayım DM'den anlarsınız ne demek istediğimi :D
Hatta şuan benim kullandığım entegre ile nerdeyse aynı entegrenin fiyatı
 
Böyle bir sürü çip var, attığınız da çok güzel, hatta fiyatı tekli alımda 1$ LCSC'de fakat türkiyede yok maalesef, artı olarak 9-10 tane ekstra komponent gerektirdiği için çok fazla yer kaplıyor olacak. İsterseniz boardın resmini atayım DM'den anlarsınız ne demek istediğimi :D
100 için 1.38+KDV $ E-komponent linkini paylaşmıştım. :)
 

Çevrimiçi personel

Forum istatistikleri

Konular
8,775
Mesajlar
142,998
Üyeler
3,517
Son üye
Linwelin

Son kaynaklar

Son profil mesajları

Abdullah karaoglan falcon_browning Abdullah karaoglan wrote on falcon_browning's profile.
selamın aleyküm ses sistemindeki cızırtıyı hallettınızmi
"Araştırma, ne yaptığını bilmediğinde yaptığın şeydir." - Wernher von Braun
“Kendi yolunu çizen kişi, kimsenin izinden gitmez.” – Nietzsche
Kim İslâm’da güzel bir çığır açarsa (güzel bir alışkanlık başlatırsa), onun sevabı ve kendisinden sonra ona uyanların sevapları, onların sevaplarından hiçbir şey eksilmeksizin ona da yazılır.
erdemtr55 taydin erdemtr55 wrote on taydin's profile.
Merhaba Taydin bey,
Gruba spms serisi yapıcak mısınız?
ben 3 sargılı toroid ile 2 adet flyback sürücek bir devre yapmayı düşünüyorum.size soracak sorularım vardı?
Back
Top