AM radyo vericileri ne kadar güçlü?

aslında pixie qrp isimli 40 metre çalışan ve şeması çok basit bir alıcı verici var. içinde stm32 yok ama birşeyler denemek için güzel.

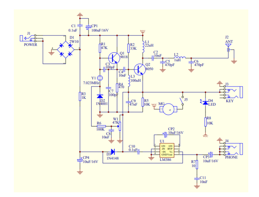
tüm şema bu kadar 40 metre bandı hem alıcı hem de verici:

1716121124648.png


 
1716121190408.png


Mesela 7.2Mhz sinyalimi 1sn araliklarla acip kapadigimda verdiginiz linkte yukaridaki ekran goruntusunde 7.2Mhz lik kisimda 1sn araliklarla renk degisimi (cizgi olusup olusmadigina bakacagim) degil mi?
 
aslında pixie qrp isimli 40 metre çalışan ve şeması çok basit bir alıcı verici var. içinde stm32 yok ama birşeyler denemek için güzel.

tüm şema bu kadar 40 metre bandı hem alıcı hem de verici:

33806 eklentisine bak

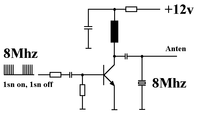
Ben bu vericilerin çıkış katlarının güç hesabı nasıl yapılıyor anlamıyorum.
Bunun emiterinde direnç yok gene.
Adam 1 k direnç bağlamış.9-12 volt ile 1 watt- 5watt çıkış yaptığını iddia ediyor. :)
 
33807 eklentisine bak

Mesela 7.2Mhz sinyalimi 1sn araliklarla acip kapadigimda verdiginiz linkte yukaridaki ekran goruntusunde 7.2Mhz lik kisimda 1sn araliklarla renk degisimi (cizgi oolusup olusmadigina bakacagim) degil mi?
doğru ama gözle fark etmek güç olabilir bu yüzden alıcıyı cw moduna alıp o bölgeye zoom yaparak takip etmek gerek. çünkü hem alıcı hem de vericideki ufak kayıklıklar nedeniyle sinyal birkaçyüz hz kayabilir.

şu yazıda wspr detaylarını güzel anlatmış sistem buradaki gibi olacak ama 7mhz tonu si5351 değil stm32 veya kristal üretecek.
 
Ben bu vericilerin çıkış katlarının güç hesabı nasıl yapılıyor anlamıyorum.
Bunun emiterinde direnç yok gene.
Adam 1 k direnç bağlamış.9-12 volt ile 1 watt- 5watt çıkış yaptığını iddia ediyor. :)
emiterinde 47nf var. o frekanslarda nerdeyse kısa devre. yanılmıyorsam bunun çıkış katı zaten class E gibi çalışıyor. ama 5w çıkamaz 1-1.5w belki olabilir.
 
emiterinde 47nf var. o frekanslarda nerdeyse kısa devre. yanılmıyorsam bunun çıkış katı zaten class E gibi çalışıyor. ama 5w çıkamaz 1-1.5w belki olabilir.
Şemada olan mg nedir?
Birde mors alfabesi gönderirken 500hz civarında ses module edip göndermek gerekiyor.
Modulesiz vericiyi alıcı ile dinleyince sessizlik oluyor sadece.
Normalde var olan gürültü bile kayboluyor. :)
 
Şemada olan mg nedir?
Birde mors alfabesi gönderirken 500hz civarında ses module edip göndermek gerekiyor.
Modulesiz vericiyi alıcı ile dinleyince sessizlik oluyor sadece.
Normalde var olan gürültü bile kayboluyor. :)
mg buzzer. maniple ile gönderme yaparken duyman için. şemayı tam incelemedim ama bir şekilde o modulasyonu da yapıyordur mutlaka. çünkü çalışan çok örnek var.

burada anlatmış:
 
O zaman bu is bir tel cekip sinyal basmak kadar basit. (Devre anlaminda basit, iyi bir anten basit olmayabilir)

evet ama yakınlaştır iyice. Böyle göremezsin.

1716123221042.png

Denemeyi 7.2Mhz ile yapacagim ve cikisa xtal baglamayacagim. Elimdeki BC237 transistor bile bu frekansda calisir.

Devre basit bir C sinifi amplifikatorden ibaret. Cikisa akort bobin ve kondansatorleri eklemek isterdim fakat ugrasmak istemiyorum. Gerekirse transistoru degistirip besleme voltajini 30 volta kadar cikartirim.

Duty degerini degisitirip transistoru isitmayacak max akim akisini saglayacak degerleri de belirleyecegim.
 
10 metre anten icin ne yapayim. Elimde bu uzunlukta sadece emaye bobin teli var. Balkon demirin iki bas ucuna iki sopa baglayip arasina tel germekten baska cozumum yok.

Oneriniz var mi?
 
10 metre anten icin ne yapayim. Elimde bu uzunlukta sadece emaye bobin teli var. Balkon demirin iki bas ucuna iki sopa baglayip arasina tel germekten baska cozumum yok.

Oneriniz var mi?
direkt 10 metre telden rf yayın yapmak mümkün olmayabilir. o telin 7 mhzde giriş empedansı 4-5 kohm gibi olacaktır yani transistör sürebilecek bir yük bulup akım akıtamayacak.

en azından basit bir ferit parçası üzerine 1:49 balun sarıp - gnd kısmına da başka bir kablo eklemek gerekir. aslında 10 metre telden 1/49 balun ile verimli bir 14mhz - 20 metre bandı anten yapılabilir.
 
10 metre anten icin ne yapayim. Elimde bu uzunlukta sadece emaye bobin teli var. Balkon demirin iki bas ucuna iki sopa baglayip arasina tel germekten baska cozumum yok.

Oneriniz var mi?
Anten kısa olursa empedans uyumu sağlamak için seri bobin bağlıyorlar ama hesabını bilmiyorum.
Rezonans filtre bobini hesaplarını hiç anlamıyorum.
O zaman bu is bir tel cekip sinyal basmak kadar basit. (Devre anlaminda basit, iyi bir anten basit olmayabilir)



33808 eklentisine bak
Denemeyi 7.2Mhz ile yapacagim ve cikisa xtal baglamayacagim. Elimdeki BC237 transistor bile bu frekansda calisir.

Devre basit bir C sinifi amplifikatorden ibaret. Cikisa akort bobin ve kondansatorleri eklemek isterdim fakat ugrasmak istemiyorum. Gerekirse transistoru degistirip besleme voltajini 30 volta kadar cikartirim.

Duty degerini degisitirip transistoru isitmayacak max akim akisini saglayacak degerleri de belirleyecegim.

Bu devre ile ne kadar güç çıkışı elde edilir bilmiyorum.
Ben tek transitorlu yapmıştım sadece 200 metre yayın yapabildim.
 
Teli gerip PWM frekansini gezdirerek antenin verimli calistigi frekansi kullanmak da denenebilir.

MCU icin hesapYayin frekansi (Mhz)Dalga boyu (m)10 Balkon icin anten tipi
72*10^6 / 107.2 41.6Ceyrek Dalga
72*10^6 / 9837.5Ceyrek Dalga
72*10^6 / 8933.3Ceyrek Dalga
72*10^6 / 710.229.4Ceyrek Dalga
72*10^6 / 61225Ceyrek Dalga
72*10^6 / 514.421Ceyrek Dalga / Yarim Dalga
72*10^6 / 41816Ceyrek Dalga / Yarim Dalga
72*10^6 / 32412.5Ceyrek Dalga / Yarim Dalga
72*10^6 / 2368.3Ceyrek Dalga / Yarim Dalga / Tam Dalga

Bu frekanslarda calisacak yuksek voltajli transistorum olsaydi voltaji artirirdim.

Semamdaki sok bobinini gerilim yukseltici transformatore donustursem ise yarar mi?
 
Son düzenleme:
Bu baslikta daha onceki yazismalarda dusuk voltajli basit bir osc cipin cikisina anten baglaniyordu ve bunlarla binlerce km oteye yapilan yayinin yakalandigindan bahsedilmisti.

Elektronige basladigim yillarda bir kac yuz metreden yayinlari yakalanabilen vericiler yapmistim. Simdiki derdim uzaklara cok uzaklara cok dusuk hizda veri iletimi.

Dediniz ya mW mertebesinde guclerle iletisim yapilabiliyor. Yoksa bu saatten sonra RF cilige soyunamam.
 
Son düzenleme:
1716125389780.png


Burada cikisa eklenen filitrelerin amaci yayin yaptigimiz frekans disindaki frekanslara sarkma yapmamak degil mi? Yoksa yayinlacak guc acisindan bir onemi yok.
 
Bu baslikta daha onceki yazismalarda dusuk voltajli basit bir osc cipin cikisina anten baglaniyordu ve bunlarla binlerce km oteye yapilan yayinin yakalandigindan bahsedilmisti.

Elektronige basladigim yillarda bir kac yuz metreden yayinlari yakalanabilen vericiler yapmistim. Simdiki derdim uzaklara cok uzaklara cok dusuk hizda veri iletimi.

Dediniz ya mW mertebesinde guclerle iletisim yapilabiliyor. Yoksa bu saatten sonra RF cilige soyunamam.
Onların çıkış gücü 10 mw çok altında.
Bende yüksek zannediyordum güçlerini ama çok düşük oluyor.

http://sdr.autreradioautreculture.com:8074/?f=7039.35usbz14
radyo1.png


Bu bağlantıya gir rastgele isim yaz ilk kutucuğa.
İşaretli olan yerleri resimdeki gibi seç.
10 mw yazıyor en düşük güç.
100mw ile 200 mw sorunsuz gidiyor.

hartley osilatör yaparsan tek transistor ile 1watt hatta 5 watt gibi daha yüksek güç elde edersin ama geri besleme ayarı çok zor oluyor. Temiz çıkışda elde edilemiyor. Bir sürü harmonik frekans oluşuyor. O yüzden ona izin vermiyorlar.
 

Forum istatistikleri

Konular
8,353
Mesajlar
137,102
Üyeler
3,314
Son üye
tarık bektaş

Son kaynaklar

Son profil mesajları

mechanic ayhanarican mechanic wrote on ayhanarican's profile.
https://www.allmystery.de almanca biliyorsan burada araştır. Yapay zekada çeviriyor gerçi.
Almanların matematik bilgisi daha iyi oluyor.
“Kendi yolunu çizen kişi, kimsenin izinden gitmez.” – Nietzsche
Kim İslâm’da güzel bir çığır açarsa (güzel bir alışkanlık başlatırsa), onun sevabı ve kendisinden sonra ona uyanların sevapları, onların sevaplarından hiçbir şey eksilmeksizin ona da yazılır.
erdemtr55 taydin erdemtr55 wrote on taydin's profile.
Merhaba Taydin bey,
Gruba spms serisi yapıcak mısınız?
ben 3 sargılı toroid ile 2 adet flyback sürücek bir devre yapmayı düşünüyorum.size soracak sorularım vardı?
Mutluluğun resmi illa güzel çizilmiş tablo olmak zorunda değil.Bazen basit bir çizgi,doğru bir renk,yada küçük bir detay
Back
Top