Demonte Güç Kaynağı Kademeli Trafo KiCad Çizimi


Nasıl Eklendiğinin Anlatımı
inat etmenin anlamı olmadığını kiCAD kurmam gerektiğini anladım
 
Güç kaynağı kartı, mikroişlemci kartı, sekonder anahtarlayıcı kartları ayrı ayrı yaparsan daha iyi olur bence.
 
Güç kaynağı kartı, mikroişlemci kartı, sekonder anahtarlayıcı kartları ayrı ayrı yaparsan daha iyi olur bence.
Abi düşündüm de kutuda yer yok pek. Parça parça sağa sola sıkıştıracağıma yekten bir yere monte ederim diye düşündüm. Bir de öyle parça parça yapınca kablolamak gerekiyor. Kablo işini sevmiyorum. :)
 
abi bakarken aklıma geldi bu saatden sonra dönüşü zor olur ama keşke usb bağlantı noktasını kartın dış yüzeyine bakacak şekilde koysaydın belki müdahale gerekirse takman daha kolay olurdu.
Picoyu canımız isteyince çıkarabiliyoruz. Ben anakart üzerinde işlemci programlamayı sevmiyorum.
 
@taydin abi çıkış GND yi yanlış hatta mı bağlamışız yoksa bana mı öyle geliyor?

GND.png
 
bence yanlış abi 4148'den Amper seviyesinde akım çekemezssin onların skalası 10-20mA diye biliyorum.
 
Son düzenleme:
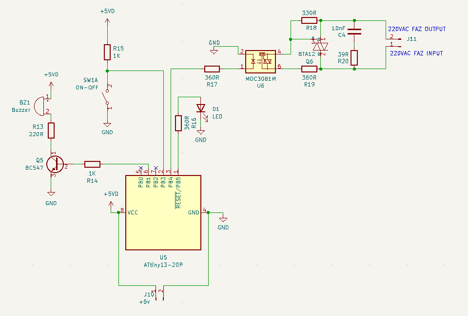
Şurada kafama bir şey takıldı.
Bu devre 220v anahtarlayacak. 220v'un bir ucunu bu devreye girip anahtarlayacağım. Diğer ucunu direk şebekeye bağlayacağım.
Bu doğru bir kullanım mı? Yoksa diğer ucu da devreye eklemek gerekiyor mu?

faz anahtar.png
 
Şurada kafama bir şey takıldı.
Bu devre 220v anahtarlayacak. 220v'un bir ucunu bu devreye girip anahtarlayacağım. Diğer ucunu direk şebekeye bağlayacağım.
Bu doğru bir kullanım mı? Yoksa diğer ucu da devreye eklemek gerekiyor mu?

17434 eklentisine bak
bu moc30xx'in çkışında bir karmaşıklık olmuş abi şu şekilde yapmalısın;

MOC.png

Ben bu şekilde kullanıyorum hep
 
Fişin yer değiştirmesi fark ediyor mu?
 

Çevrimiçi üyeler

Forum istatistikleri

Konular
8,363
Mesajlar
137,261
Üyeler
3,316
Son üye
Ahmet can

Son kaynaklar

Son profil mesajları

mechanic ayhanarican mechanic wrote on ayhanarican's profile.
https://www.allmystery.de almanca biliyorsan burada araştır. Yapay zekada çeviriyor gerçi.
Almanların matematik bilgisi daha iyi oluyor.
“Kendi yolunu çizen kişi, kimsenin izinden gitmez.” – Nietzsche
Kim İslâm’da güzel bir çığır açarsa (güzel bir alışkanlık başlatırsa), onun sevabı ve kendisinden sonra ona uyanların sevapları, onların sevaplarından hiçbir şey eksilmeksizin ona da yazılır.
erdemtr55 taydin erdemtr55 wrote on taydin's profile.
Merhaba Taydin bey,
Gruba spms serisi yapıcak mısınız?
ben 3 sargılı toroid ile 2 adet flyback sürücek bir devre yapmayı düşünüyorum.size soracak sorularım vardı?
Mutluluğun resmi illa güzel çizilmiş tablo olmak zorunda değil.Bazen basit bir çizgi,doğru bir renk,yada küçük bir detay
Back
Top