Kristal diyotlu radyo yapan var mı?

İnternette adam gibi anlatmıyorlar bu rezonans devrelerini
Yanına devrenin şeklini koyup formulü yazmıyorlar.
Ben:
seri ile paralel rezonans devresinde Q faktör nasıl hesaplanıyor

yapay zeka:
Seri ve paralel rezonans devrelerinde Q faktörü farklı şekillerde hesaplanır:
  1. Seri Rezonans Devresi: Seri rezonans devresinde Q faktörü şu şekilde hesaplanır: Q = ω₀L / R
Burada:
  • Q, devrenin Q faktörü
  • ω₀, rezonans frekansındaki açısal frekans
  • L, endüktans
  • R, direnç
  1. Paralel Rezonans Devresi: Paralel rezonans devresinde Q faktörü şu şekilde hesaplanır: Q = R / (ω₀L)
Burada:
  • Q, devrenin Q faktörü
  • R, direnç
  • ω₀, rezonans frekansındaki açısal frekans
  • L, endüktans
Bu formülleri kullanarak, seri ve paralel rezonans devrelerinde Q faktörünü hesaplayabilirsiniz.
Ben:
bobinin iç direnci olursa q faktörü nasıl hesaplanıyor

yapay zeka:
Bobinin iç direnci (R_bobin) olduğu durumda Q faktörü, paralel rezonans devresinde aşağıdaki şekilde hesaplanabilir:
Q = R_bobin / (ω₀L)
Burada:
  • Q, devrenin Q faktörü
  • R_bobin, bobinin iç direnci
  • ω₀, rezonans frekansındaki açısal frekans
  • L, endüktans
Bobinin iç direnci olduğunda, Q faktörü bobinin iç direnci ile endüktans arasındaki ilişkiyi gösterir. Bu formülü kullanarak, bobinin iç direnci dikkate alındığında Q faktörünü hesaplayabilirsiniz.
 
25 metre bandı 11600khz-12100khz arasındaki bütün güçlü istasyonlar çıkıyor. :)

paralel rezonans devresinde
kondansatör=100pf
bobin 16 tur 0.8 mm çapında bakır tel kullandım.
Bobini 1.3 cm çapında plastik dikiş ipliği borusuna sardım.

rezonans devresini söküp yerine 1 k direnç koyunca değişen birşey olmuyor aynı istasyonlar çıkıyor. :)

bakırın özdirenci =0.0172Ωmm[SUP]2[/SUP]/m
gümüşün özdirenci =0.016Ωmm[SUP]2[/SUP]/m

Akıllı bıdığın verdiği formül doğru ise bu değerler ile Q faktörü yüksek çıkıyor.
Ama band genişliğine göre düşük çıkıyor. :)
 
iyi de Q faktörü ne olursa olsun bir de oktav değişkeni var. yani 12 mhz frekansında 10khzlik filtre yapmak çok zor ancak aynı 10khzlik filtreyi 100khz bandında yapmak pratikte çok daha kolay.

rezonans devresini sökünce değişen birşey olmuyorsa demekki o rezonans devresi istenen frekans aralığında çalışmıyor. girişteki seçiciliği sağlayan tek faktör antenin kendisi.
 
iyi de Q faktörü ne olursa olsun bir de oktav değişkeni var. yani 12 mhz frekansında 10khzlik filtre yapmak çok zor ancak aynı 10khzlik filtreyi 100khz bandında yapmak pratikte çok daha kolay.

rezonans devresini sökünce değişen birşey olmuyorsa demekki o rezonans devresi istenen frekans aralığında çalışmıyor. girişteki seçiciliği sağlayan tek faktör antenin kendisi.
Aynı rezonans devresini kolpits osilatöre yerleştirince radyoda 10 khz dar bant çıkıyor.
Ferrit cubuk ile de ayar yapabiliyorum.
 
Bu Q olayi ile ilgili guzel deneylerden birisi su sekilde;

Buyukce bir bobin sariyorsunuz. 5 cm capli 20 .. 30 tur

Buna paralel bir kapasitor bagliyorsunuz. 10..100nF

Scopu bunlarin ucuna bagliyoruz.

Scopu tek atim dusen kenar moduna ayarlayip 1.5v kalem pili bu duzenege dokundurup cekiyoruz.

Scopta cinlama grafigi cikiyor.

Bobin ne kadar dusuk omajli olursa cinlayama suresi o kadar uzun oluyor.
 
Son düzenleme:
Bu Q olayi ile ilgili guzel deneylerden birisi su sekilde;

Buyukce bir bobin sariyorsunuz. 5 cm capli 20 .. 30 tur

Buna paralel bir kapasitor bagliyorsunuz. 10..100nF

Scopu bunlarin ucuna bagliyoruz.

Scopu tek atim dusen kenar moduna ayarlayip 1.5v kalem pili bu duzenege dokundurup cekiyoruz.

Scopta cinlama grafigi cikiyor.

Bobin ne kadar dusuk omajli olursa cinlayama suresi o kadar uzun oluyor.
Bobin ve kondansatör ikilisinin enerjisini tüketen faktördür omaj gösteren karakter.
Dolayısıyla verimi de boşa harcanan enerji yüzünden düşürmesi söz konusu.
Ancak bant genişliği konusunda pek etkisi olacağını sanmıyorum.
Filitre sistemlerinde ise filitreyi biraz daha körleştiren merkez frekansı bastıran unsur olarak karşımıza çıkacaktır.
Dolayısıyla sadece kazanç kayıpları olarak ele almak mümkündür.
 
Şöyle bir sıkıntı warki negatif direnç diye bir kavram war. Realitede olmaz bu.
Tabii grafiğin ne anlam ifade ettiğinide anlamış değilim.

1718311015561.png
 
Şöyle bir sıkıntı warki negatif direnç diye bir kavram war. Realitede olmaz bu.
Tabii grafiğin ne anlam ifade ettiğinide anlamış değilim.

34525 eklentisine bak
Bobin ile kondansatör paralel bağlanınca empedans sonsuz oluyor.
Bobinin iç direncini katarsam değişir mi diye merak etmiştim.
Değişmedi sadece rezonans frekansı düştü. :)
 
Bobin ile kondansatör paralel bağlanınca empedans sonsuz oluyor.
Bobinin iç direncini katarsam değişir mi diye merak etmiştim.
Değişmedi sadece rezonans frekansı düştü. :)
Empedans nasıl sonsuz oluyor onu anlamadım.
Realitede yok öyle bişey.
Rezonansda Xc ile Xl eşitlenir.
Paralel rezonansda paralel direnç gibi davranır. (J bileşeni ayrıca etkendir)
Seri rezonansda seri direnç gibi davranır. (Butrada da j bileşeni etkendir)
Seride direnç bu ikisine seri olur.
Paralelde ise sadece bobişne seri olur.

Asla sonsuz diye birşey olmaz.

Rezonans dışında seri daha yüksek rezistif değere (Sonsuza yaklaşım) kayar ama paralelde düşük rezistif (Sıfıra yaklaşım) değere kayar.
 
Germanyum diyoda seri 3 volt pil ve 220 k direnç bağlayıp 0.1 volt altındaki sinyalleride alabiliyorum.
Ama silisyum diyoda aynı beslemeyi uygulayınca radyo çalışmıyor.
Bunun sebebi nedir?
 
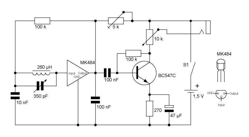
Receiver%20MK484.jpg


AM radyo IC MK484'ün (muhtemelen 1970 yılında Ferranti Electronics Ltd. tarafından geliştirilen IC ZN414Z'nin Japonca bir "kopyası"), şimdi TA7642'nin yerine geçmesi için sunulmaktadır) çok kolaydır. yalnızca birkaç ek bileşenle kurulum Alım özellikleri açısından süperheterodin alıcıdan pek aşağı olmayan, hassas bir orta dalga alıcısı oluşturun.
IC MK484, üç aşamalı bir RF amplifikatörü, demodülatör ve 150 kHz ila 3 MHz frekans aralığı için kazanç kontrolü uygulamak için üç bacaklı bir "transistör" muhafazasında 10 dahili transistör kullanan tek çipli bir radyodur. 4 Mohm'luk (!) giriş direnciyle rezonans devresi yalnızca çok az yüke maruz kalır, bu da inanılmaz seçiciliği açıklar.
Devre, 1,1 ila 1,8 V (0,3 mA) arasında bir besleme voltajı gerektirir ve kristal kulaklık adı verilen bir parça ile doğrudan çalıştırılabilir. Tek aşamalı transistörlü amplifikatör aşaması, daha fazla rezerv sağlar ve ayrıca düşük empedanslı kulaklıkların (kulaklık) kullanımına da olanak tanır. ).

Aynı bobini bu MK484 ile kullanınca seçicilik artıyor. Giriş direnci 4 Mohm imiş.
Diyotların giriş direnci düşük olduğu için seçicilik berbat.
 
Germanyum diyoda seri 3 volt pil ve 220 k direnç bağlayıp 0.1 volt altındaki sinyalleride alabiliyorum.
Ama silisyum diyoda aynı beslemeyi uygulayınca radyo çalışmıyor.
Bunun sebebi nedir?
germanyum diyot 0.3V, siliyum diyot 0.7V iletim voltajına sahip bu nedenle olabilir.
 
Empedans nasıl sonsuz oluyor onu anlamadım.
Realitede yok öyle bişey.
Rezonansda Xc ile Xl eşitlenir.
Paralel rezonansda paralel direnç gibi davranır. (J bileşeni ayrıca etkendir)
Seri rezonansda seri direnç gibi davranır. (Butrada da j bileşeni etkendir)
Seride direnç bu ikisine seri olur.
Paralelde ise sadece bobişne seri olur.

Asla sonsuz diye birşey olmaz.

Rezonans dışında seri daha yüksek rezistif değere (Sonsuza yaklaşım) kayar ama paralelde düşük rezistif (Sıfıra yaklaşım) değere kayar.

Paralel rezonansda empedans tabiki sonsuz olur.

[math]Z=\frac{jwL * \frac{1}{jwC}}{jwL + \frac{1}{jwC}}[/math]
[math]Z=\frac{L}{C} * \frac{1}{jwL + \frac{1}{jwc}}[/math]
[math]Z=\frac{L}{C} * \frac{jwC}{1-w^{2}LC}= \frac{jwL}{1-w^{2}LC}[/math]
Rezonans durumunda

[math]w=\frac{1}{\sqrt{LC}}[/math]
[math]Z=\frac{j\frac{L}{\sqrt{LC}}}{1-\frac{1}{LC}LC}=\frac{j\frac{L}{\sqrt{LC}}}{1-1}=\frac{j\frac{L}{\sqrt{LC}}}{0}=\infty[/math]
Yani rezonans durumunda empedans sonsuz oluyor.
 

Çevrimiçi üyeler

Forum istatistikleri

Konular
8,654
Mesajlar
141,448
Üyeler
3,447
Son üye
halilbeyy10

Son kaynaklar

Son profil mesajları

Abdullah karaoglan falcon_browning Abdullah karaoglan wrote on falcon_browning's profile.
selamın aleyküm ses sistemindeki cızırtıyı hallettınızmi
"Araştırma, ne yaptığını bilmediğinde yaptığın şeydir." - Wernher von Braun
“Kendi yolunu çizen kişi, kimsenin izinden gitmez.” – Nietzsche
Kim İslâm’da güzel bir çığır açarsa (güzel bir alışkanlık başlatırsa), onun sevabı ve kendisinden sonra ona uyanların sevapları, onların sevaplarından hiçbir şey eksilmeksizin ona da yazılır.
erdemtr55 taydin erdemtr55 wrote on taydin's profile.
Merhaba Taydin bey,
Gruba spms serisi yapıcak mısınız?
ben 3 sargılı toroid ile 2 adet flyback sürücek bir devre yapmayı düşünüyorum.size soracak sorularım vardı?
Back
Top