TV Beslemesi Arızası

  • Konuyu başlatan Konuyu başlatan Gokrtl
  • Başlama tarihi Başlama tarihi
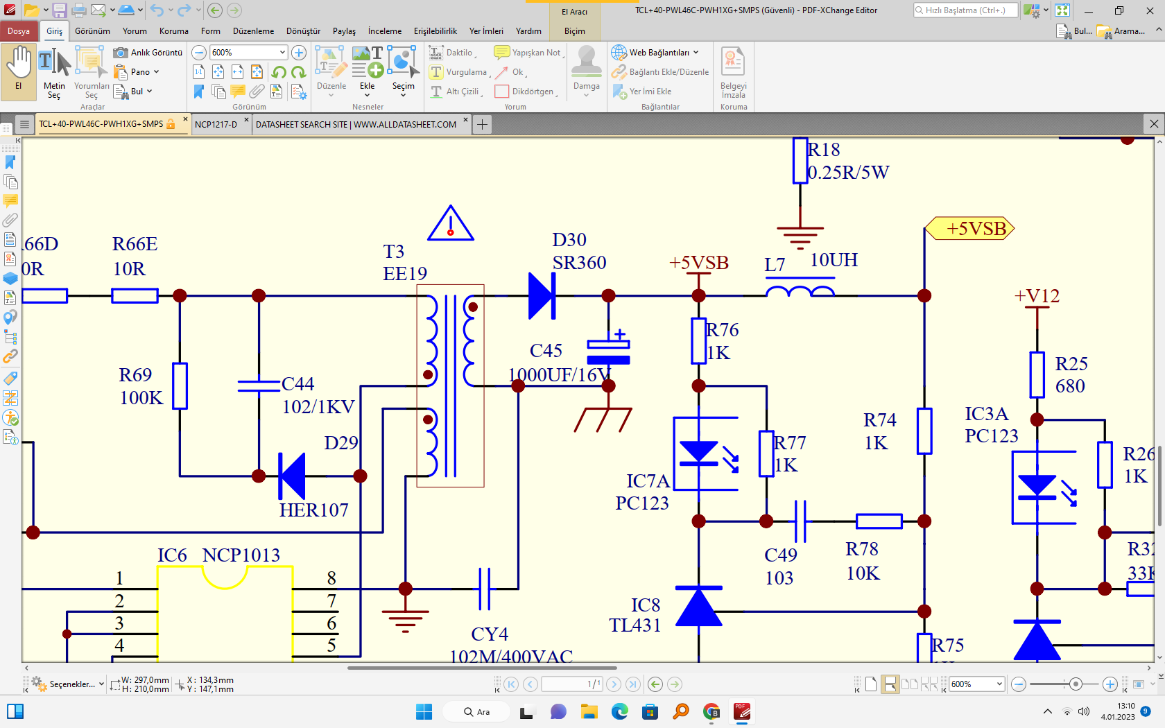
D30 çıkışında (SR360 schottky katotun da) +5VSB (5 v. Standby) voltajı görmeniz lazım.
BU voltaj yoksa pwm çip sorunlu olabilir.
2.png



3 ad. PWM çip var. Bunların etrafındaki diyotları hızlı bir şekilde kontrol edin.
NCP1013-NCP1653-NCP1217 PWM çiplerin sağlamlık kontrollerini yapın.
 
D30 çıkışında (SR360 schottky katotun da) +5VSB (5 v. Standby) voltajı görmeniz lazım.
BU voltaj yoksa pwm çip sorunlu olabilir.
21523 eklentisine bak


3 ad. PWM çip var. Bunların etrafındaki diyotları hızlı bir şekilde kontrol edin.
NCP1013-NCP1653-NCP1217 PWM çiplerin sağlamlık kontrollerini yapın.
Oraya baktımda şuan hatırlayamadım. Pwm çipi almak için çıktım. Dönüşte kontrol edeyim abi.
 
Yanık mosfet varsa; ki.. var.

pwm çipler de kontrol edilmelidir.
 
Son düzenleme:
D30 çıkışında (SR360 schottky katotun da) +5VSB (5 v. Standby) voltajı görmeniz lazım.
BU voltaj yoksa pwm çip sorunlu olabilir.
21523 eklentisine bak


3 ad. PWM çip var. Bunların etrafındaki diyotları hızlı bir şekilde kontrol edin.
NCP1013-NCP1653-NCP1217 PWM çiplerin sağlamlık kontrollerini yapın.
D30 katodunu ölçtüm. Hem ıc6 nın şasesinden hem c45 şasesinden ölçtüm. 5v yok. Entegreyi değiştiriyorum.
 
Entegreyi değiştim. D30 katoduna 5v geldi. Ama hala çıkış voltajları yok.

VCC-PFC de 0.400mV var. Bu yeterli mi?
VCC-PWM de hiç voltaj yok. D33'ü devre üzerinde diyot konumunda ölçtüm. Propları doğru bağlayınca 2.98v, ters bağlayınca da 0.598mV görüyorum.
 
Çıkış voltajlarını da NCP1217 kontrol ediyor.
Mosfet, diyot, TR ve pwm çip kontrol
VT2 - VT3 - IC2 -D3-D4-Q4-Q5

Şemadan_2.png
 
Dikkatli ölçün, şüpheli malzemeyi dışarıya alıp tekrar ölçün.
 
Ncp1217 ve 1653 ü hiç bir yerde bulamadım. Nettede çıkmıyor. Eve geçince daha detaylı arayacağım.
 
Q14 ve u8 ikilisi var abi. Orada kafama oturmayan bir şeyler var. Onları ölçmeye çalışıyorum şimdi. Q14 pnp olduğu için kafamı karıştırıyor biraz.
 
Q14'ün base'inde ve emiterinde 20v var ama collektoründe sadece 0.180mV var.
Bunun collektorü 7815'in input bacağına giriyor.
7815'e 0.180mV verirsek çıkışından da bir şey bekleyemeyiz. Sorun burada gibi görünüyor şuan.
 
IC5B optoyu da 3-4 nolu ayakları kontrol edin. +5VSB voltajı çıktıysa Q14 TA1666 aktif hale getirmesi gerekir.
2021092317173966.jpg

LM7815 kontrol edin.
Bu bölgedeki aktif ve pasif malzemelere genel bir kontrol gerekiyor.
U3 ün 3 nolu ayağından voltaj çıktığında, VCC_PWM NCP1217 nin, VCC_PFC NCP1653ü besleme voltajlarını verecek.
 
Son düzenleme:
Abi 7805'i söktüm sağlam. C32 yi de söktüm o da sağlam. Bu elemanları sökünce Q14'ü yükleyecek bir şey kalmadı. Q14, ün base inde 20v olmasına rağmen emiterinden collektorüne neredeyse hiç voltaj geçmiyor. Senin yazdıklarınada bakacağım sırayla.
 
Q14 orada bir anahtar görevi yapıyor. Anahtarı açan da IC5 optokuplör. Bu optonun LED ini yakan da Q13. Q13 ü de ON/OFF yazan sinyal tetikliyor. Oradan başlaman lazım. ON/OFF var mı? Varsa Q13 ON oluyor mu?
 
Q14 orada bir anahtar görevi yapıyor. Anahtarı açan da IC5 optokuplör. Bu optonun LED ini yakan da Q13. Q13 ü de ON/OFF yazan sinyal tetikliyor. Oradan başlaman lazım. ON/OFF var mı? Varsa Q13 ON oluyor mu?
Mesai bitti kartı eve götürüyorum abi. Evde devam edicem. Bakayım bunlara da sırayla.
 
Abi 7805'i söktüm sağlam. C32 yi de söktüm o da sağlam. Bu elemanları sökünce Q14'ü yükleyecek bir şey kalmadı. Q14, ün base inde 20v olmasına rağmen emiterinden collektorüne neredeyse hiç voltaj geçmiyor. Senin yazdıklarınada bakacağım sırayla.
Q14 TR sağlamlık kontrolünü yapın.
 
Bu kart TCL 40 inch LCD TV ye ait inverter güç kartıdır.
Şema da burada
Abi daha rahat çalışmak için bu pdf'i çıktı almak istiyorum ama belge şifrelenmiş. Yazdırmaya filan izin vermiyor.

şifre.png
 

Çevrimiçi personel

Forum istatistikleri

Konular
8,447
Mesajlar
138,550
Üyeler
3,343
Son üye
Yigitaatalay

Son kaynaklar

Son profil mesajları

mechanic ayhanarican mechanic wrote on ayhanarican's profile.
https://www.allmystery.de almanca biliyorsan burada araştır. Yapay zekada çeviriyor gerçi.
Almanların matematik bilgisi daha iyi oluyor.
“Kendi yolunu çizen kişi, kimsenin izinden gitmez.” – Nietzsche
Kim İslâm’da güzel bir çığır açarsa (güzel bir alışkanlık başlatırsa), onun sevabı ve kendisinden sonra ona uyanların sevapları, onların sevaplarından hiçbir şey eksilmeksizin ona da yazılır.
erdemtr55 taydin erdemtr55 wrote on taydin's profile.
Merhaba Taydin bey,
Gruba spms serisi yapıcak mısınız?
ben 3 sargılı toroid ile 2 adet flyback sürücek bir devre yapmayı düşünüyorum.size soracak sorularım vardı?
Mutluluğun resmi illa güzel çizilmiş tablo olmak zorunda değil.Bazen basit bir çizgi,doğru bir renk,yada küçük bir detay
Back
Top