- Katılım
- 27 Şubat 2019
- Mesajlar
- 12,960
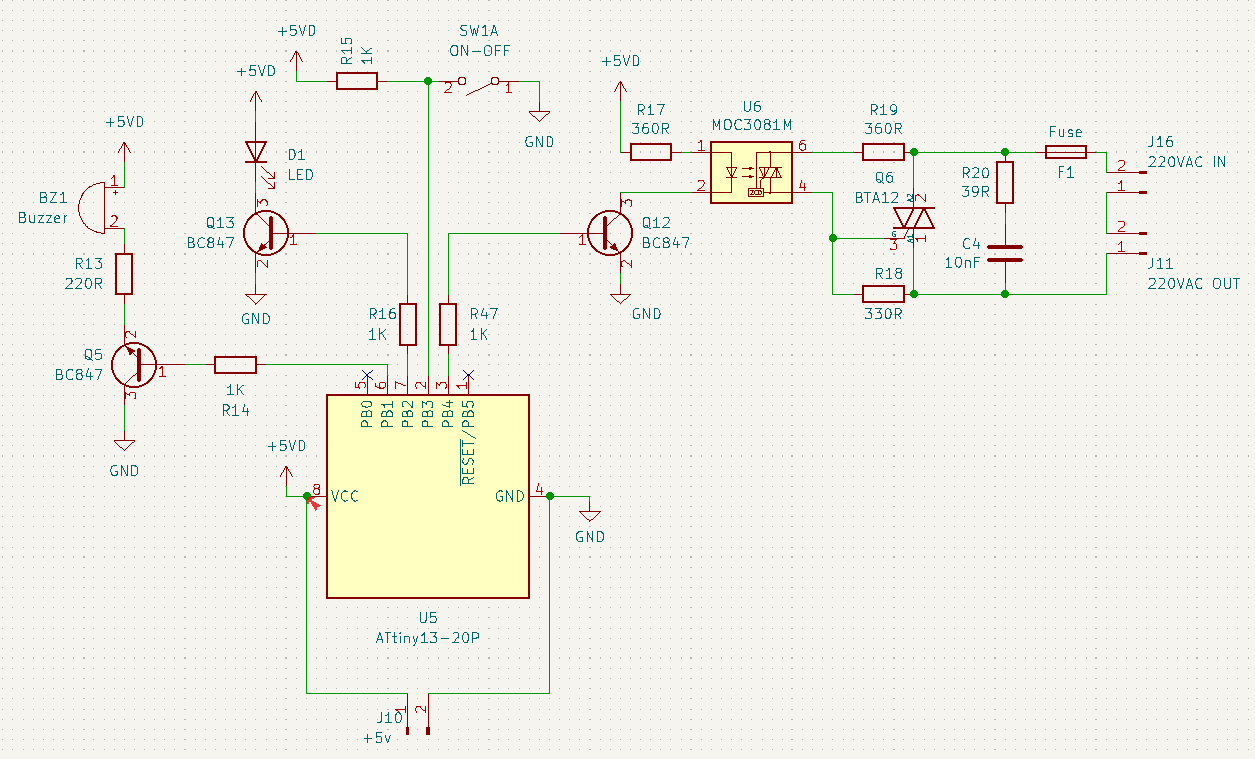
Moc bread board üzerinde çalışıyor. 1.3v verdiğimde çıkışında 0,900mV okuyorum çift yönlü.
Moc'u devreye geri taktım. 360R direnç ile 1.10v alıyorum. Bu değeri 1.30v'a yükseltmek için hesap kitap yapmadan 220R direnç taktım. Bu durumda da ancak 1.17 ye çıktı voltaj. Daha küçük direnç mi takmak lazım yoksa voltaj düşümü mü oluyor anlamadım.
Moc'u devreye geri taktım. 360R direnç ile 1.10v alıyorum. Bu değeri 1.30v'a yükseltmek için hesap kitap yapmadan 220R direnç taktım. Bu durumda da ancak 1.17 ye çıktı voltaj. Daha küçük direnç mi takmak lazım yoksa voltaj düşümü mü oluyor anlamadım.

