JBC kendin-yap havya sapı ve Termokupl ölçüm testleri INA214

TC üzerinden akım geçirmeye bence de gerek yok. öyle de yapmıyorum zaten. T12 kontrolcüsünde kullanmak için gündeme gelmişti bu. Orjinal cihaz en iç ve orta kontaklara vermiyor mu gerilimi?

Şimdi tam olarak kontakt yapısı aklımda değil, ama bendeki DME-2A da sadece rezistansa güç veriliyor.
 
SMPS uzun iş, yeni şeyler öğrenmem lazım ve bahanem çok :) . Saptan kontrollü havyayı yapmaya karar verip devresini tasarladım. Toner transferle üretebileceğimin sınırlarında bir iş oluyor, çift katman pcb ile olacak. biraz da jumper kablo çekmem gerekecek gibi duruyor.

1709285150019.png


1709285211036.png

1709285231229.png

1709285283986.png


Titreşim sensörü ve tuşlara yer ayarlayamadım. Titreşim sensörü olarak sw-200 vb. birkaç çeşit mekanik sensör sipariş ettim. hangisi düzgün çalışırsa onu koyacağım. ivme sensörü kullanacaktım ama kılıfları çok küçük ve en az 4 bacağa yok çekmem gerekecek sığdırmam zor. Bu 7 segment display ile kalibrasyon ve birden fazla uç için hafızaya alabilecek arayüz yazabilirim diye düşünüyorum.

Sapın dışını ABS ile3D baskı alacağım. sapın ısınacağını düşünmüyorum. Display için daha ufak ve daha kabiliyetli bir çözüm olabilir mi? Gördüğüm oledler biraz daha büyük kalıyorlar. Datasheet bulabildiğim Barrel jack'ler 5A max destekliyor. Bu da gücü kısıtlıyor. 75W civarı bir havya olacak...
 
Bence en güzeli işi basit tutmak. Sadece + ve - butonu olsa yeter. Bunlara bir kere basınca, ayarlanan sıcaklığı göstersin, 3 saniye sonra da ölçülen sıcaklığa geri dönsün. Eğer + ve - ye basmaya devam edersen ayarlanan sıcaklığı arttırıp azaltsın ve kaydetsin.
 
Bence en güzeli işi basit tutmak. Sadece + ve - butonu olsa yeter. Bunlara bir kere basınca, ayarlanan sıcaklığı göstersin, 3 saniye sonra da ölçülen sıcaklığa geri dönsün. Eğer + ve - ye basmaya devam edersen ayarlanan sıcaklığı arttırıp azaltsın ve kaydetsin.
Farklı uçlara kalibrasyon ve seçim için de bir yöntem uydurmam lazım. Bu akşam biraz düşünüp yazıp çizeyim, 2 tuşla yeterince pratik olursa daha iyi olacak.. Ters voltaj koruması ve bir de sigorta koymalıyım en azından. Voltajı ölçüyorum ama akımı ölçmüyorum. Pcbyi normal bir tutamak kadar tutmak istiyorum, daha kalın veya daha uzun olmamasını istiyorum.
 
Yazılımı önceki PCB de kiden mi uyarlayacaksin abi ?
Yok buna baştan yeni yazılım yazacağım. Orada oled ekran vardı. Bir de oradaki kodu anlayıp uyarlayana kadar, ben yazarım daha kolayıma gelir. Ana çerçeveyi belirleyince buradan da paylaşacağım.

Zor görünmüyor gözüme, 7 segmen daha önce kullandım, ADC okuması ve mosfeti sürmesi, tuş okuma önceki projelerden kesip yapıştırırım. Arayüz, kalibrasyon ve pid beni biraz uğraştıracak. Kafam karıştıkça da buradan sorarım.
 
Şu PCB'yi gördükten sonra sanıyorum ben toner transferin zorluğu konusunda kendimi kandırıyorum diye düşündüm. Bravo!
 
Şu PCB'yi gördükten sonra sanıyorum ben toner transferin zorluğu konusunda kendimi kandırıyorum diye düşündüm. Bravo!
Teşekkürler. Toner transferde maalesef 5x5cm üzerine çıkınca başarı oranı düşüyor benim uygulamalarımda ince yollarda hata olmaya başlıyor. Ama başarısızlığın telafisi ekonomik ve hızlı, kötü baskıyı asetonla temizleyip yeniden baskı transfer etmek max 10 dk. Bu sefer ufak vialar ve çok yakın yollar olduğundan çift taraf pcb'nin iki tarafını ayrı ayrı baskı alıp erittim. Hizalama çok iyi oldu oldu, kalpazanları kıskandıracak düzeyde :) .
 
Toner trasferin olayı ısı. Eğer çok iyi bir ısı kaynağı var ise dry filmden bile iyi oluyor.
Küçük pcb ler kolay ısındığı için çok güzel trasfer yapılabiliyor. Pcb büyüdükçe ütünün sıcaklığı yetmez oluyor ve başarı oranı düşüyor. En son 10x30cm pcb yi ütü ile yaptım. Bir kaç yola atlama teli yaparak kurtardım.

Ayrıca kaplama makinesi olayı hikaye. Mapilam 134'ün derecesini sonuna kadar açsam da düzgün transfer yapamıyorum. Kaplama makinesi dryfilmi plakete yapıştırmak için ideal.
 

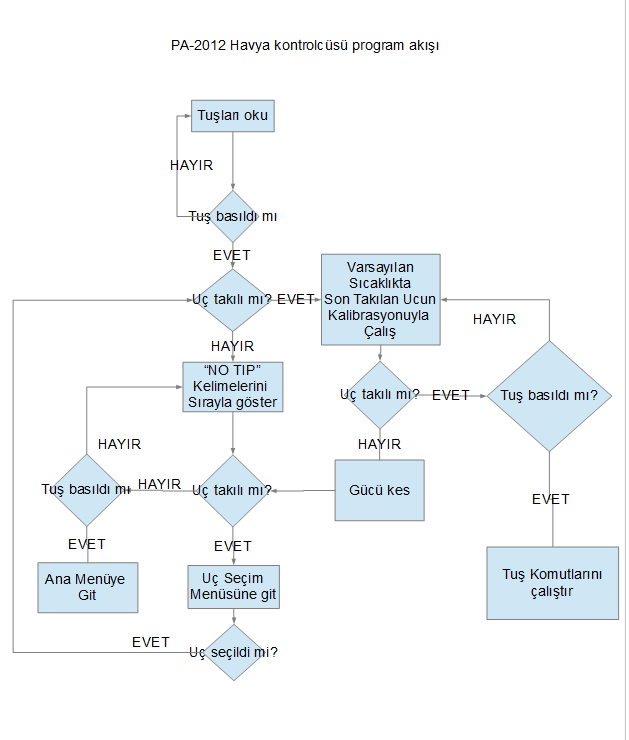
Havya kontrolcüsüne isim verdim: PA-2012 oldu. Saçma ve alakasız bir anlamı var. Program akışı ve arayüz için bir çizelge karaladım. Bu olmadan kalkıştığım işler hep sıkıntılı ilerledi. "Başla" çerçevesini koymamışım, olsun, tepeden başlıyor :) ...
1710008414263.png
Şu anda sadece saymayı biliyor alet. Tüm zamanlama kontrollerini 7 segment sürücüyle senkron olarak çalıştırmayı düşünüyorum. 1ms aralıklarla basamaklar arasında dönüyor 7segment sürücü fonksiyon. Bu 100Hz PWM için max %90 duty demek. Bu şekilde çalışması sıcaklık okuması için iyi olacak, termokuplü okurken başka bir şeyle uğraşmayacak mcu, ekranda değişiklik olmayacak ölçüm sırasında. Bu akşam Ucu sabit duty ile ısıtıp adc ölçümlerini gözlemlemeyi umuyorum. Bir taraftan da displayde gösterilecek metinler ve blink modu için çalışıyorum.

1710009029040.png
 

Havya kontrolcüsüne isim verdim: PA-2012 oldu. Saçma ve alakasız bir anlamı var. Program akışı ve arayüz için bir çizelge karaladım. Bu olmadan kalkıştığım işler hep sıkıntılı ilerledi. "Başla" çerçevesini koymamışım, olsun, tepeden başlıyor :) ...
Şu anda sadece saymayı biliyor alet. Tüm zamanlama kontrollerini 7 segment sürücüyle senkron olarak çalıştırmayı düşünüyorum. 1ms aralıklarla basamaklar arasında dönüyor 7segment sürücü fonksiyon. Bu 100Hz PWM için max %90 duty demek. Bu şekilde çalışması sıcaklık okuması için iyi olacak, termokuplü okurken başka bir şeyle uğraşmayacak mcu, ekranda değişiklik olmayacak ölçüm sırasında. Bu akşam Ucu sabit duty ile ısıtıp adc ölçümlerini gözlemlemeyi umuyorum. Bir taraftan da displayde gösterilecek metinler ve blink modu için çalışıyorum.

Güzel oluyor bu alet hazır tutamak ile istasyon modeli de gelir mi :D
 
Ucu PWM sürmeye başladım. Şu anda kontrol döngüsü yok, sıcaklık hesaplama yok, sabit duty ile ADC okumaları deniyorum. TC'nin doğru okunması örnek sayısını, örnekleme zamanını ve örnekleme frekansını belirlemeye çalışıyorum.
1710263025554.png

12V dandik bir led trafosuyla besliyorum devreyi. %3 duty ile yapıyorum bunu havya ucu el değmeyecek kadar sıcak, lehim eritmeyecek kadar soğuk.
Kod:
ISR(ADC_vect)
{
  if(adc_sayac<10)
  {
    ADC_seri[adc_sayac]=ADC;
    adc_sayac++;
  }
  if(adc_sayac==10)
  {
    bufint=ms10;
    // adc interrupt kapatma, alınan örnekler işlenene kadar
    // verinin değişmemesi için, ADC free running modda.
    ADCSRA&=~(1<<ADIE ); 
    
  }
// ADC ayarları 
 ADMUX=0;
  ADCSRA=0;
  ADCSRB=0;
  ADMUX|=1<<REFS0 | 1<<REFS1;   //  Dahili 1.1V referans  
  ADMUX&=~(0b1111);
  ADMUX|=5; // PC5 TC okuma
  ADCSRA|=1<<ADEN | 1<<ADIE | 1<<ADATE;
  
  // prescaler 0 ve 1 >> 2 , 0b10>>4 ,0b11>>8, 0b100>>16, 0b101>>32
  ADCSRA|=0b10;  
  ADCSRA|=1<<ADSC; //çevrimi başlat

//------------------------------------
}

Aşağıda 10 ölçüm sonucu precale 4 ile yani 8Mhz/4= 2 Mhz ADC saat frekansıyla alındı. Bu çip spesifikasyonunun çok üzerinde ama opamp çıkışını görmek için adım adım düşürdüm frekansı. Veriler mosfet kapatılır kapatılmaz alınan ardışık 10 ADC okuması. Verinin tamamını değişkene aldıktan sonra Seri monitöre yazdırarak gözlemliyorum.

Kod:
1023
1023
547
312
224
176
167
176

1023
1023
1023
1023
432
259
199
184
176
176

1023
1023
1023
1023
639
344
228
184
176
176

Daha önce skopla gözlemlediğim gibi opamp çıkışının toparlanması biraz zaman alıyor. ADC örneklemesi 14 ADC çevrimi sürüyor yani burada her ölçüm aralığında 28 mikro saniye var. Bunu daha önce aldığım skop görüntüsüyle kıyaslayayım, mavi sinyal opampın mosfet kapanmasından sonra çıkışının durumunu gösteriyor. 7 ölçüm sonunda ardışık yakın değerler alıyorum, yani 7*28=196 us kadar sonra. aşağıdaki grafikte 100us sonra yatay bir hal alıp 250Us civarında zıplıyor sinyal. Atmega'nın adc'si bu frekansta ölçüm yapamayacağından ADC okumaları ile Skop verisi bağdaşmıyor. 100 örnek alıp yazdırayım ve sinyalin zıpladığı kısmı da göreyim.

1710264468621.png
 
PWM frekansini 65Khz gordum. Dogru mu?

Frekansi bu denli yuksek secmen her seyi zorlastirir. TC olcen cipe bu kadar yuksek frekans verdiginde cip hizli tepki vermeyebilir.

1KHz civari bence yeterli.

Ben de JBC havya projeme dondum. Birazdan havya ucunu parmagimla isittigimda ADC sonuclarindaki degisimi videoya cekecegim.

PID rutinlerim vs bitti isiticiya elektrik verip denemek kaldi fakat e yakami birakmiyor.
 
Son düzenleme:
PWM frekansini 65Khz gordum. Dogru mu?

Frekansi bu denli yuksek secmen her sey zorlastirir. TC olcen cipe bu kadar yuksek frekans verdiginde cip hizli tepki vermeyebilir.

1KHz civari bence yeterli.

Ben de JBC havya projeme dondum. Birazdan havya ucunu parmagimla isittigimda ADC sonuclarindaki degisimi videoya cekecegim.

PID rutinlerim vs bitti isiticiya elektrik verip denemek kaldi fakat e yakami birakmiyor.
Yok hocam PWM frekansım 100 Hz. skoptaki veri elle yaptığım anahtarlamadan ve button bounce frekansını okumuş olacak. PWM için 100 HZ yetecek ve iyi olacak diye düşünüyorum. Her çevrimde PID döngüsü döndürebileceğim. Çok kaba bir PID bile yazsam regülasyon iyi olacak gibi geliyor bana.

Sen "e"yi unut, onun analitik çözümü yok demiş ya matematikçi :cheeky1:
 
Kod:
ISR(ADC_vect)
{
  if(adc_sayac<10)
  {
    ADC_seri[adc_sayac]=ADC;
    adc_sayac++;
  }
  if(adc_sayac==10)
  {
    bufint=ms10;
    // adc interrupt kapatma, alınan örnekler işlenene kadar
    // verinin değişmemesi için, ADC free running modda.
    ADCSRA&=~(1<<ADIE );
    
  }
// ADC ayarları
 ADMUX=0;
  ADCSRA=0;
  ADCSRB=0;
  ADMUX|=1<<REFS0 | 1<<REFS1;   //  Dahili 1.1V referans 
  ADMUX&=~(0b1111);
  ADMUX|=5; // PC5 TC okuma
  //ADCSRA|=1<<ADEN | 1<<ADIE | 1<<ADATE;//edit new 24. line
  ADCSRA |= bit (ADPS0) | bit (ADPS1) | bit (ADPS2);//edit by a
 
  // prescaler 0 ve 1 >> 2 , 0b10>>4 ,0b11>>8, 0b100>>16, 0b101>>32
  ADCSRA|=0b10; 
  ADCSRA|=1<<ADSC; //çevrimi başlat

//------------------------------------
}
Böyle daha güzel olmadı mı? clock 16mhz dersek 100us'de bir adc'ye bakcak
 

Forum istatistikleri

Konular
8,372
Mesajlar
137,482
Üyeler
3,318
Son üye
seren

Son kaynaklar

Son profil mesajları

mechanic ayhanarican mechanic wrote on ayhanarican's profile.
https://www.allmystery.de almanca biliyorsan burada araştır. Yapay zekada çeviriyor gerçi.
Almanların matematik bilgisi daha iyi oluyor.
“Kendi yolunu çizen kişi, kimsenin izinden gitmez.” – Nietzsche
Kim İslâm’da güzel bir çığır açarsa (güzel bir alışkanlık başlatırsa), onun sevabı ve kendisinden sonra ona uyanların sevapları, onların sevaplarından hiçbir şey eksilmeksizin ona da yazılır.
erdemtr55 taydin erdemtr55 wrote on taydin's profile.
Merhaba Taydin bey,
Gruba spms serisi yapıcak mısınız?
ben 3 sargılı toroid ile 2 adet flyback sürücek bir devre yapmayı düşünüyorum.size soracak sorularım vardı?
Mutluluğun resmi illa güzel çizilmiş tablo olmak zorunda değil.Bazen basit bir çizgi,doğru bir renk,yada küçük bir detay
Back
Top