- Katılım
- 24 Şubat 2018
- Mesajlar
- 27,147
Bendeki modelin girişine 5V uyguladığımda yüksüz 116mA çektiğini görüyorum.
Muhtemelen sorunlu o. Girişteki elektrolitik sızdırıyor olabilir. Tamir projesi

Bendeki modelin girişine 5V uyguladığımda yüksüz 116mA çektiğini görüyorum.

Bende içini çok merak ediyorum...Muhtemelen sorunlu o. Girişteki elektrolitik sızdırıyor olabilir. Tamir projesi![]()

Açmak biraz zor olabilir. Muhtemelen epoksi gibi bir madde ile doldurulmuş olabilirBende içini çok merak ediyorum...
Bu arada çok eski bir yazıcıdan söktüğüm için sorunlu olabilir.
Merhabalar Kudret bey. Evet benim dedigim ve arkadaşların da söyledikleri entegre bu. Teşekkür ederim.Merhaba, bu çizim işinizi görür mü?
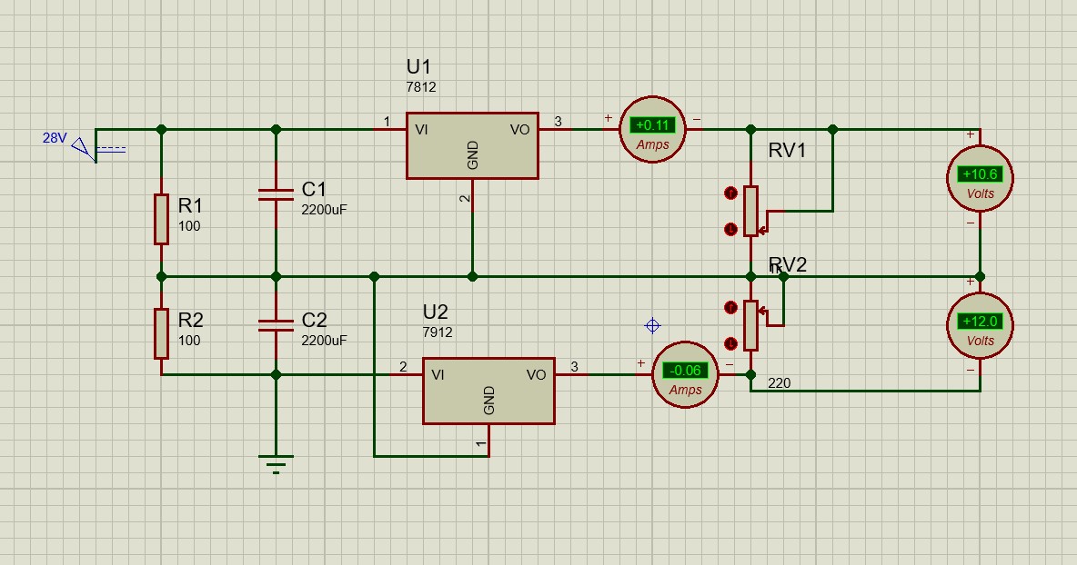
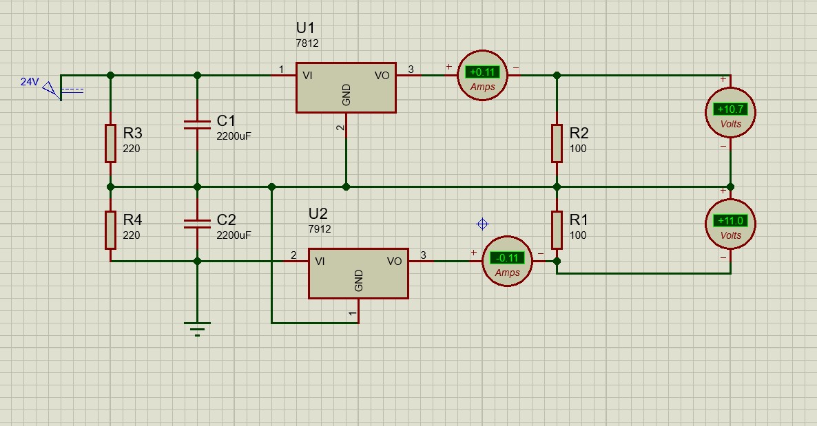
Gnd leri nasıl birleştirecek siniz. Zaten gndyi 7912 ye bagladiniz.Soyle bir devre calismaz mi? 0V ve 24V 'umuz var. 24V'a 7812, 0V'a 7912 bagliyoruz. GND uclarini birlestiriyoruz. Cikislarda da +12V, 0 ve -12V'umuz oluyor.
Entegrelerin GND uclari birlestirilecek. 7912'nin girisine baglanani 0V olarak etiketlemistim. Entegreden cikista o -12V olacak. 12V ise GND olacak. 24V'u da +12 olarak kullanacagiz. PC basina gecince simulatorde denerim, ise yariyorsa da atarim buraya. 7xxx'in minik versiyonlari vardi, onlarin cikisi 100mA ile mi yoksa 150mA ile mi sinirli hatirlayamadim. 150 ise onlardan kullanirsiniz, akim limitleme isi de cozulmus olur.Gnd leri nasıl birleştirecek siniz. Zaten gndyi 7912 ye bagladiniz.
Çizebilir misiniz?Entegrelerin GND uclari birlestirilecek. 7912'nin girisine baglanani 0V olarak etiketlemistim. Entegreden cikista o -12V olacak. 12V ise GND olacak. 24V'u da +12 olarak kullanacagiz.
Guzel sey teknoloji. Simulatorde calsiyor gorunuyor. VOltajlar azicik dusuk ama minciklarsak biraz halledilebilir sanirim.
Bu şekilde bağlandıklarında çalışmıyorlar. Pozitif ve negatiften farklı akım çektiğinizde aradaki farkın regulatörlerin GND bacaklarından geçmesi gerekiyor ama bu regulatörler bunu sağlayacak şekilde üretilmemişlerSoyle bir devre calismaz mi? 0V ve 24V 'umuz var. 24V'a 7812, 0V'a 7912 bagliyoruz. GND uclarini birlestiriyoruz. Cikislarda da +12V, 0 ve -12V'umuz oluyor. GND icin entegrelerden once ayni kapasitde iki kondansatoru de seri baglariz konudaki gibi.
Burada yükleri değiştirince çalışmayacak. Benim için de hayal kırıklığı olmuştuBilgisayar acikmis. Telefondan teamviewer ile baglanip yaptim.Guzel sey teknoloji. Simulatorde calsiyor gorunuyor. VOltajlar azicik dusuk ama minciklarsak biraz halledilebilir sanirim.
23859 eklentisine bak
Hehe, cok cakalim ben. Girise direnc attim, oradan geciyor akim. 100mA geciyor mu yukten diye ampermetre de ekledim, geciyor. Verim dusuyor ama ise de yariyor.Bu şekilde bağlandıklarında çalışmıyorlar. Pozitif ve negatiften farklı akım çektiğinizde aradaki farkın regulatörlerin GND bacaklarından geçmesi gerekiyor ama bu regulatörler bunu sağlayacak şekilde üretilmemişler
Burada yükleri değiştirince çalışmayacak. Benim için de hayal kırıklığı olmuştu.
No sorry! Olmaz, olamaz.Hehe, cok cakalim ben. Girise direnc attim, oradan geciyor akim. 100mA geciyor mu yukten diye ampermetre de ekledim, geciyor. Verim dusuyor ama ise de yariyor.![]()

Aradaki fark sadece 10mA, %10 bile değil ve bu bile 11.9'a düşürmüş akımı.Ben bilmem, Proteus emmi "oldu, vallaha oldu, billaha oldu" dedi bana.Ahanda bele. Potlarla oynayinca da degismiyor Voltaj.
23860 eklentisine bak
Bu kurtarirsa oldu. Telefonumun pilisi bitiyor. Ancak eve gidince bakabilirim tekrar.Aradaki fark sadece 10mA, %10 bile değil ve bu bile 11.9'a düşürmüş akımı.
Bu toploji çalışırsa 7805 ve 7905 ile kurup kullanabilirim.Bu kurtarirsa oldu. Telefonumun pilisi bitiyor. Ancak eve gidince bakabilirim tekrar.
23861 eklentisine bak