Pozitif voltajdan negatif voltaj elde edilir mi?

Sonuncuda oldu galiba. @semih_s bile begenir bunu. :D :tamam2:

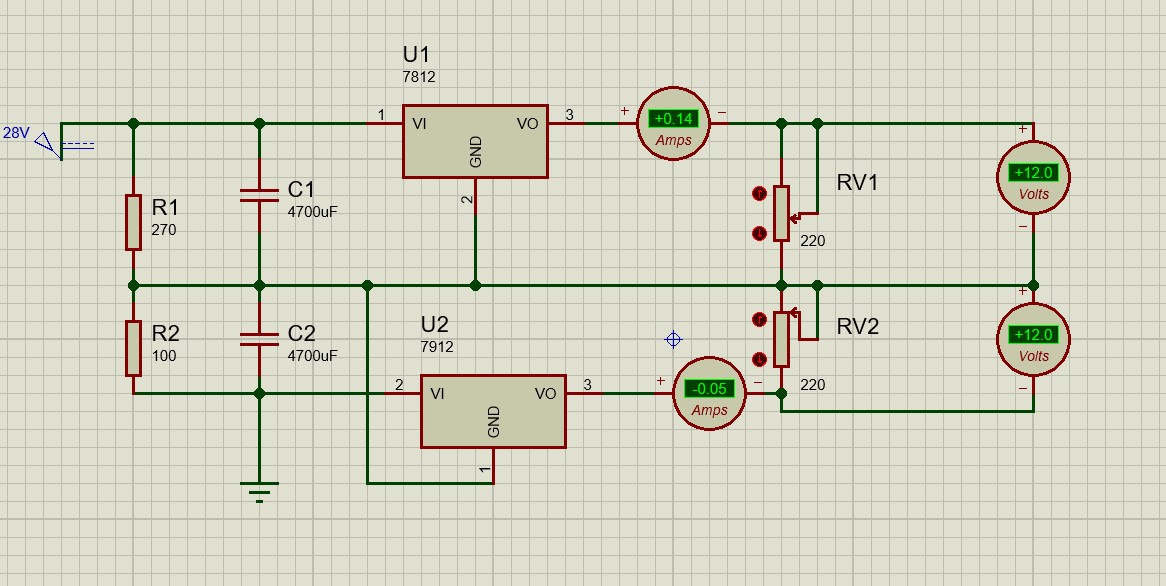
NOt : kondansatorler aslinda cok farketmiyormus. 4700 cok.

7812 vs 7912 combine with single source.jpg
 
Bu toploji çalışırsa 7805 ve 7905 ile kurup kullanabilirim.
Şönt regülatörlerle yapılabilmesi lazım. Eğer verimsizlik ve regülasyon çok önemli değilse 2 transistör ve zenerlerle halledilir. (Ripple yine düşük olur ama) Bir deneyeyim. Ne kadar akım çekilecek?
Sonuncuda oldu galiba. @semih_s bile begenir bunu. :D :tamam2:

NOt : kondansatorler aslinda cok farketmiyormus. 4700 cok.

23862 eklentisine bak
Ama yine hile yapıyorsun. komponentlerle oynamadan yükleri ters çevirince olmayacak yine.
 
Şönt regülatörlerle yapılabilmesi lazım. Eğer verimsizlik ve regülasyon çok önemli değilse 2 transistör ve zenerlerle halledilir. (Ripple yine düşük olur ama) Bir deneyeyim. Ne kadar akım çekilecek?

Ama yine hile yapıyorsun. komponentlerle oynamadan yükleri ters çevirince olmayacak yine.
Tabiyki hile yapiyorum. Yoksa bu cok mantiksiz bir devre. Ama kandirip calistirmak lazim. Calisiyorsa her sey mubah. Zaten buradaki voltaj 7V a dusecek olsa bile eger bunun cikisinda 7805- 7905 ile kullanirsak onlari kurtarir herhalde.

Google a sorunca pekcok yontem cikiyor ama bu cok ucuz bir cozum.

 
Son düzenleme:
1685045276013.png


Şu çalışıyor. 100mA için sorun yok. yük altında 0.05V voltaj değişimi oluyor. toplamda sürekli 2,5-3W yakıyor yalnız. Eğer 50mA yeterliyse güç tüketimi düşürülebilir. R1 ve R25 1 watt seçilirse iyi olur.
edit: Transistörler darlington olmalı.
 
Bunun fiyati uygunmus, tedarik sikintisida cekilmez gibi gorunuyor.

 
Bunun fiyati uygunmus, tedarik sikintisida cekilmez gibi gorunuyor.

Evet ben kolayca temin ettim.
 
Bende var bu modülden.

Henüz kullanmadım, o yüzden detaylı incelemedim. Ancak hatırladığım kadarıyla ripple biraz yüksekti ve + ve - çıkışların mutlak değerleri arasında küçük bir gerilim farkı vardı.

İlgilenen varsa istediği testi yapabilirim müsait zamanda.
 
Bende var bu modülden.

Henüz kullanmadım, o yüzden detaylı incelemedim. Ancak hatırladığım kadarıyla ripple biraz yüksekti ve + ve - çıkışların mutlak değerleri arasında küçük bir gerilim farkı vardı.

İlgilenen varsa istediği testi yapabilirim müsait zamanda.
Yükte çıkış akımını ve mümkünse ripple ölçümü yapabilirsiniz sevinirim
 
Söyle bir devre buldum. 3.5 - 30 V arasinda DC giriyorsunuz. Cikistan -3.3V / +3.3V ila -24V / +24V simetrik cikis veriyor. Gucu 20W. Belki birinin ihtiyaci olur.

Devre 2596 ile yapılmış gibi duruyor.
çıkış kararsızlığı olacağını tahmin ediyorum.
 
Devre 2596 ile yapılmış gibi duruyor.
çıkış kararsızlığı olacağını tahmin ediyorum.
+-24V gibi en yuksek degerler istenmedikce sorun olmaz. Ornegin +24V /-20V verse bile 7818 - 7918 ile rahatlikla simetrik ve kararli hale getirilebilir.
 
Evet. Benim de planım 7805 ve 7905 ile +-5V elde etmekti.

Fırsatım olunca çıplak halini test edip buraya ekleyeceğim.
 
Söyle bir devre buldum. 3.5 - 30 V arasinda DC giriyorsunuz. Cikistan -3.3V / +3.3V ila -24V / +24V simetrik cikis veriyor. Gucu 20W. Belki birinin ihtiyaci olur.

Bu modülü az önce test ettim. Rigol DP932A güç kaynağı ile 24V temiz bir gerilim verdim.
Sonuçlar şöyle:

Yük yokken
Çıkış +-18V olacak şekilde ayarladım. Yükü kaldırdığımda ripple çok kötü değil (p2p: 22 mV, RMS: 2.3mV).
Gerilim ise + çıkışında 19.89V, - çıkışında 18.40V.
1685984942753.png


50 Ohm yük altında giriş 24V çıkış +-18V
Her iki çıkışa da 50 Ohm yük uygulayınca (100mA x 2 çıkış akımı) ripple kötüleşmeye başlıyor:
1685985175844.png

Bu + çıkışındaki ripple. p2p: 181mV, RMS: 32mV


1685985408860.png

Bu ise - çıkışındaki ripple. p2p: 87mV, RMS:23mV. + çıkışına göre biraz daha iyi.



50 Ohm yük altında giriş 24V çıkış +-5V
Çıkış gerilimini 5V olarak ayarlayınca ripple doğal olarak olumlu etkileniyor.
1685985498158.png

+ çıkışındaki ripple: p2p: 53mV, RMS: 8mV

1685985601524.png

- çıkışındaki ripple: p2p: 23mv, RMS:6mV


50 Ohm yük altında giriş 10V, çıkış +-5V
Giriş gerilimini 24 volttan 10 volta düşürünce ripple çok fazla etkilenmiyor.
1685985688609.png

+ çıkışında: p2p: 49mV, RMS: 8mV


50 Ohm yük altında giriş 5V, çıkış +-5V
Emin olmak için giriş gerilimini 5 volta düşürdüm. Sonuç yine yakın.
1685985800356.png

+çıkışında p2p: 53mV, RMS: 9mV


50 Ohm yük altında giriş 5V, çıkış +-12V (Step Up)
Step down mudunda olduğu sürece giriş gerilimini arttırmak ya da düşürmek çok etki etmiyor. Ancak step up modunda çalışınca durum çok değişti:
1685986085479.png

Giriş gerilimi 5V, çıkış gerilimi +-12 V olarak ayarlıyken yük altında (240mA x 2) oldukça kötü bir ripple var. Bu modül step up modunda kullanmaya uygun değil.
+ çıkışında p2p: 580mV, RMS 112 mV



Çıkışlara kondansatör ekleyince

Çıkışlara birer tane 470uF (evde elimde low ESR yok. Sıradan kapasitörler kullandım) kapasitör ekleyince
1685986302758.png

18V çıkış gerilimi ayarında, + çıkışta ripple dalga formunda değişim oldu ancak hala yüksek diyebiliriz.
p2p: 123 mV, RMS: 11 mV


1685986485218.png

- çıkış daha olumlu etkilendi. p2p: 35mV, RMS:10mV

Verimlilik:
Verimliliğe gelince, girişte 24V, çıkışta +-18V ayarlı ve 2x360mA akım tüketilirken, girişte 900 mA tüketim vardı.
Buna göre giriş güç tüketimi 21.6 W, çıkış güç tüketimi 12.96 W bu ayarlardaki verimliliği %60 olarak hesaplayabiliriz. Diğer giriş-çıkış gerilim kombinasyonları için hesaplama yapmadım. Verimliliğin çok iyi olduğunu söylemek zor. Ayrıca bobinler ve IC oldukça fazla ısınıyor.

Sonuç:

Sonuç olarak gürültüye hassas bir cihaz ile kullanacaksanız ikinci bir regülasyon ya da iyi bir filtre ihtiyacı var gibi duruyor. Bunlar uygulandığında düşük güçlü tüketimler için uygun olabilir. Step down olarak kullanmalısınız. Step up modunda aşırı gürültü üretiyor.
 

Ekler

  • 1685986441697.png
    1685986441697.png
    48.5 KB · Görüntüleme: 137
Bu modülü az önce test ettim. Rigol DP932A güç kaynağı ile 24V temiz bir gerilim verdim.
Sonuçlar şöyle:

Yük yokken
Çıkış +-18V olacak şekilde ayarladım. Yükü kaldırdığımda ripple çok kötü değil (p2p: 22 mV, RMS: 2.3mV).
Gerilim ise + çıkışında 19.89V, - çıkışında 18.40V.
24038 eklentisine bak

50 Ohm yük altında giriş 24V çıkış +-18V
Her iki çıkışa da 50 Ohm yük uygulayınca (100mA x 2 çıkış akımı) ripple kötüleşmeye başlıyor:
24039 eklentisine bak
Bu + çıkışındaki ripple. p2p: 181mV, RMS: 32mV


24041 eklentisine bak
Bu ise - çıkışındaki ripple. p2p: 87mV, RMS:23mV. + çıkışına göre biraz daha iyi.



50 Ohm yük altında giriş 24V çıkış +-5V
Çıkış gerilimini 5V olarak ayarlayınca ripple doğal olarak olumlu etkileniyor.
24042 eklentisine bak
+ çıkışındaki ripple: p2p: 53mV, RMS: 8mV

24043 eklentisine bak
- çıkışındaki ripple: p2p: 23mv, RMS:6mV


50 Ohm yük altında giriş 10V, çıkış +-5V
Giriş gerilimini 24 volttan 10 volta düşürünce ripple çok fazla etkilenmiyor.
24044 eklentisine bak
+ çıkışında: p2p: 49mV, RMS: 8mV


50 Ohm yük altında giriş 5V, çıkış +-5V
Emin olmak için giriş gerilimini 5 volta düşürdüm. Sonuç yine yakın.
24045 eklentisine bak
+çıkışında p2p: 53mV, RMS: 9mV


50 Ohm yük altında giriş 5V, çıkış +-12V (Step Up)
Step down mudunda olduğu sürece giriş gerilimini arttırmak ya da düşürmek çok etki etmiyor. Ancak step up modunda çalışınca durum çok değişti:
24046 eklentisine bak
Giriş gerilimi 5V, çıkış gerilimi +-12 V olarak ayarlıyken yük altında (240mA x 2) oldukça kötü bir ripple var. Bu modül step up modunda kullanmaya uygun değil.
+ çıkışında p2p: 580mV, RMS 112 mV



Çıkışlara kondansatör ekleyince
Çıkışlara birer tane 470uF (evde elimde low ESR yok. Sıradan kapasitörler kullandım) kapasitör ekleyince
24047 eklentisine bak
18V çıkış gerilimi ayarında, + çıkışta ripple dalga formunda değişim oldu ancak hala yüksek diyebiliriz.
p2p: 123 mV, RMS: 11 mV


24049 eklentisine bak
- çıkış daha olumlu etkilendi. p2p: 35mV, RMS:10mV

Verimlilik:
Verimliliğe gelince, girişte 24V, çıkışta +-18V ayarlı ve 2x360mA akım tüketilirken, girişte 900 mA tüketim vardı.
Buna göre giriş güç tüketimi 21.6 W, çıkış güç tüketimi 12.96 W bu ayarlardaki verimliliği %60 olarak hesaplayabiliriz. Diğer giriş-çıkış gerilim kombinasyonları için hesaplama yapmadım. Verimliliğin çok iyi olduğunu söylemek zor. Ayrıca bobinler ve IC oldukça fazla ısınıyor.

Sonuç:
Sonuç olarak gürültüye hassas bir cihaz ile kullanacaksanız ikinci bir regülasyon ya da iyi bir filtre ihtiyacı var gibi duruyor. Bunlar uygulandığında düşük güçlü tüketimler için uygun olabilir. Step down olarak kullanmalısınız. Step up modunda aşırı gürültü üretiyor.
Ellerinize sağlık. Harika bir test olmuş
 
Bu arada yazmayı unutmuşum. Yük altında + ve - çıkışlardaki gerilim arasındaki farklar (giriş: 24V):
+-5V: 15mV
+-12V: 55mV
+-15V: 70 mV
+-18V: 92mV

%0.3 ile %0.5 arasında değişiyor. Oldukça iyi diyebiliriz.
 
Bu arada yazmayı unutmuşum. Yük altında + ve - çıkışlardaki gerilim arasındaki farklar (giriş: 24V):
+-5V: 15mV
+-12V: 55mV
+-15V: 70 mV
+-18V: 92mV

%0.3 ile %0.5 arasında değişiyor. Oldukça iyi diyebiliriz.
Aslında voltaj olarak fena değil ama ripple için dediğiniz gibi tedbir alinmali
 

Forum istatistikleri

Konular
8,427
Mesajlar
138,285
Üyeler
3,336
Son üye
zafer GÜNDÜZ

Son kaynaklar

Son profil mesajları

mechanic ayhanarican mechanic wrote on ayhanarican's profile.
https://www.allmystery.de almanca biliyorsan burada araştır. Yapay zekada çeviriyor gerçi.
Almanların matematik bilgisi daha iyi oluyor.
“Kendi yolunu çizen kişi, kimsenin izinden gitmez.” – Nietzsche
Kim İslâm’da güzel bir çığır açarsa (güzel bir alışkanlık başlatırsa), onun sevabı ve kendisinden sonra ona uyanların sevapları, onların sevaplarından hiçbir şey eksilmeksizin ona da yazılır.
erdemtr55 taydin erdemtr55 wrote on taydin's profile.
Merhaba Taydin bey,
Gruba spms serisi yapıcak mısınız?
ben 3 sargılı toroid ile 2 adet flyback sürücek bir devre yapmayı düşünüyorum.size soracak sorularım vardı?
Mutluluğun resmi illa güzel çizilmiş tablo olmak zorunda değil.Bazen basit bir çizgi,doğru bir renk,yada küçük bir detay
Back
Top