Güç Kaynağı

Yalnız burada çok önemli bir uyarı da yapayım: 220 V şebeke tarafını şaseye bağlamışsın. Umarım bunu sadece simulatörde grafiklerin ortak bir referansı olması için yapmışsındır. SAKIN devreyi o şekilde kurma! Yoksa güç kaynağının çıkışlarından birisinde FAZ VOLTAJI olur ve birileri ölebilir!
 
Yalnız burada çok önemli bir uyarı da yapayım: 220 V şebeke tarafını şaseye bağlamışsın. Umarım bunu sadece simulatörde grafiklerin ortak bir referansı olması için yapmışsındır. SAKIN devreyi o şekilde kurma! Yoksa güç kaynağının çıkışlarından birisinde FAZ VOLTAJI olur ve birileri ölebilir!
Simulatör bağlamam konusunda uyardı o yüzden çalışması için bağladım hocam.
 
Ama sen gene de bak, belki elektronik devre sembolü olarak sigorta vardır.
Tekrar Herkese Merhaba Timur hocam yaptığım devrenin ödevini yolladım şimdi sırada devreyi fiziksel olarak ayağa kaldırmakta;
1)Devremin microcapte baskı devresini nasıl çıkartabilirim?
2)Devrem için alacağım malzemeler için önerileriniz nedir?
devre baskı devre.JPG
 

Ekler

Tekrar Herkese Merhaba Timur hocam yaptığım devrenin ödevini yolladım şimdi sırada devreyi fiziksel olarak ayağa kaldırmakta;
1)Devremin microcapte baskı devresini nasıl çıkartabilirim?
2)Devrem için alacağım malzemeler için önerileriniz nedir?
3967 eklentisine bak

Merhaba Osman. Öncelikle soru sorarken genel olarak foruma sor. Belki sorduğun sorunun cevabını ben bilmiyorum, diğerlerini de muhatap almadığın için cevap vermek istemeyecekler.

MicroCap sadece simulatör. Baskı devre için başka bir program kullanman lazım. Kullandığın transistörleri belki bulamayabilirsin. Bu durumda uygun yeni transistör belirlemen lazım. Ona göre de simulasyonu tekrar yapmakta fayda var.
 
Merhaba Osman. Öncelikle soru sorarken genel olarak foruma sor. Belki sorduğun sorunun cevabını ben bilmiyorum, diğerlerini de muhatap almadığın için cevap vermek istemeyecekler.

MicroCap sadece simulatör. Baskı devre için başka bir program kullanman lazım. Kullandığın transistörleri belki bulamayabilirsin. Bu durumda uygun yeni transistör belirlemen lazım. Ona göre de simulasyonu tekrar yapmakta fayda var.
Haklısınız Hocam :rolleyes:
Biraz araştırayım neleri bulabiliyorum ona göre foruma tekrar yazarım baskı devre içinde ayrıca araştırma yapayım.
 
Ben ilk başlarda Labcenter - Ares kullanırdım. Crc hataları vs derken sıkıldım Sprint Layout kullanıyorum uzun zamandır.
Öğrenmesi kolay ve kullanması pratik.

Diğer pcb programlarına bir türlü ısınamadım.
 
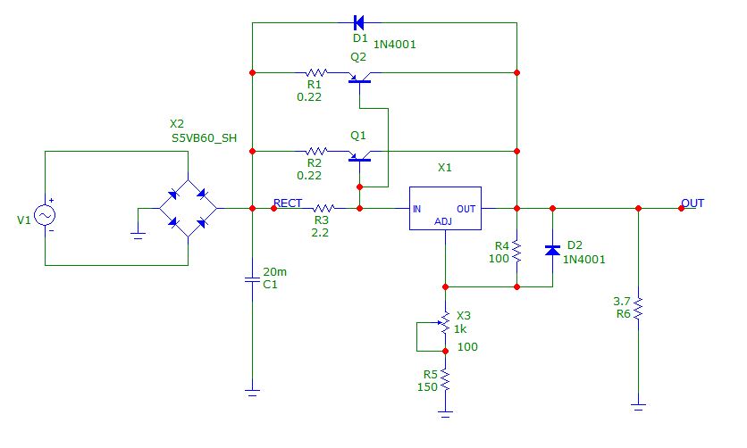
Merhabalar herkese. Aynı ödevden bende sorumluyum @osman mert arkadaşım ile büyük ihtimalle aynı sınıftayız fakat tanışmıyoruz. Konuyu 1 haftadır takip ediyorum. Ödevi tarihinde teslim edemedim ama fiziksel olarak kurmaya çalışıyorum bende. Ben devreyi tasarlarken internetten malzeme araştırması yaparak tasarladım sonrasında bulmakta sıkıntı çekmemek adına. Sizlere bir sorum olacaktı doğrultucu çıkışında ki gerilimim 22,9V max değeri görüp 20,9V değerine düşüp tekrardan 22,9V'a çıkıyor. Aynı şekilde doğrultucu çıkışındaki akım değerim ise 2-3-4-5A gibi değerler görüyor. Sürekli bir dalgalanma mevcut. LM317 çıkışında akımım ve gerilimim gayet stabil fakat girişinde ki dalgalanma beni düşündürdü? Bir zararı olur mu? Zararı olursa bu dalgalanmayı minimuma indirmek adına ne yapabilirim? şimdiden teşekkürler..
 

Ekler

  • Adsız.jpg
    Adsız.jpg
    455.9 KB · Görüntüleme: 256
Merhabalar herkese. Aynı ödevden bende sorumluyum @osman mert arkadaşım ile büyük ihtimalle aynı sınıftayız fakat tanışmıyoruz. Konuyu 1 haftadır takip ediyorum. Ödevi tarihinde teslim edemedim ama fiziksel olarak kurmaya çalışıyorum bende. Ben devreyi tasarlarken internetten malzeme araştırması yaparak tasarladım sonrasında bulmakta sıkıntı çekmemek adına. Sizlere bir sorum olacaktı doğrultucu çıkışında ki gerilimim 22,9V max değeri görüp 20,9V değerine düşüp tekrardan 22,9V'a çıkıyor. Aynı şekilde doğrultucu çıkışındaki akım değerim ise 2-3-4-5A gibi değerler görüyor. Sürekli bir dalgalanma mevcut. LM317 çıkışında akımım ve gerilimim gayet stabil fakat girişinde ki dalgalanma beni düşündürdü? Bir zararı olur mu? Zararı olursa bu dalgalanmayı minimuma indirmek adına ne yapabilirim? şimdiden teşekkürler..

Girişteki voltajdaki dalgalanma beklenen birşey. Zaten bu LM317 ile regülatörü niye yapıyorsun? O dalgalanmayı gidermek için :)

Akımdaki dalgalanma da normal. Kondansatör şarj akımları, yükün çektiği akımdan çok daha yüksek olabilir. 3 katı veya daha fazla bir değere dahi çıkabilir. Modern doğrultucu diyotlar, anma akımlarının onlarca katı darbeli akıma dayanıklıdır, hiçbir sorun çıkmaz.
 
Bir de TIP36C bazlarındaki direnç değeri çok yüksek. Böyle olunca LM317 çok az bir akım üstlenecek, akımın çoğunu transistörler üstlerine alacak.

Ayrıca emitter'lerdeki yük paylaşım dirençlerinin değerleri de çok yüksek. Orada baya bir ısı kaybı olur.
 
Anladım hocam öyleyse lm317'den alabileceğim maxiumum akımı (1.5A) almam verimi mi arttırır yani doğru anladım dimi? Peki benden istenen doğrultucu çıkışındaki %5 den küçük bir dalgalanma. Şuan ki dalgalanmamın yüzdelik durumunu nasıl hesaplayabilirim?
 
Anladım hocam öyleyse lm317'den alabileceğim maxiumum akımı (1.5A) almam verimi mi arttırır yani doğru anladım dimi? Peki benden istenen doğrultucu çıkışındaki %5 den küçük bir dalgalanma. Şuan ki dalgalanmamın yüzdelik durumunu nasıl hesaplayabilirim?

Verimi artırmaz, ama yükü paylaştırmış olur ve neticede daha sağlam bir tasarım olur.

Yüzde dalgalanma, doğrultucu çıkış voltajındaki ripple'in RMS değerini çıkış voltajının ortalama değerine bölüyorsun. Bu değerleri net olarak simulasyondaki grafiklerden çıkarabilirsin ve tam hesap yapmış olursun. Veya yaklaşık sonuç veren formüller vardı ama onları unuttum. Senin ders notlarında vardır eminim.
 
Bende uzun zamandır Sprint Layout kullanıyorum. Sanırım programa %100 hakimim kullanmadığım özelliği kalmadı.
Bu programın en güncel versiyonu kaç?
Kütüphanesi proteus gibi içler acısı mı? yoksa aradığımızı bulabiliyor muyuz?
 
6.0 son versiyonu. Pcb olarak proteus hiç kullanmadım kıyaslamam doğru olmaz. Kütüphanede herşey yok. 320volt üzerinde gevy nin kütüphanesi var baya geniş. Onun dışında kendi kütüphaneni oluşturuyorsun zamanla...
 

Forum istatistikleri

Konular
8,443
Mesajlar
138,494
Üyeler
3,342
Son üye
fatih46

Son kaynaklar

Son profil mesajları

mechanic ayhanarican mechanic wrote on ayhanarican's profile.
https://www.allmystery.de almanca biliyorsan burada araştır. Yapay zekada çeviriyor gerçi.
Almanların matematik bilgisi daha iyi oluyor.
“Kendi yolunu çizen kişi, kimsenin izinden gitmez.” – Nietzsche
Kim İslâm’da güzel bir çığır açarsa (güzel bir alışkanlık başlatırsa), onun sevabı ve kendisinden sonra ona uyanların sevapları, onların sevaplarından hiçbir şey eksilmeksizin ona da yazılır.
erdemtr55 taydin erdemtr55 wrote on taydin's profile.
Merhaba Taydin bey,
Gruba spms serisi yapıcak mısınız?
ben 3 sargılı toroid ile 2 adet flyback sürücek bir devre yapmayı düşünüyorum.size soracak sorularım vardı?
Mutluluğun resmi illa güzel çizilmiş tablo olmak zorunda değil.Bazen basit bir çizgi,doğru bir renk,yada küçük bir detay
Back
Top