Güç Kaynağı

Bu arada MicroCap ile denedim. 6 A lik köprü diyot çıkışına 1 mΩ direnç bağladım. Voltaj 28 Vrms. Şampiyon gibi 1323 A veriyor :D

1589735705336.png
 
TINA ile de benzer bir devre kurdum. 1.5 A lik köprü diyottan 3500 A akım çektim :D
 
Neyse, yani köprü diyodun akım kapasitesinin yeterli olmaması bir sorun teşkil etmiyor. Devrede başka bir sorun var. Ama elimde multisim olmadığı için benim bakma şansım yok malesef.
 
Konunun başından beri gözüme takılıyor.

LM317 datasheet'ine göre ~240ohm olması gereken direnç her devrede farklı kullanılmış.

Bu direnç çıkıştan minimum akması gereken akımı karşılar.

LM317'nin minimum yük akımı 3.5mA olarak belirlenmiş.

240ohm kullanılırsa çıkışta yük yokken entegre bu direnç üzerinden 5.2mA akım akıtır.

Hatta transistörle kuvvetlendirilmiş devrede 120ohm kullanılmış. Buna göre minimum yük akımı 10mA seçilmiş. olur.

Tabiki bu yazdıklarım optimizasyon için ve gerçek devre uygulaması için tavsiyelerdir.

Simulasyon için bu değerler önemsenmeyebilir.
__

@taydin çoğu simulasyonda elemanlar sonsuz güçlüdür. Bunun ayarı var mı bilmiyorum. Olsa güzel olur.

Bu konuda elektroniği yeni öğrenenler için crocodile clips diye bir program var.

Peak voltajları, akımları vs hesaplayıp elemanların zarar gördüğünü gösteriyor. Ama ne yazık ki dirençler gibi farklı güçlerde olan elemanlar için güç değeri belirtemiyorsunuz.

Bu güne kadar kullandığım en beğendiğim, pratik simulasyon bu idi. Ama kütüphanesi çok çok kısıtlı. Profesyonel kullanım için uygun değil.

Ben eski versiyonlarını kullanmıştım:
 
@slewrate in bahsettiği 240 ohm luk akım ayarlama direncini dün bende bir ara söyleyecektim başka konular araya girdi.Orada çıkıştaki 3-15 volt aralığını yakalamak için seçildi muhtemelen.

Bu arada LM317 nin datasheetinde ripple ı düzeltmek için regülatörün ADJ ucu ile GND hattına 10 ufd gibi bir kapasitörün bağlanması gerektiğini de izah ediyor.

Datasheet


LM317.png


@osman mert
Bu konu ile ilgili son mesajımıda ekleyeyim .Aşağıdaki resme göre devreni güncelle

(Ayrıca köprü diyotun daha büyüğünü seç 5-6 amper gibi)

duzelt.png
 
Son düzenleme:
@taydin çoğu simulasyonda elemanlar sonsuz güçlüdür. Bunun ayarı var mı bilmiyorum. Olsa güzel olur.

Simulasyon yapmaktaki amaca bağlı aslında. Bir devrenin simulasyonunu yaparken o devrenin TAM OLARAK gerçek devre gibi davranmasını da isteyebilirsin, veya simulasyondaki amacın belli bir devre fikrinin elektriksel olarak çalışıp çalışmadığını kontrol etmek de olabilir.

Ben çoğunlukla ikincisi olduğunu düşünüyorum. O yüzden malzemelerin güç kapasitesi, voltaj dayanımı gibi faktörlerin sana engel olmasını istemezsin. Bir kere devrenin çalıştığını görürsen zaten geçen akımları ve voltajları da biliyor olacaksın ve ona göre gerçek hayat komponenti seçebilirsin :)

Mesela şöyle bir örnek de vereyim. Süperheterodin radyo alıcılarının bir çalışma prensibi vardır. Giriş sinyalini bir lokal osilatör sinyali ile karıştırır, bir ara frekans elde edilir ve sonra da çok daha düşük olan bu ara frekans ile çalışılır. Diyelim bu fikri sen buldun ve deneyeceksin. Ama simulatör herşeyi hesaba katıyor. Şebekeden parazit ekliyor, yakındaki baz istasyonunun parazitini ekliyor. Güç kaynağından gelen ripple'i ekliyor. Deri etkisini hesaba katıyor, her bir direnç için kaçak endüktans ve kaçak kapasite hesaba katıyor. Bu musibetlerden dolayı artık senin fikrinin çalışıp çalışmayacağını anlayamıyorsun bile, çünkü diğer sorunların üstesinden gelemiyorsun :) Ama ideal şartlarda bu devrenin çalıştığını görürsen en azından üzerinde çalışmaya başlarsın ve bir süre sonra da parazit vs olumsuzluklara bir çözüm getirirsin.

Yalnız TINA simulatöründe "fault injection" diye bir özellik var. bir komponenti çalışma sırasında arıza yaptırabiliyorsun. Mesela direnci kısa devre veya açık devre yapabiliyorsun.
 
Regülatör çıkışındaki gerilim bölücü dirençlerin değeri, alt dirence paralel kapasitör, Transistöre paralel diyot, gerilim bölücüdeki diyot, giriş ve çıkıştaki küçük kapasitörler, bunlar devrenin çalışması için elzem olan şeyler değil. Bunlar zaten çalışan bir devre için yapılacak performans optimizasyonları. @osman mert in devresinde TEMEL bir sorun var. Devre hiç çalışmıyor.

Bence bağlantı tellerinde bir sıkıntı var. Temas olması gereken yerde temas yok, veya olmaması gereken yerde temas var. Osman şunu deneyebilirsin: Benim MicroCap ile çalıştırdığım devreyi AYNEN multisim'de sıfırdan kur. Mevcut devreni değiştirme !!! SIFIRDAN o devreyi kur ve onunla dene. Çalışırsa oradan devam et. Ama çalışan bir referans devresi olsun elinde.
 
LM317LM multiltisimde bu şekilde var o yüzden öyle seçtim ama şuan farkettim ikisi farklı gibi.

Linkini verdiğim datasheetin son sayfalarında bu regülatörün "Kodları" ve Kılıf türleri aşağıdaki resimde görülüyor.Hiçbir LM317 de device ve kılıf kodunun sonunda LM görülmüyor

KILIF.png

ayrıca datasheetin ilk sayfalarında da şu tablo var

kılıf2.png
 
Son düzenleme:
Regülatör çıkışındaki gerilim bölücü dirençlerin değeri, alt dirence paralel kapasitör, Transistöre paralel diyot, gerilim bölücüdeki diyot, giriş ve çıkıştaki küçük kapasitörler, bunlar devrenin çalışması için elzem olan şeyler değil. Bunlar zaten çalışan bir devre için yapılacak performans optimizasyonları. @osman mert in devresinde TEMEL bir sorun var. Devre hiç çalışmıyor.

Bence bağlantı tellerinde bir sıkıntı var. Temas olması gereken yerde temas yok, veya olmaması gereken yerde temas var. Osman şunu deneyebilirsin: Benim MicroCap ile çalıştırdığım devreyi AYNEN multisim'de sıfırdan kur. Mevcut devreni değiştirme !!! SIFIRDAN o devreyi kur ve onunla dene. Çalışırsa oradan devam et. Ama çalışan bir referans devresi olsun elinde.
Tamam Timur hocam dün bende o şekilde yapmayı düşündüm bugün deneyeceğim sonuçları burada paylaşırım.
 
Regülatör çıkışındaki gerilim bölücü dirençlerin değeri, alt dirence paralel kapasitör, Transistöre paralel diyot, gerilim bölücüdeki diyot, giriş ve çıkıştaki küçük kapasitörler, bunlar devrenin çalışması için elzem olan şeyler değil. Bunlar zaten çalışan bir devre için yapılacak performans optimizasyonları. @osman mert in devresinde TEMEL bir sorun var. Devre hiç çalışmıyor.

Bence bağlantı tellerinde bir sıkıntı var. Temas olması gereken yerde temas yok, veya olmaması gereken yerde temas var. Osman şunu deneyebilirsin: Benim MicroCap ile çalıştırdığım devreyi AYNEN multisim'de sıfırdan kur. Mevcut devreni değiştirme !!! SIFIRDAN o devreyi kur ve onunla dene. Çalışırsa oradan devam et. Ama çalışan bir referans devresi olsun elinde.
Timur Hocam dünden beri sizin microcap ile yaptığınız devreyi multusimde yapmaya uğraşıyorum sonuçlar çok garip çıkıyor çoookkk yordu bu güç kaynağı beni.:(:mad:

timur hoca 1.PNG
timur hoca 2.PNG
 
Belki de korsan versiyondan kaynaklanan bir sorun yaşıyorsun. Devre sana "bırak artık şu multisim'i, başka bir simulatör kullan" diye haykırıyor :)
 
@osman mert çizim dosyasını eklermisin?(Multisimde LM317 yi bulamadım yeri nerde? kütüphanesinimi eklemek gerekiyor?

Bu embesil program , yük olarak bağlanan direnci default olarak 0,25 watt gibi düşünüyor sanırım
R4 potunu 200 Ohm falan yapıp,akım direncini de 100 ohm ,yük direncini de 100 ohm yapınca çıkışta 3 volt vo çıkmasına izin veriyor
Yani çıkışa wattlı direnç seçmeli

hata.png
 
İki tane hata var:

1) R5 direnci potansiyometreye SERİ olacak. Sen orta ucundan alıp şaseye götürmüşsün.

2) Grafik çizdirirken R5 ten geçen akımı çizdiriyorsun. YÜKTEN geçen akımı çizdireceksin. Burada da yük R6.

R4 potansiyometre ve R5 değerleri ile biraz oynadım. Şu anda 3.008 V ila 15.1 V arasında ayar yapıyor.

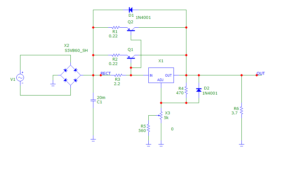
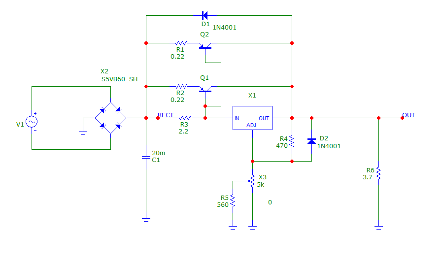
Senin devre:
1589923083774.png


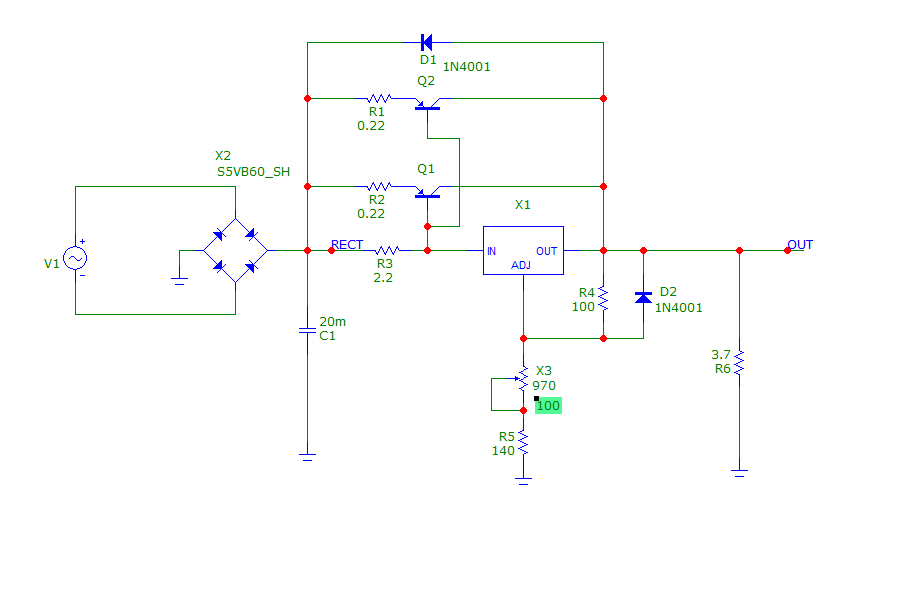
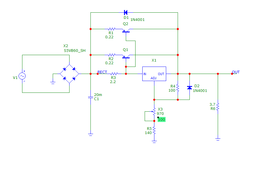
Düzeltilmiş devre:
1589923048038.png
 

Ekler

İki tane hata var:

1) R5 direnci potansiyometreye SERİ olacak. Sen orta ucundan alıp şaseye götürmüşsün.

2) Grafik çizdirirken R5 ten geçen akımı çizdiriyorsun. YÜKTEN geçen akımı çizdireceksin. Burada da yük R6.

R4 potansiyometre ve R5 değerleri ile biraz oynadım. Şu anda 3.008 V ila 15.1 V arasında ayar yapıyor.

Senin devre:
3779 eklentisine bak

Düzeltilmiş devre:
3778 eklentisine bak
Hocam teşekkür ederim ama r5'i neden pota seri bağladık.
 

Forum istatistikleri

Konular
8,443
Mesajlar
138,494
Üyeler
3,342
Son üye
fatih46

Son kaynaklar

Son profil mesajları

mechanic ayhanarican mechanic wrote on ayhanarican's profile.
https://www.allmystery.de almanca biliyorsan burada araştır. Yapay zekada çeviriyor gerçi.
Almanların matematik bilgisi daha iyi oluyor.
“Kendi yolunu çizen kişi, kimsenin izinden gitmez.” – Nietzsche
Kim İslâm’da güzel bir çığır açarsa (güzel bir alışkanlık başlatırsa), onun sevabı ve kendisinden sonra ona uyanların sevapları, onların sevaplarından hiçbir şey eksilmeksizin ona da yazılır.
erdemtr55 taydin erdemtr55 wrote on taydin's profile.
Merhaba Taydin bey,
Gruba spms serisi yapıcak mısınız?
ben 3 sargılı toroid ile 2 adet flyback sürücek bir devre yapmayı düşünüyorum.size soracak sorularım vardı?
Mutluluğun resmi illa güzel çizilmiş tablo olmak zorunda değil.Bazen basit bir çizgi,doğru bir renk,yada küçük bir detay
Back
Top