- Katılım
- 24 Şubat 2018
- Mesajlar
- 26,040
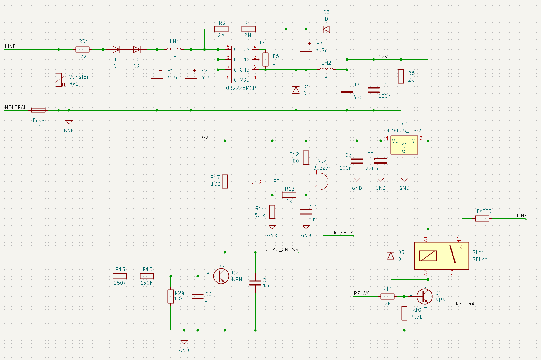
Aslında şu makinayı almak istiyorum. Espresso makinası. Rocket Mozzafiato. Ama işte osiloskop falan alınca hanım odada yeni birşey alındığını farketmese de, mutfağa bu makinayı koyduğum anda haliyle farkedecek ve dünyanın dırdırını yiyeceğim. O yüzden uygun bir zamanlama için bekliyorum 
