Diğer transistör ve diyotlar iki kanal arasında karşılaştırmalı ölçüm yapılırsa neyin bozuk olduğu ortaya çıkar.
Bu arada sağlam kanaldaki Jfet bozuk kanala takınca bozuldu mu? Eski yerine alınca sağlam kanal yine çalıştı mı acaba?
Bu durumda bozulan sağlam kanaldan sadece ses mi çıkmıyor yoksa gürültü de var mı?Çalışmayan kanaldaki 2SK2145'i söktüm ve DCA55 ile ölçtüm. Bir arıza vermedi. Ama iki kanaldaki 2SK2145 leri yer değiştirince sağlam kanal bozuluyor, bozuk olan kanal aynı şekilde bozuk olmaya devam ediyor.
Bu durumda bozulan sağlam kanaldan sadece ses mi çıkmıyor yoksa gürültü de var mı?
Eğer ses gelmiyorsa biraz daha basit düşünmek lazım, belki ses sinyali stereo değildir. Tek kanaldan sinyal giriyor olabilir. Böyle bir durum varsa yanıltıyor olabilir.
R310 <-> R351Çalışan ve çalışmayan kanallar arasında karşılaştırmalı ölçümler yaptım.
34600 eklentisine bak
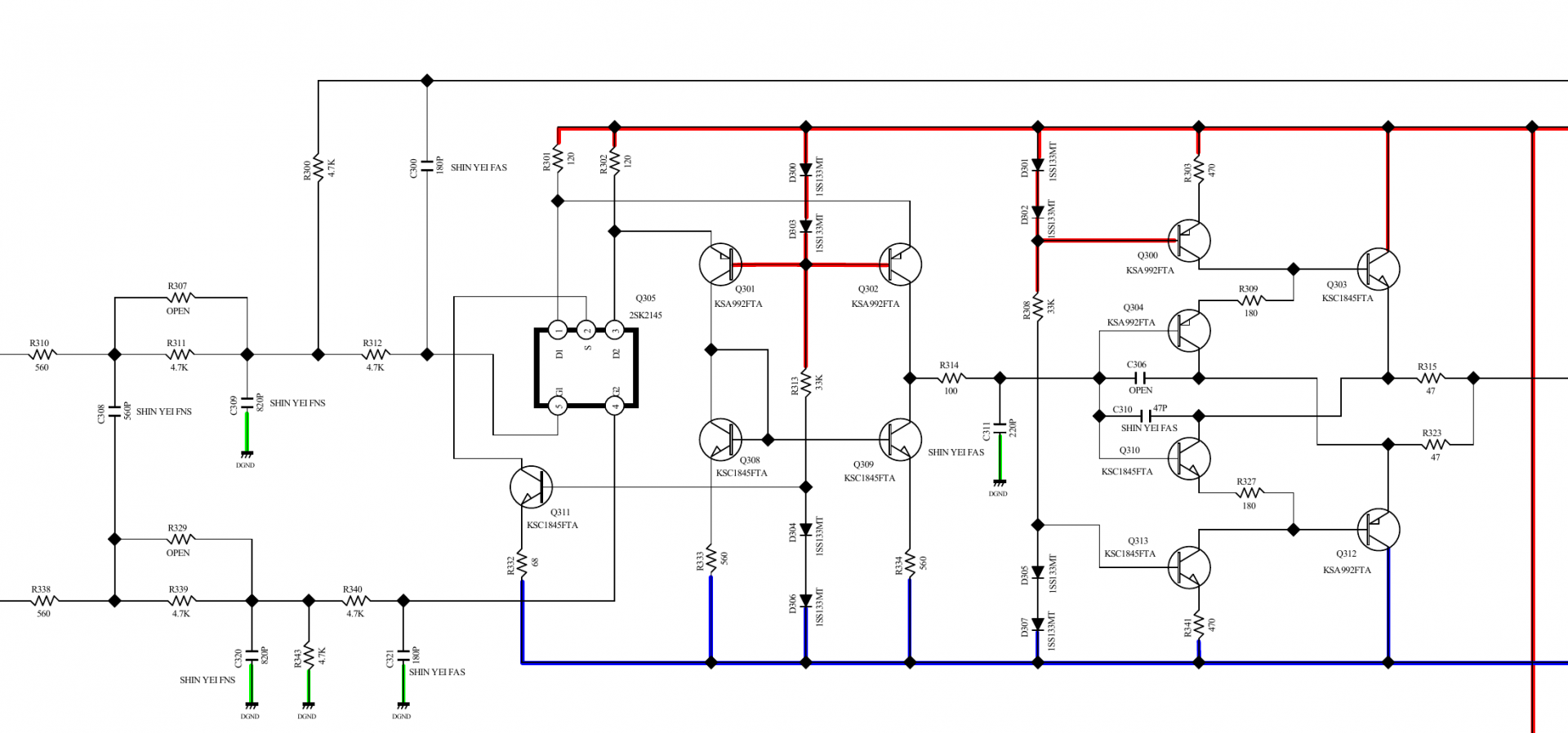
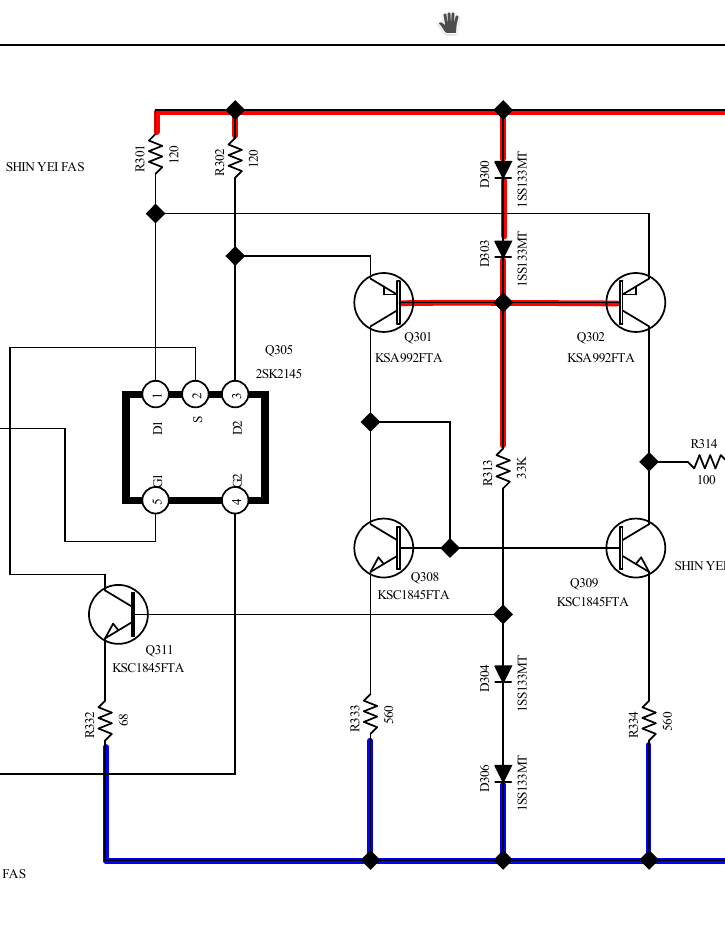
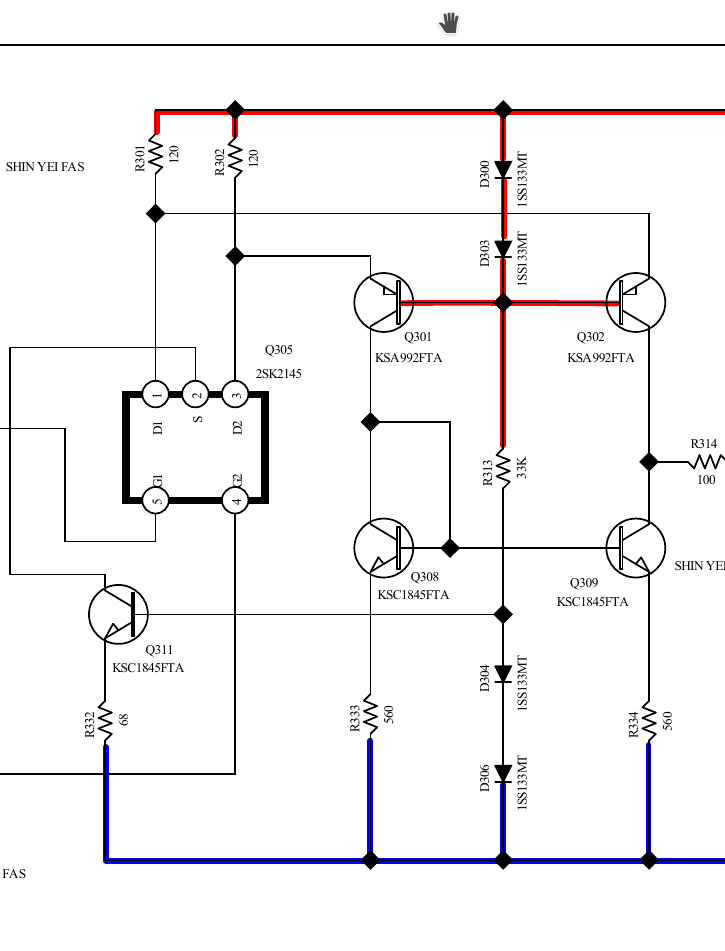
Çalışmayan devrede Q305 eşleştirilmiş JFET gate'lerinden birisi ortalama -5 V civarında diğeri +1V civarında. yüzüyor. Çalışan devrede her iki gate de +1V civarında. Herhalde sorun bunda.
2SK2145
2SK2145-BL(TE85L,F | DigiKey Electronics
Order today, ships today. 2SK2145-BL(TE85L,F – JFET 2 N-Channel (Dual) 300 mW Surface Mount SMV from Toshiba Semiconductor and Storage. Pricing and Availability on millions of electronic components from Digi-Key Electronics.www.digikey.com
İyice tepem attı. Bu DCA55 mi yanlış ölçüyor diye düşünüp multimetre ile sağlamlık kontrolü yaptım. Sağlam çıktı ... Ulan baz emitter arasında 1.2 küsür volt olan transistör nasıl iletime geçmez?Tam senlik bir arıza galiba![]()

El altında bir çekiç falan olsaydı indirmiştim kartın tepesine ...Demekki bir şekilde bu transistörün lehimleri kötüleşmiş, soğuk lehim veya başka türlü bir temassızlık vardı. Düşündüm, acaba bütün lehimleri elden geçirsemmi diye, ama vazgeçtim. Hazır çalışmaya başladı, daha fazla kurcalayıp risk yaratmaya gerek yok.
Çalışmayan kanaldaki 2SK2145'i söktüm ve DCA55 ile ölçtüm. Bir arıza vermedi. Ama iki kanaldaki 2SK2145 leri yer değiştirince sağlam kanal bozuluyor, bozuk olan kanal aynı şekilde bozuk olmaya devam ediyor.
Devreden optik sinyali ayırdım ve multimetre ile DC çalışma noktasını kıyasladım iki kanalın. Tek tek transistörlerin üzerinde ölçümler yaptım. Devrenin şurasına odaklandım: Çalışan devrede 2SK2145 in 1 numarasında 11.55 V gibi bir voltaj var. Çalışmayan devrede o noktada 12.08 V var. Doğrudan besleme voltajına bakıyorum, o da 12.08V gibi. Hmm, o zaman Q302 hiç iletime geçmiyor diye düşündüm. Sonra Q302 nin baz emitterine baktım, 1.2 V var. Q302 nin kollektör emitterine baktım, 12 V dan fazla bir voltaj var. Hah dedim, tamam. Bu transistör iletime geçmesi gerekiyorken geçmiyor.
Hemen söktüm transistörü ve DCA55 ile ölçtüm. SAĞLAM dediİyice tepem attı. Bu DCA55 mi yanlış ölçüyor diye düşünüp multimetre ile sağlamlık kontrolü yaptım. Sağlam çıktı ... Ulan baz emitter arasında 1.2 küsür volt olan transistör nasıl iletime geçmez?![]()
Tam hüsran, transistörü tekrar yerine lehimledim, bağladım tekrar konnektörleri ve transistörlerin voltajlarını teker teker ölçmeye devam edecektim. Dedim hadi şu Q302 yi tekrar ölçeyim. Bir de ne göreyim ... Baz emitter arasında 0.596 V var ve transistör de iletime geçmiş. 2SK2145 in 1 numarasına baktım 11.55 V var. Hemen optik çıkışı bağladım ve kanal çıkışına baktım, tertemiz, DC offsetsiz AC sinyal var ...
Demekki bir şekilde bu transistörün lehimleri kötüleşmiş, soğuk lehim veya başka türlü bir temassızlık vardı. Düşündüm, acaba bütün lehimleri elden geçirsemmi diye, ama vazgeçtim. Hazır çalışmaya başladı, daha fazla kurcalayıp risk yaratmaya gerek yok.
34605 eklentisine bak
İyi de 2SK2145'in yerini değiştirdiğinde sağlam kanal nasıl arıza verdi?
Demekki bir şekilde bu transistörün lehimleri kötüleşmiş,
Bacaklarda recine birakmak fayda saglayabilir belki abiKurşunsuz lehimin korozyona daha yatkın olduğunu çalıştığımız PCB firmaları söyler durur. Bir de kurşunsuz lehimde çok daha baş belası bir sorun var, o da kendiliğinden tel oluşması ve kısa devreye sebep olması.
Bacaklarda recine birakmak fayda saglayabilir belki abi

Timur bu gün aldığım ürün geldi vede gerçekten tam aradığım elastik kaplama malzemesi Sıvı bişi sürüyorsun 2 saate kadar kürleşiyor ve paket lastiği sertliğine kaplama şiddetle tavsiye dir. ürün Anfini bunla kaplarsan bidaha böle sıkıntı yaşamazsın muhtemelenBenim anladığım, o çıkan iğneler bir çeşit korozyon değil. Kendi kendine çıkan birşey. Alien'de herifin karnından çıkan yaratık gibi![]()