Güç Kaynağı

Şu abi anlatıyor bakalım biraz izleyim.
Yalnız biraz antika konudan başladı lambalı ampliler :katil2:

 
MicroCap'in kendi "Users Manual" ve "Reference Manual" da var. Oldukça ayrıntılı ve kitap gibi yazılmış. Bence onunla başlarsan daha faydalı olur.
 
Merhaba,

Yukarıda multisim ile kurulan devrenin aynısını kendimde kurdum. Deneme amaçlı olarak TIP36C lerin B çıkışlarını toprağa bağladım. Bir datasheet te buna benzer bir şey görmüştüm fakat şuanda bulamadım.

Bu şekilde 3-15V arası ayarlayamıyorum 8-15V arasında kaldı değerler.Fakat çıkış gerilimine göre uygun direnci koyduğumda istediğim akımı alabiliyorum.

Bu kullanım yanlış mıdır eğer değilse neden 8V un aşağısına çekemiyorum?
 

Ekler

  • tip36cgnd.JPG
    tip36cgnd.JPG
    165.9 KB · Görüntüleme: 232
TIP53C'lerin bazlarının şaseye çekilmesi tabiki bu devreyi çalışmaz hale getirir. Böyle bir uygulama nasıl işe yarar bilemiyorum. İlgili datasheet'i bulursan bir bakalım neymiş anlamaya çalışalım.
 
Merhaba,

Yukarıda multisim ile kurulan devrenin aynısını kendimde kurdum. Deneme amaçlı olarak TIP36C lerin B çıkışlarını toprağa bağladım. Bir datasheet te buna benzer bir şey görmüştüm fakat şuanda bulamadım.

Bu şekilde 3-15V arası ayarlayamıyorum 8-15V arasında kaldı değerler.Fakat çıkış gerilimine göre uygun direnci koyduğumda istediğim akımı alabiliyorum.

Bu kullanım yanlış mıdır eğer değilse neden 8V un aşağısına çekemiyorum?

Devreyi olması gerektiği gibi kurduğunda çalışıyor mu? Yani transistör bazlarını doğru yere bağlarsan?

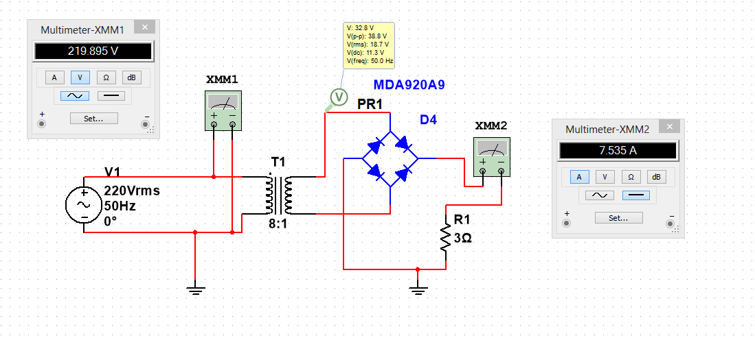
Bir de hem senin devrede, hem de @osman mert in devrede şu sorun var: Kullanılan köprü diyot 1.5 A lik. Bu durumda ne olacağı simulatörün davranışına bağlı. 1.5 A lik bir köprü diyottan 4 A geçince ne yapıyor? Arıza ilan edip çıkış voltajını mı kesiyor? Yoksa aşırı ısınmaya bağlı olarak diyodun ters kaçak akımını artırarak mı simulasyona devam ediyor? Burada her simulatörün farklı bir davranışı olabilir. Uygun akım dayanımına sahip bir köprü diyot ile denemek daha mantıklı.
 
Devreyi olması gerektiği gibi kurduğunda çalışıyor mu? Yani transistör bazlarını doğru yere bağlarsan?

Bir de hem senin devrede, hem de @osman mert in devrede şu sorun var: Kullanılan köprü diyot 1.5 A lik. Bu durumda ne olacağı simulatörün davranışına bağlı. 1.5 A lik bir köprü diyottan 4 A geçince ne yapıyor? Arıza ilan edip çıkış voltajını mı kesiyor? Yoksa aşırı ısınmaya bağlı olarak diyodun ters kaçak akımını artırarak mı simulasyona devam ediyor? Burada her simulatörün farklı bir davranışı olabilir. Uygun akım dayanımına sahip bir köprü diyot ile denemek daha mantıklı.

Transistör bazlarını farklı bağlandığını gördüğüm devreyi bulamadım.Devrenin düzgün çalışmadığını LM317 nin çıkış gerilimini ayarladığımız formüle uymamasından anlamıştım fakat olması gerektiği gibi kurduğumda çıkış gerilimim 100-500mV arasındaydı. Bu gerilimi alırken yinede 4A almak için direnci çok düşük bi direnç bağlandığında ise herhangi bir arıza vermedi fakat gerilim aralığı istenen aralıkta kalmıyor.

Dediğiniz gibi farklı köprü diyotları deneyeyim.
 
@osman mert @taydin ın dediğini okudun sanırım.Senin devrende kullandığın köprü 1,5 amperlik bir köprü diyotmuş.5 amper falan çekebildiğin güçlü köprü diyot seçmelisin.(MDA9209A yı değiştir yani)
 
Bu similatör, bu köprü diyotla 4 amper çekiyorsun diyorsa simüle edemiyor demektir :)
 
Devreyi olması gerektiği gibi kurduğunda çalışıyor mu? Yani transistör bazlarını doğru yere bağlarsan?

Bir de hem senin devrede, hem de @osman mert in devrede şu sorun var: Kullanılan köprü diyot 1.5 A lik. Bu durumda ne olacağı simulatörün davranışına bağlı. 1.5 A lik bir köprü diyottan 4 A geçince ne yapıyor? Arıza ilan edip çıkış voltajını mı kesiyor? Yoksa aşırı ısınmaya bağlı olarak diyodun ters kaçak akımını artırarak mı simulasyona devam ediyor? Burada her simulatörün farklı bir davranışı olabilir. Uygun akım dayanımına sahip bir köprü diyot ile denemek daha mantıklı.
Söylediğiniz gibi köprü diyottan 23ma akım çıkıyor ama sonra arızaya geçiyor.Arızaya geçincede 432.pA oluyor akım.
köprü diyot.PNG
 
Söylediğiniz gibi köprü diyottan 23ma akım çıkıyor ama sonra arızaya geçiyor.Arızaya geçincede 432.pA oluyor akım.3725 eklentisine bak

Bizim söylediğimiz o değil Osman. Senin burada kurduğun devrede resimden de görüldüğü üzere direnç gidiyor :D Neden?

25.5 Vrms AC voltajı 1 kΩ luk dirence uygularsan, o direnç üzerinde 0.6 W gibi güç harcanır. Eğer o simulatör direnç gücünü de sümule ediyor ve sen de özel olarak bir güç belirtmediysen belki de standart 0.25 W lık direnç varsayıyor. Yani görüldüğü gibi direnç aşırı ısıdan yarılmış ve ortası gitmiş. Bir tek dumanı simule etmediği kalmış :D
 
Bizim dediğimiz denemek için R1 in değerini 3 Ω gücünü de 1000 W yap. Böylece o direnç gayet keyifli bir şekilde 8 A falan çeksin. Sonra da diyoda bakalım, diyot da direnç gibi yarılacak mı :)
 
Bizim söylediğimiz o değil Osman. Senin burada kurduğun devrede resimden de görüldüğü üzere direnç gidiyor :D Neden?

25.5 Vrms AC voltajı 1 kΩ luk dirence uygularsan, o direnç üzerinde 0.6 W gibi güç harcanır. Eğer o simulatör direnç gücünü de sümule ediyor ve sen de özel olarak bir güç belirtmediysen belki de standart 0.25 W lık direnç varsayıyor. Yani görüldüğü gibi direnç aşırı ısıdan yarılmış ve ortası gitmiş. Bir tek dumanı simule etmediği kaymış :D
:D Ben bu azimle o dumanıda simule ettiricem hocam .
 
Haydaaa. Çaktırmadan köprü diyotları değiştirmişsin yav. 1.5 A olan köprüyü tak bakalım duman gelecek mi.
 
Yok Hocam bu iyi birşey heralde değil mi? :D

Yani bakış açına bağlı. Bir dirençte arızayı simule edebiliyorsa diyotta niye aynı şeyi yapmıyor? Belki de bu tür durumların simulasyonunu yapılandırman gerekiyordur. "simulate fault" diye birşeyler var mı seçeneklerde bir bak istersen.
 

Çevrimiçi personel

Forum istatistikleri

Konular
8,442
Mesajlar
138,483
Üyeler
3,342
Son üye
fatih46

Son kaynaklar

Son profil mesajları

mechanic ayhanarican mechanic wrote on ayhanarican's profile.
https://www.allmystery.de almanca biliyorsan burada araştır. Yapay zekada çeviriyor gerçi.
Almanların matematik bilgisi daha iyi oluyor.
“Kendi yolunu çizen kişi, kimsenin izinden gitmez.” – Nietzsche
Kim İslâm’da güzel bir çığır açarsa (güzel bir alışkanlık başlatırsa), onun sevabı ve kendisinden sonra ona uyanların sevapları, onların sevaplarından hiçbir şey eksilmeksizin ona da yazılır.
erdemtr55 taydin erdemtr55 wrote on taydin's profile.
Merhaba Taydin bey,
Gruba spms serisi yapıcak mısınız?
ben 3 sargılı toroid ile 2 adet flyback sürücek bir devre yapmayı düşünüyorum.size soracak sorularım vardı?
Mutluluğun resmi illa güzel çizilmiş tablo olmak zorunda değil.Bazen basit bir çizgi,doğru bir renk,yada küçük bir detay
Back
Top