Hmm şimdi söktüm 4 wire modda ölçtüm 0.148 Ω ...
Toplu olarak göz doktoruna gidelim bence. Volta da kırmızı görmüş.

Toplu olarak göz doktoruna gidelim bence. Volta da kırmızı görmüş.![]()
Onun da programı varO zaman renkten direnç hesaplama programının yanında, benim bir tane de renk ölçme cihazına ihtiyacım var
29503 eklentisine bak
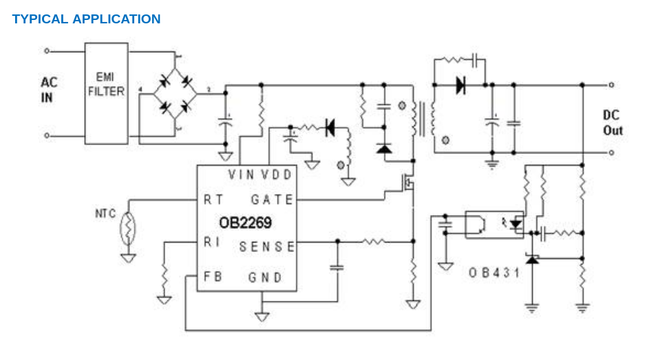
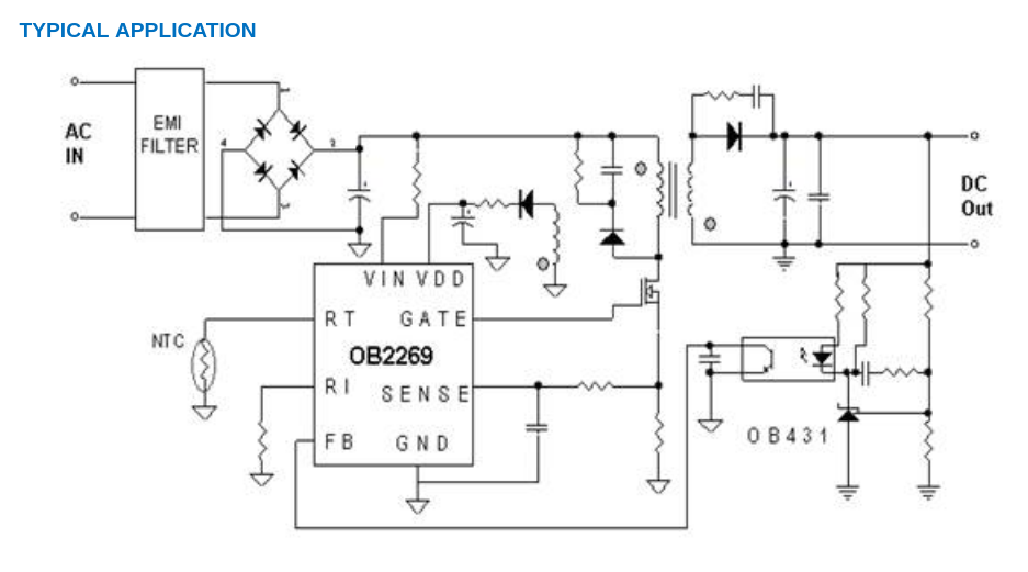
Test amacıyla yüksek gerilim vermeden, trafo geri besleme ucunu ayırarak besleme gelmiş gibi dirençle dc uygulayalım.(vdd) VIN yok diye sıkıntı yapabilir onu da bir dirençle vddye bağlayalım
Bundan sonra entegre mosfet geytini sürmeye çalışacak mı bakalım. En azından entegre sağlam mı onu anlarız
29504 eklentisine bak
Cihaza gerek yok. Programi var, "belesh". Malum cihazlar "paali".O zaman renkten direnç hesaplama programının yanında, benim bir tane de renk ölçme cihazına ihtiyacım var
29503 eklentisine bak
Bir tane program yazayim ben de. Fotograftan malzeme bulsun. Renkleri taniyip degerlri, kodlardan yine degerleri, internet sorgusundan bilgilerini falan getirsin.Cihaza gerek yok. Programi var, "belesh". Malum cihazlar "paali".![]()
![]()
Color Grab (color detection) - Google Play'de Uygulamalar
"You Around Dünyadan Renkleri alın"play.google.com
yok direk rengi söylüyor rgb değeri ile birlikte color grab.İyi de o programlar RGB değeri veriyor. "Kırmızı" kararını nasıl vereceksin? eşik değerleri ne olacak?
Sahibinin telefonu.
Çipin yanındaki uf lık kondansatörü ölçtünüzmü? Çıkışta voltaj var, akım zayıfsa o kapasitör şüpheli diyordu bir tamir videosunda.