Online UPS Sessizleştirme operasyonu

Pasif soğutucu yaptıktan sonra süngerli ses izolasyonu ve tekerlekleri olan bir UPS kutusu yapsaydın daha pratik ve kullanışlı bir çözüm olmaz mıydı?
 
Pasif soğutucu yaptıktan sonra süngerli ses izolasyonu ve tekerlekleri olan bir UPS kutusu yapsaydın daha pratik ve kullanışlı bir çözüm olmaz mıydı?

Ses izolasyonu ile ısı uzaklaştırma birbirleri ile tam ters hedefleri olan şeyler. Süngerle kaplarsan ısıyı uzaklaştıramazsın, kapatmazsan sesi kesemezsin :D
 
Kutuya hava delikleri açıp, sünger yerine havlu kullanabilirsin. Bu arada bildiğimiz havlu izolasyon süngerinden daha verimliymiş sesi emmekte.

Kutunun içine UPS'i koymak yerine, UPS'in kendi kutusunun içine pasif soğutucuları ses izolasyonun dışına çıkacak şekilde uzatırsan da olurdu sanki. Hatta pasif soğutucu yerine ucuz yollu PC işlemcileri için kullanılan sıvı soğutma uygulanır.

Mekanik olarak ses yalıtımı ve ısı uzaklaştırma birlikte bir şekilde yapılır gibi duruyor. :D
 
Kapladığın süngere hava deliği açtığın anda oradan artık ses çıkacaktır.

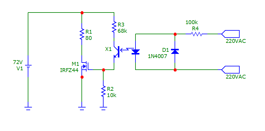
Soğutucuları da dışarı almak mümkün değil, çünkü bunun için soğutucuya bağlı olan bütün IGBT, MOSFET, transistör, diyot, PTC ye uzatma kablo takman lazım. Bunu yaptığın anda da devrenin davranışı tamamen değişir.
 
Evet bugün Inform UPS'i söktüm ve benim emektar Tunçmatiği devreye aldım.

Inform'u sessizleştirmek için şarj devresine 1 A akım çeken sabit bir yük bağlamıştım. Ama sonradan farkettim ki, zaten şarj devresinin verdiği maksimum akım 1 A gibi. Dolayısıyla benim sabit yük akımın tamamını yimiş ve akülere pek birşey gitmemiş. Aküler de kısa sürede gittiler. Şu anda koskoca 26 Ah lik aküler en fazla birkaç dakika sonra voltajı kesiyor.

Neyse aküler çöpe gidecek ve yenisi alınacak. Ya mevcut akülerin muadilini alacağım, ya jel akü alacağım, yada 45 A veya 60 A lik araba aküsü alacağım. Ona daha tam karar vermedim.

Ama asıl mesele, artık 1 A akım çeken sabit yükü şarj devresine koyamıyacağım. Koymayınca da şarj devresi cırıldayıp duruyor. Tekrar başa dönmüş oldum yani, bu sesi bir şekilde kesmem lazım. Çok büyük bir ihtimalle şarj SMPS'deki flyback trafosu yapıyor bu cırıltıyı, ama detaylı olarak incelemedim. Ayrıntılı titreşim ve desibel ölçümü yaparak bunu kesinleştireceğim.

Eğer sorun trafo ise, trafoyu epoksi içine gömerek sessizleştirmeyi düşünüyorum. Ama burada da şu çekincem var. Sorun titreşimden kaynaklanıyorsa, tamamen katılaşan bir epoksi aynen hoparlör gibi davranıp gene titreşimleri dışarı aktarabilir. Sanki bana elastik bir dolgu lazım. Böyle nasıl bir dolgu kullanabilirim?
 
Timur Ustam şu belgesel kanalında büyük dünyaca ünlü ses üreticisi trafosunun etrafını katranla doldurdu. Düşününce mantıklı soğuksa katı, ısınınca hafif erir ve oynaklığı silikon gibi mum gibi doldurur. Yalnız o az ısınmada koku görülmez - fark edilmez mi acaba?
 
Timur Ustam şu belgesel kanalında büyük dünyaca ünlü ses üreticisi trafosunun etrafını katranla doldurdu. Düşününce mantıklı soğuksa katı, ısınınca hafif erir ve oynaklığı silikon gibi mum gibi doldurur. Yalnız o az ısınmada koku görülmez - fark edilmez mi acaba?

Hmm evet söyleyince ben de bir videodan bunu hatırladım :) Öyle bir katran araştırayım bakalım. Esnek olması daha mantıklı değil mi ses izolasyonu için?
 
Artı tarafı evet bu esnek olması bunu tuttum, fakat koku varsa bilirsiniz hoş olmuyor kokusu ...
 
Sıvı conta kullansana, bende şundan var yerli üretim çok kaliteli ve ucuz. Yüksek ısıya (300°) filan dayanıklı, araba motorlarda filan da kullanılıyor. Üstelik de titreşimi sönümleyecek kadar esnek. Bence kesinlike denenmeli.

1611521632771.png
 
Kendi sitesinden:

Tek bileşikli silikon bazlı, yüksek ısıya dayanıklı, sürekli elastik kalabilen kırmızı renkli bir malzemedir. Her türlü yalıtım ve contalama işlerinde, motorlu araç sanayisinde, tamirat ve bakım işlerinde, makine tesisat ve kazanlarda, boru ve su tesisatlarında, bijon ve cıvatalarda, elektrikli ve elektronik aletlerde başarı ile kullanılır. Kesilip, hazırlanan contalardaki gibi tam yerine uymama güçlüğü yoktur. Kullanıldığı alanlarda ki etkin kaplayıcılık özelliği ile her türlü ezik, delik vb. hataları kapatır.

Ürün Özellikleri ve Uygulama Alanı
  • Türkiye'nin ilk sıvı contasıdır.
  • Uluslararası uçak endüstrisi ve General Motors tarafından onaylanmış tek sıvı contadır.
  • -60 °C’den +300 °C sıcaklığa dayanabilen tek sıvı contadır.
  • Üstün mukavemeti sayesinde AFS onayı almış bir üründür.

 
Oradaki katranlı birşey. Türkiye'deki eşdeğerini bilmiyorum. Ama 404 sıvı contadan ümitliyim ben. Olmazsa mastik, silikon veya bulabilirsem elastik epoksi alabilirim.
Saf katran olmayabilir mi demek istiyorsunuz? Denemeleriniz bize ışık tutacaktır, uygun olmayan malzemeleri kullanmamamıza yardımınız olur Üstad.
 
Saf katran olmayabilir mi demek istiyorsunuz? Denemeleriniz bize ışık tutacaktır, uygun olmayan malzemeleri kullanmamamıza yardımınız olur Üstad.

Hiç bilmiyorum nasıl birşey olduğunu. Ama videoda o dökülen maddenin katranlı birşey olduğundan bahsediyor.
 
Bugün UPS'i tekrar topladım ve akülerin full şarj olmasını bekledim. Şarj tamamlandıktan sonra beklendiği üzere cırıltı başladı.

IMG_20210404_174113.jpg


Cırıltının akü şarj devresinden geldiğini biliyorum, ama tam olarak hangi komponent olduğundan %100 emin değilim. Burada iki tane şüpheli var:

1) Flyback trafosu
2) Devrede bulunan büyük boyutlu film kapasitörler.
 

Çevrimiçi üyeler

Çevrimiçi üye yok.

Forum istatistikleri

Konular
8,428
Mesajlar
138,305
Üyeler
3,339
Son üye
crixallis31

Son kaynaklar

Son profil mesajları

mechanic ayhanarican mechanic wrote on ayhanarican's profile.
https://www.allmystery.de almanca biliyorsan burada araştır. Yapay zekada çeviriyor gerçi.
Almanların matematik bilgisi daha iyi oluyor.
“Kendi yolunu çizen kişi, kimsenin izinden gitmez.” – Nietzsche
Kim İslâm’da güzel bir çığır açarsa (güzel bir alışkanlık başlatırsa), onun sevabı ve kendisinden sonra ona uyanların sevapları, onların sevaplarından hiçbir şey eksilmeksizin ona da yazılır.
erdemtr55 taydin erdemtr55 wrote on taydin's profile.
Merhaba Taydin bey,
Gruba spms serisi yapıcak mısınız?
ben 3 sargılı toroid ile 2 adet flyback sürücek bir devre yapmayı düşünüyorum.size soracak sorularım vardı?
Mutluluğun resmi illa güzel çizilmiş tablo olmak zorunda değil.Bazen basit bir çizgi,doğru bir renk,yada küçük bir detay
Back
Top