Dede
https://www.facebook.com/End.El.San.Ltd.Sti
- Katılım
- 24 Mayıs 2024
- Mesajlar
- 1,218
@Mikro Step Şefim kaç puanım olduKimse ilgilenmemiş sanki.
İlkel bir yapılanma ile bu şekilde.
Analizini deneyen arkadaş yapsın.
36382 eklentisine bak

@Mikro Step Şefim kaç puanım olduKimse ilgilenmemiş sanki.
İlkel bir yapılanma ile bu şekilde.
Analizini deneyen arkadaş yapsın.
36382 eklentisine bak

Kimse ilgilenmemiş sanki.
İlkel bir yapılanma ile bu şekilde.
Analizini deneyen arkadaş yapsın.
36382 eklentisine bak
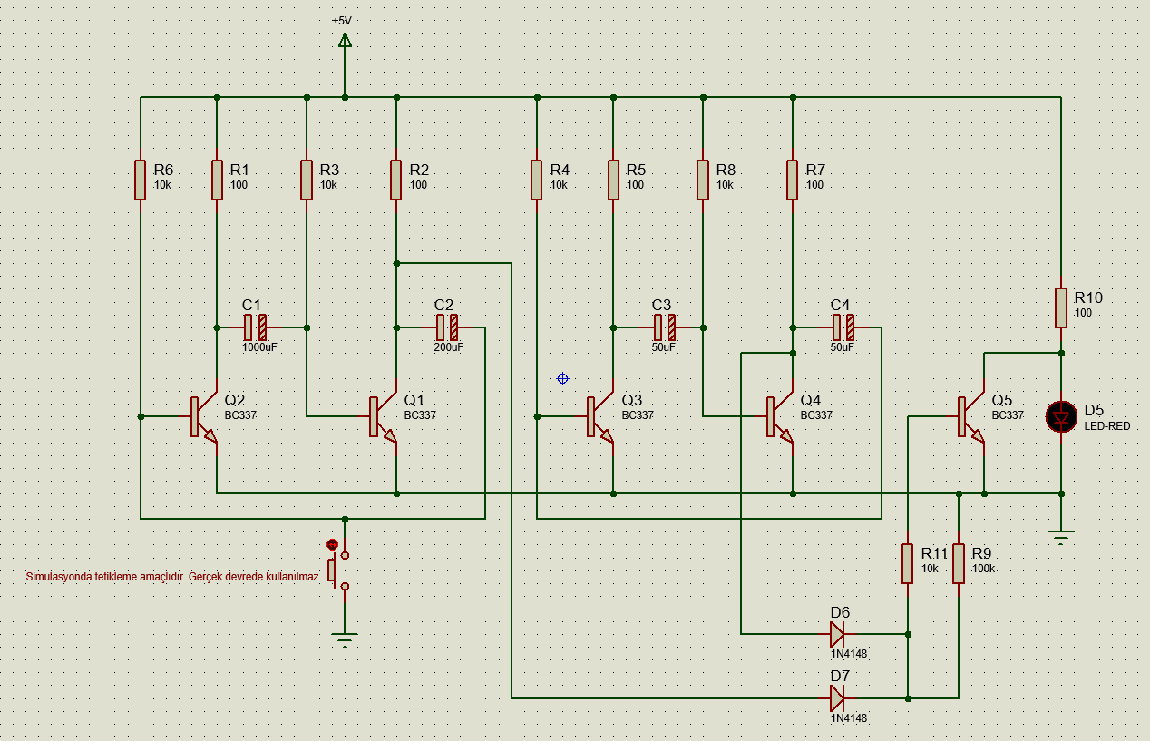
Ceza = (Transistor*3) + (Diyod sayisi*2) + Direnc sayisi + Kondansator sayisi
Kimse ilgilenmemiş sanki.
İlkel bir yapılanma ile bu şekilde.
Analizini deneyen arkadaş yapsın.
36382 eklentisine bak
Ceza = (Transistor*3) + (Diyod sayisi*2) + Direnc sayisi + Kondansator sayisi@Mikro Step Şefim kaç puanım oldu

@Mikro Step Şefim kaç puanım oldu
çok yıllar önce böyle bir mini yarışmadan tornavida takımı kazanmıştım zorda kalmadıkça hâlâ kullanmıyorum vitrinde hatıra olarak duruyorAslinda kazanana ufacik da olsa hediye verilen bir organizasyon yapabilsek cok dikkat cekici bir baslik haline gelebilir. Meslege yeni baslayanlara da tasarim cesitliligi gormek adina da guzel bir bolum olur.
Haftanin yarismasi ya da Ayın yarismasi. Kazana'na ..... firmasindan xxx TL lik indirim gibi. Firma da reklamini yapmis olur. Minicik bir sponsorluk.
 manevi değeri daha çok yani
 manevi değeri daha çok yaniBu işini görürmü?Proje dosyasını eklersen deneyebilirim Proteus'ta.
Arkadaşlar falstad da yapabilirler ben proteusta yaptım.Mesajin gozumden kacmis. Simulasyonu falsatta yaparsak hazir linki tiklar ve sonucu gorebiliriz.
Arkadaşlar falstad da yapabilirler ben proteusta yaptım.
Çalışmıyor
Ceza = (Transistor*3) + (Diyod sayisi*2) + Direnc sayisi + Kondansator sayisi
Ceza = (5*3) + 0+8+3
Ceza=26 puan


Aslında bir transistöre daha kıyıp invert çıkış yapmak verimli olurdu yada darlington yapılabilirdi. Böylece diyodu kısadevre etmek yerine kollektöre seri bağlanabilirdi.Simulasyonu yaptım. Marjinal çalışıyor. LED üzerindeki voltaj 1.9 V ile 2.3 V arasında değişiyor ve çok kısa süren üçüncü bir pals daha var. Gerçek devrede LED orada da yanacaktı, ama bu yanış görünmeyecekti. Yani orada bir marjinal timing var, orayı biraz rahatlatmak lazım
Ama tasarım güzel. İlk flip flop gate sinyali, ikinci flip flop LED'i toggle ediyor. İki tane diyot ile de AND gate oluşturulmuş.
36393 eklentisine bak
osiloskop görüntüsü çok kötü bizimkilerden.Cok hosuma gitmese de falstad tasarimim bu sekilde
Ceza = 3*3 + 2*2 + 8 + 5 = 26

Senin tasarımında yükseliş ve inişler daha keskin.Aslında bir transistöre daha kıyıp invert çıkış yapmak verimli olurdu yada darlington yapılabilirdi. Böylece diyodu kısadevre etmek yerine kollektöre seri bağlanabilirdi.
3 puan kaybetmemek için böyle yaptım (Ne önemi warsa artık)

Cok hosuma gitmese de falstad tasarimim bu sekilde
Ceza = 3*3 + 2*2 + 8 + 5 = 26
röleler ile yapsana transitor yok.Aslında bir transistöre daha kıyıp invert çıkış yapmak verimli olurdu yada darlington yapılabilirdi. Böylece diyodu kısadevre etmek yerine kollektöre seri bağlanabilirdi.
3 puan kaybetmemek için böyle yaptım (Ne önemi warsa artık)

