Tek Butonla On-Off Devresi

555 çok var ya. Hem smd'si hemde deep kılıfı var. Bir araştırayım bakalım ne çıkacak ortaya.
Birde ben bununla 220v kontrol edicem. Röle kullanmak istemiyorum. Sanırım yine bir triyak devresi yapacağım peşine.
triyak için moc3021 kullan izole etmiş olursun
 
Merhaba,
4027 oldukça hassas bir entegredir. Aynı videodaki gibi bağlarsanız sorunsuz çalışır. Tabii 220 volt kontrolu için izolatör(Opto) gerekir.
 
Merhaba,
4027 oldukça hassas bir entegredir. Aynı videodaki gibi bağlarsanız sorunsuz çalışır. Tabii 220 volt kontrolu için izolatör(Opto) gerekir.

Gerçek devrede bu kadar sorunsuz çalışmaz muhtemelen. Bu flip flopun ilk güç verildiğinde durumu belirsizdir. Belki imalattan kaynaklı olarak hep belli bir duruma gelebilir, ama bunun garantisi yok. O yüzden bir de R pinine bir "reset devresi" koyup her enerji verildiğinde Q çıkışının 0 olduğunu garantilemek lazım. Yoksa güç kaynağının fişini prize takarsın, bir gün güç kaynağı açılır, ertesi gün aynı şeyi yaptığında açılmaz, butona basıp açman gerekir.
 
J ve K girişlerini lojik 1 yap. O zaman düğmeye her bastığında çıkış bir öncekinin tersi olur. Tabi bu ideal durum. Gerçek devrede butona her bastığında rastgele çıkış oluşur, çünkü butonun kontaktları temas edince orada birçok 0 1 geçişi meydana gelir. Butondan sonra bir debounce devresi koyman lazım.
Abi debounce devresi kolay bişeymiş ya. ekstra 1-2 eleman konuyor. direnç, kond. filan. Bende karmaşık bir yapı eklemek lazım sandım.
Bu devreyi yaparım ben. Hatta osiloskop ile de bakarım çıkışına.
Gittikçe batıyorum. Her bölümü ayrı tasarlıyorum inşallah birleştirebilirim :D
 
Abi debounce devresi kolay bişeymiş ya. ekstra 1-2 eleman konuyor. direnç, kond. filan. Bende karmaşık bir yapı eklemek lazım sandım.
Bu devreyi yaparım ben. Hatta osiloskop ile de bakarım çıkışına.
Gittikçe batıyorum. Her bölümü ayrı tasarlıyorum inşallah birleştirebilirim :D

Bence başına iş açıyorsun. En mantıklısı Nano'nun fiş prize takıldığı anda ON olması ve butonu onun yönetmesi.
 
Bence başına iş açıyorsun. En mantıklısı Nano'nun fiş prize takıldığı anda ON olması ve butonu onun yönetmesi.
Nano beni yolda bırakacak. Eminim. Diğer konuda da söylediğim gibi. Şuanda nano içinde ekran ve V-A hesaplama kodları var ve 93% dolu durumda. Daha buna keypad kodları, dijital pot kodlar, enkoder kodları eklenecek. Bir yerde çıkmaza giricem gibime geliyor.
 
O zaman yukarıda @kudretuzuner in videosundaki gibi devreyi kur, R pinine de şöyle bir devre bağla. Kondansatör 220 nF gibi direnç de 10 kΩ gibi olabilir. Diyot da 1N4148 veya eşdeğeri olabilir.

1647456201665.png
 
Gerçek devrede bu kadar sorunsuz çalışmaz muhtemelen. Bu flip flopun ilk güç verildiğinde durumu belirsizdir. Belki imalattan kaynaklı olarak hep belli bir duruma gelebilir, ama bunun garantisi yok. O yüzden bir de R pinine bir "reset devresi" koyup her enerji verildiğinde Q çıkışının 0 olduğunu garantilemek lazım. Yoksa güç kaynağının fişini prize takarsın, bir gün güç kaynağı açılır, ertesi gün aynı şeyi yaptığında açılmaz, butona basıp açman gerekir.
Evet haklısınız ben resetli bir devrede kullanmıştım. Sistemin çalışması için resetlemek gerekiyordu.
 
Nano beni yolda bırakacak. Eminim. Diğer konuda da söylediğim gibi. Şuanda nano içinde ekran ve V-A hesaplama kodları var ve 93% dolu durumda. Daha buna keypad kodları, dijital pot kodlar, enkoder kodları eklenecek. Bir yerde çıkmaza giricem gibime geliyor.
programı atarsanız tamamını sadeleştirmeye çalışırım
 
programı atarsanız tamamını sadeleştirmeye çalışırım
Teşekkürler. Şu son gelişmeleri bir kafamda toparlayıp plan yapayım da duruma göre ne yapabileceğimize bakalım.
Son 1 saat içinde cihaza sırf chat ile sınıf atlattık. Sıra uygulamasında. Bakalım evdeki hesap çarşıya uyacak mı :)
 
Teşekkürler. Şu son gelişmeleri bir kafamda toparlayıp plan yapayım da duruma göre ne yapabileceğimize bakalım.
Son 1 saat içinde cihaza sırf chat ile sınıf atlattık. Sıra uygulamasında. Bakalım evdeki hesap çarşıya uyacak mı :)
Size tavsiyem acilen bir harici 24cXX ı2c eeprom edinmeniz
 
ne kadar parametre varsa yazın içine
Nanonun EEPROM'u boş hiç dokunmadım. EEPROM okuma yazması biraz zor benim için. Dediğim gibi bazı şeyler belli olsun, EEPROM da alırız, belki MEGA2560 çip filan da alınabilir. Bakacağız duruma artık. Hafıza var, ram de yok olabilir. Şuan tam hatırlayamadım. Kafam çok karıştı sabahtan beri.
 
Nanonun EEPROM'u boş hiç dokunmadım. EEPROM okuma yazması biraz zor benim için. Dediğim gibi bazı şeyler belli olsun, EEPROM da alırız, belki MEGA2560 çip filan da alınabilir. Bakacağız duruma artık.
mega2560 alacak olursan hemen vazgeç nextion al istediğin grafiği,animasyonu tasarımı kolayca yapabilirsin. Arduino ile arayüzüde çok basit EasyNextionLib.h adında bir kütüpahnesi var seri porttan okuryazar gibi nextiondan veri çekip yazıyorsun
 
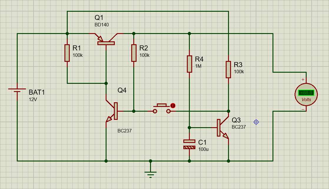
Tek buton ile on-off devresi. Bir basıyorsun açılıyor, bir basıyorsun kapanıyor...
Her ne kadar orjinalinde çalışsa da sanırım proteusun saçmalamasından kaynaklı simule edemedim.
Sanırım güç kaynağı yaparken di bayağı uğraşıp yapamamıştım devreyi. Bu gün karşıma çıktı.

6952 eklentisine bak

Kaynak
İyi akşamlar foruma bugün üye oldum.Hobby olarak elektronikle uğraşıyorum.Bu devreye ihtiyacım vardı denedim bir türlü başaramadım.Daha ilk etapta başarısız oldum .Küçük bir led yakmak istedim.ilk aşamada c327 transistör kullandım butona bastım yandı elimi çektim söndü.Daha sonra videoda gösterildiği şekilde 2N222 transistörle mühürlemeye çalıştım fakat devre butona basmadan sürekli yanık kaldı ne yaptıysam olmadı.Hatta 2N222 transistörün beyz bacağına elektrik akımı yokken elim değdirdiğimde bişe ışık yandı bir türlü anlamadım .Yük düşük güçte olduğu için bu transistörleri kullandım.
 
İyi akşamlar foruma bugün üye oldum.Hobby olarak elektronikle uğraşıyorum.Bu devreye ihtiyacım vardı denedim bir türlü başaramadım.Daha ilk etapta başarısız oldum .Küçük bir led yakmak istedim.ilk aşamada c327 transistör kullandım butona bastım yandı elimi çektim söndü.Daha sonra videoda gösterildiği şekilde 2N222 transistörle mühürlemeye çalıştım fakat devre butona basmadan sürekli yanık kaldı ne yaptıysam olmadı.Hatta 2N222 transistörün beyz bacağına elektrik akımı yokken elim değdirdiğimde bişe ışık yandı bir türlü anlamadım .Yük düşük güçte olduğu için bu transistörleri kullandım.
 
İyi akşamlar foruma bugün üye oldum.Hobby olarak elektronikle uğraşıyorum.Bu devreye ihtiyacım vardı denedim bir türlü başaramadım.Daha ilk etapta başarısız oldum .Küçük bir led yakmak istedim.ilk aşamada c327 transistör kullandım butona bastım yandı elimi çektim söndü.Daha sonra videoda gösterildiği şekilde 2N222 transistörle mühürlemeye çalıştım fakat devre butona basmadan sürekli yanık kaldı ne yaptıysam olmadı.Hatta 2N222 transistörün beyz bacağına elektrik akımı yokken elim değdirdiğimde bişe ışık yandı bir türlü anlamadım .Yük düşük güçte olduğu için bu transistörleri kullandım.
Aşağıdaki linkteki devreyi yapıp test ettim ben. Sorunsuz çalışıyor.
Bunu deneyebilirsin.

 
Gerçek devrede bu kadar sorunsuz çalışmaz muhtemelen. Bu flip flopun ilk güç verildiğinde durumu belirsizdir. Belki imalattan kaynaklı olarak hep belli bir duruma gelebilir, ama bunun garantisi yok. O yüzden bir de R pinine bir "reset devresi" koyup her enerji verildiğinde Q çıkışının 0 olduğunu garantilemek lazım. Yoksa güç kaynağının fişini prize takarsın, bir gün güç kaynağı açılır, ertesi gün aynı şeyi yaptığında açılmaz, butona basıp açman gerekir.
Merhaba, evet reset devresi de var. Çalışır projenin videoları linktedir.
Not: konu ile alakalı değil ama mantık aynı arşivde bulunsun. 220 volt mekanik merdiven otomatiği
 
Son düzenleme:
Aşağıdaki linkteki devreyi yapıp test ettim ben. Sorunsuz çalışıyor.
Bunu deneyebilirsin.

Bu çok daha zor olacak.Teşekkür ederim
 

Çevrimiçi üyeler

Forum istatistikleri

Konular
8,764
Mesajlar
142,816
Üyeler
3,511
Son üye
Koray67

Son kaynaklar

Son profil mesajları

Abdullah karaoglan falcon_browning Abdullah karaoglan wrote on falcon_browning's profile.
selamın aleyküm ses sistemindeki cızırtıyı hallettınızmi
"Araştırma, ne yaptığını bilmediğinde yaptığın şeydir." - Wernher von Braun
“Kendi yolunu çizen kişi, kimsenin izinden gitmez.” – Nietzsche
Kim İslâm’da güzel bir çığır açarsa (güzel bir alışkanlık başlatırsa), onun sevabı ve kendisinden sonra ona uyanların sevapları, onların sevaplarından hiçbir şey eksilmeksizin ona da yazılır.
erdemtr55 taydin erdemtr55 wrote on taydin's profile.
Merhaba Taydin bey,
Gruba spms serisi yapıcak mısınız?
ben 3 sargılı toroid ile 2 adet flyback sürücek bir devre yapmayı düşünüyorum.size soracak sorularım vardı?
Back
Top