Güç kaynağı tasarlayalım

@FxDev,

Uyarilar icin tesekkurler. O taslagin olmayacagini fark ettim. Negatif voltaj ekledim devreye. ofset ekleyerek cikisi sifir sayilacak degerlere ayarliyorum artik. Kazanc olayini dusunmemistim. O zaman transistor dizini soyle ayarlamaliyim, cikisin maks akimi 5A (yada neyse) icin opamp tan maks cikis akima yakin bir deger almaliyim...
 
Lm338k nın orijinali olsa zaten herkes işini onunla görür. Türkiye de tanesini bu yaz 150-200tl aralığında satıyorlardı. Ama orijinal olduğuna yemin eden bizim Türk satıcılar, bu tür tüm malzemeleri bacağına lehim değdiği zaman geri almıyor.
Neyse;
Ben dün gece YouTube da bir proje ile karşılaştım. Youtuber arkadaş videosunu da çekmiş. Şemasını da açıklamaya eklemiş.
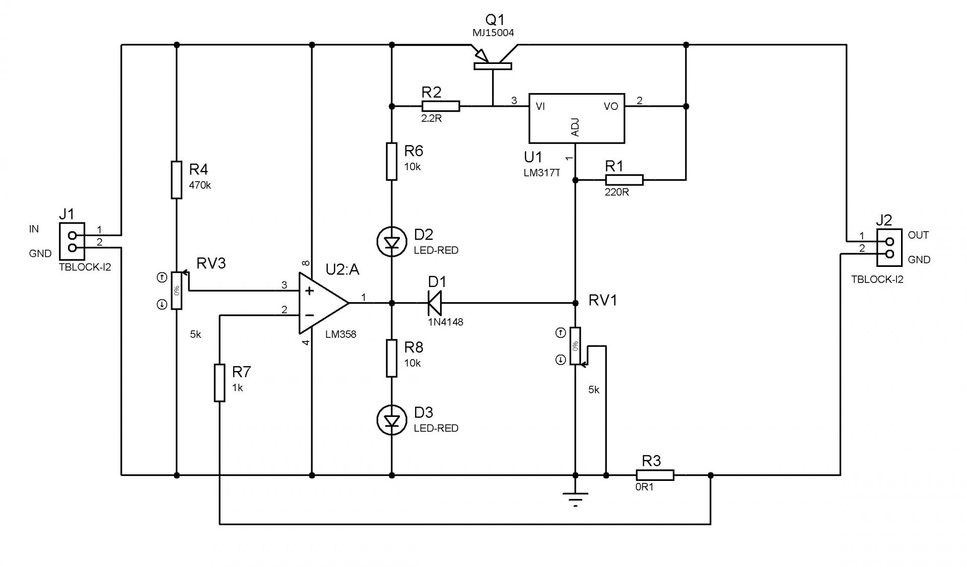
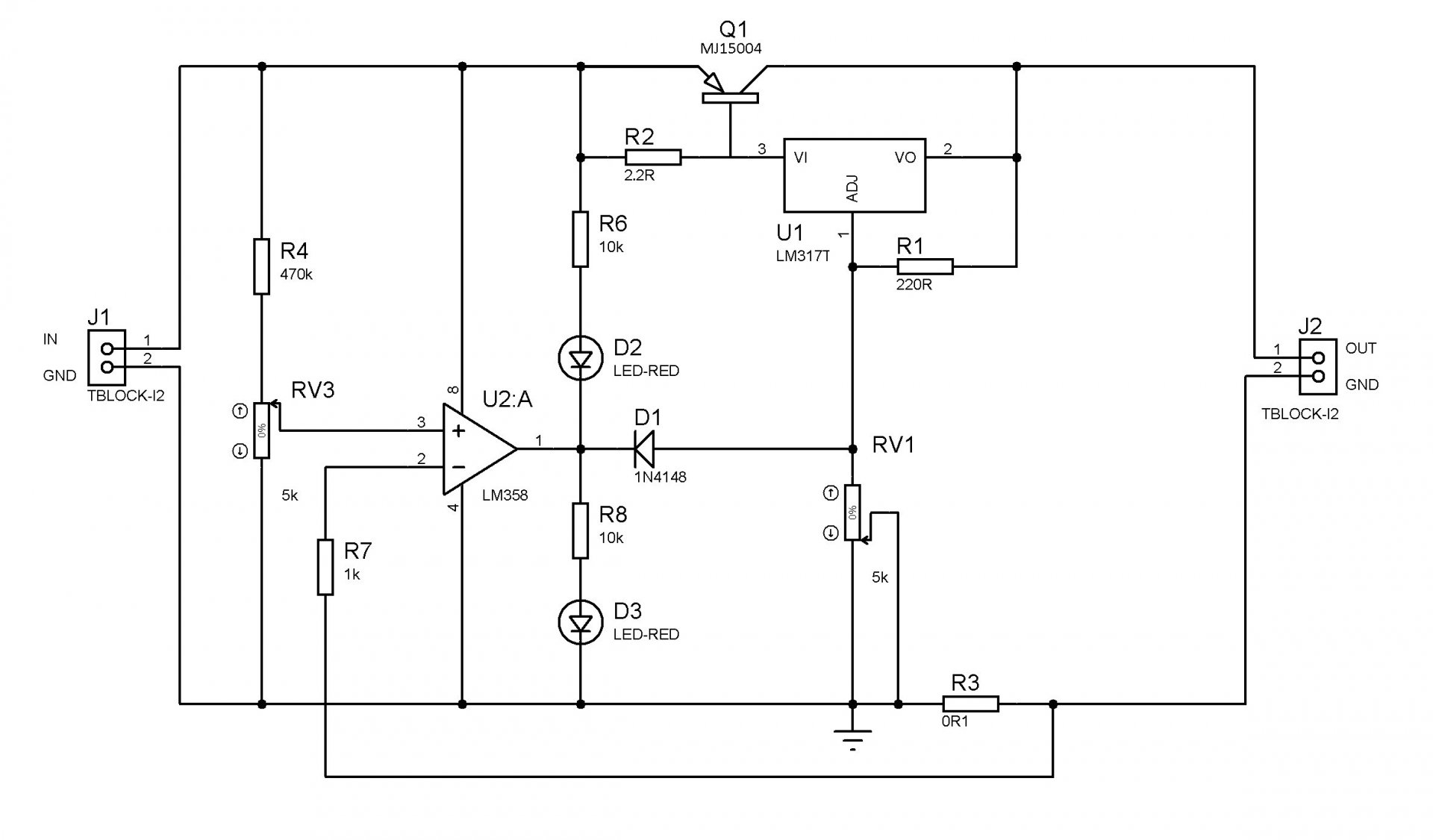
:cheeky3:Beğendiğim tarafı, Lm317yi çok basit bir şekilde opAmp ile akım kontrollü hale getirmiş. (OpAmp için 741 düşünüyorum) Neden OpAmp olarak Lm358'i seçmiş ? Onu anlamadım.
:cheeky3:Şemada beğenmedim taraf transistörün Lm317 nın sürdüğü transistör ün npn olması.
Şemayı yeniden çizip pnp olarak uyarladım.
5905 eklentisine bakBen bu kadar basit bir akım kontrolü görmedim.Hemde Lm317 li
Acaba şemada eksik varmı?Yorum sizin.
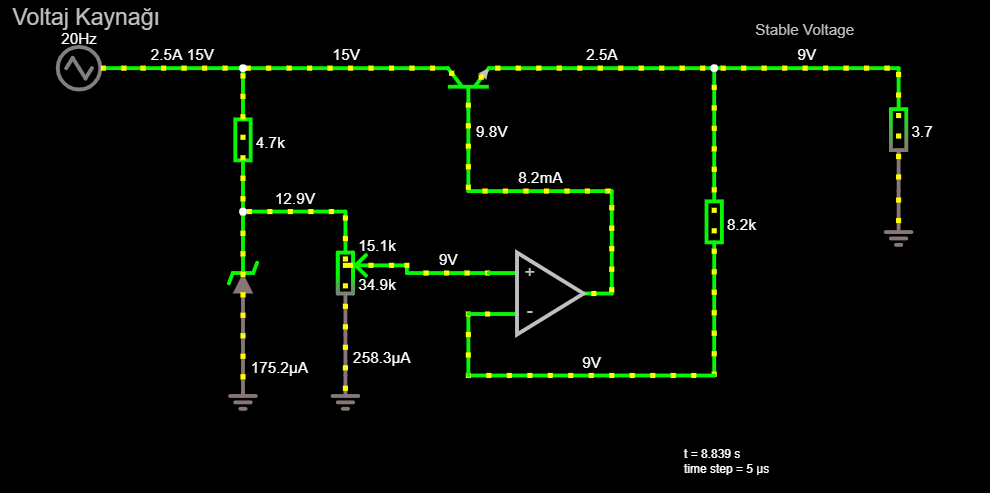
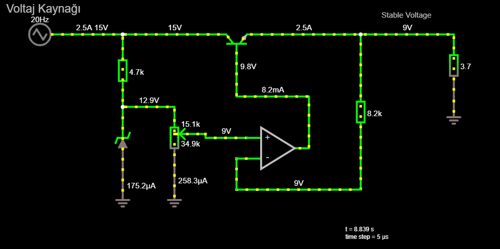
Devreyi yaptım Çalıştı sorunsuz lakin RV3 Güç kaynağına yuk vermediğim halde woltajı neden yukseltip düşürüyor narmalde amper potu yuk yokken voltajı duşürüp yükseltmemesi lazım Rv1 normal görevini yapıyor voltajı düşürüp yükseltiyor
 
Lm317 nin 0 volta inmeme durumuna uyuz olduğum için ve hali hazırda çıkışı kuvvetlendirmek amacı ile transistör de kullanmayı planladığım için acaba lm317 yi kullanmasam mı diye düşünmeye başladım. LM317 nin ısıl koruma vs özelliklerini göz ardı etmek kaydı ile aşağıdaki devre iyi çalışıyor sanki.

Aklıma takılan şudur: LM324 ü voltage follower modunda kullanırken girişe 0 volt verdiğimde çıkış ne olur? sıfır olur mu?

5954 eklentisine bak


Falstad : Link

İki yıl olmuş konuyu biraz hortlatayım :)

Bugun bu yapıyı test ettim. Ancak zener yerine TL431 kullandım. Önce breadbord üzeride denedim sonuç başarısız oldu. Sonra delikli pcb ile denediğimde sorunların breadboard kaynaklı olduğunu anladım. tip 122 ile 1A çektiğimde çıkış gerilimi 1mv bile değişmedi... Çıkış gerilim 0.002 volta kadar aşağı ayarlanabildi... Böyle olunca bu yapıya ilgim arttı. Tip142 ile denemek istiyorum...
 
@serkan_48 in gazlaması sonucu sonunda biraz vakit ayırıp projede bir miktar ilerleme sağladım. Komparatör kısmı haric devreyi denedim. Bence iyi çalışıyor. Bence dememin sebebi şu anda elimde kıyaslayabileceğim başka bir devre yok. Devre lm 324 ile ve +12/-10v ile çalışıyor bu nedenle opamp çıkış voltajından bağımsız. İstenir ise devre bileşenlerin voltaj dayanımları dikkate alınarak 0-50V veya 0-100V gibi değerlere yükseltilebilir. Bütün bileşenler rahatça temin edilebilir parçalardan oluşuyor. Akım gerilim kontrolleri tl431 ile üretilen 5v ile kontrol ediliyor. Bu yönden pot yerine bir mcu ile kontrol etmek mümkün olacak gibi görünüyor. CV modunda çıkıştaki ripple 3-5mv (pp) seviyesinde ancak CC modunda bu seviye bir miktar yükseliyor. Şu anki hali ile artık pcb tasarım aşamasına geldim diye düşünüyorum. Artık fırsat bulunca bir iki yıl içinde onuda yaparız :D


1660042822055.png
 
Son düzenleme:
@taydin, Müsait olduğunda şemayı inceler misin. Galiba ufak bir mantık hatam var. Çıkış voltajının doğruluğu için şemada gnd bağlantılarını mavi baradan kurtarıp sense uçundan gelen gnd hattına bağlamalıyım. doğru mu?
 
Bu hangi proje yav? Konu uzun zaman olmuş geriye dönük baktım anlayamadım. Serkan Elektor şeması paylaşmıştı o mu bu?
 
Bu hangi proje yav? Konu uzun zaman olmuş geriye dönük baktım anlayamadım. Serkan Elektor şeması paylaşmıştı o mu bu?

Yok yaw. Bu benim kendi projem. piyasadaki projeleri inceleyerek kendi tasarımımı yaptım. Sizdeki 0-30 kite benziyor. negatif voltaj için 555 kullandım. opampı yüksek voltajdan kurtarmak için çıkış transistör yapısını değiştirdim. ufak tefek kendime göre dokunuşlar yaptım.
 
Genel anlamda iyi gibi duruyor. Çok ayrıntılı bakmadım ama bir problem bir tane de potansiyel problem var:

1) Sekonder seçim komparatörüne çıkış voltajını doğrudan vermişsin. Bir gerilim bölücü üzerinden vermeye niyetlenip gerilim bölücüyü koymuşsun, ama bölünen yeri bağlamayıp full voltajı bağlamışsın. Çıkış voltajı opamp raylarının dışına çıktığı anda opamp telef olur bu şekilde.

2) Sense uçlarını jumper'li yapmışsın. Yani adam sense kullanmayacaksa jumper ile çıkışlara bağlanmasını varsaymışsın. Unutulursa ne olacak? Böyle yapacağın oralara düşük değerli dirençler bağla. Mesela 100 Ω gibi. Böylece jumper olsa da olmasa da çalışır.
 
1) Sekonder seçim komparatörüne çıkış voltajını doğrudan vermişsin. Bir gerilim bölücü üzerinden vermeye niyetlenip gerilim bölücüyü koymuşsun, ama bölünen yeri bağlamayıp full voltajı bağlamışsın. Çıkış voltajı opamp raylarının dışına çıktığı anda opamp telef olur bu şekilde.

çizimi ötelerken çizim hatası olmuş. İyi yakalamışsın. Normalde opampa gerilim bölücüden girecek.

2) Sense uçlarını jumper'li yapmışsın. Yani adam sense kullanmayacaksa jumper ile çıkışlara bağlanmasını varsaymışsın. Unutulursa ne olacak? Böyle yapacağın oralara düşük değerli dirençler bağla. Mesela 100 Ω gibi. Böylece jumper olsa da olmasa da çalışır.

Mantıklı direnç ekleyeyim. Negatif sense hattını aynı zamanda tl431 e de bağlamayı düşünüyorum. Çıkış voltajına duyarlı bağlantıları mavi baradan ayırdım.
 
Sense işinin ne kadar iyi çalışacağını deneyerek görmek lazım. Bana sanki şöyle bir metod daha mantıklı geliyor:

voltaj regülasyon opamp inin feedback ucu, hem güç kaynağı çıkışına hem de sense uçlarıne 100 Ω direnç ile bağlı olacak. Eğer sense ucu boşta ise, sense efektif olarak güç kaynağı çıkış terminallerine bakıyor olacak. Ama sense bağlı ise, o zaman opamp feedback ucu, güç kaynağı çıkış voltajı ile yük voltajının arasındaki farkın yarısı kadar voltaj görecek. Buna göre kalibrasyon yapmak lazım.

1660051919699.png
 
Ama sense bağlı ise, o zaman opamp feedback ucu, güç kaynağı çıkış voltajı ile yük voltajının arasındaki farkın yarısı kadar voltaj görecek. Buna göre kalibrasyon yapmak lazım.

Kafama tam oturmadı. Hat üzerindeki gerilim düşümü değişken. Birde gnd hattında da aynı olay var. Nasıl kalibre olacak tam anlamadım. Ben mevcut hali ile denemeyi planlıyorum. Aslında aynı şey olsa da dışarı uç çıkarmayı planlamıyorum. Sadece bağlantı soketine kadar olan gerilim düşümünü telafi etse yeterli benim için...
 
Sense olayının mantığı, yüke tam olarak ayarlanan gerilimin gittiğini garantilemek. Eğer sen bunu önemsemiyorsan sense ile ilgili hiçbirşey yapmana gerek yok zaten.
 
Şemayı evvblog ta paylaştım. Şöyle bir yorum gelmiş ama neden bahsediyor ben anlamadım. Doğrultma kısmına bir itiraz var ama ben bir anormallik fark edemedim.

"The 2nd rectifier part with the fixed lower voltage tap looks suspect. Chances are that when the relay is switched to the 30 V tap, the input to the 7812 would also see the rectified 30 V, at least for half waves.
One usually can't use 2 rectifiers with different but connected AC level and than also connect a DC side. With only relatively low voltage, chances are one could get away with just half wave rectification."
 
30 V kademesinde 7812 regülatörü 30 V görür diyor. Ben nasıl olur göremiyorum. İstersen simulatörde dene.
 
Şemayı evvblog ta paylaştım. Şöyle bir yorum gelmiş ama neden bahsediyor ben anlamadım. Doğrultma kısmına bir itiraz var ama ben bir anormallik fark edemedim.

"The 2nd rectifier part with the fixed lower voltage tap looks suspect. Chances are that when the relay is switched to the 30 V tap, the input to the 7812 would also see the rectified 30 V, at least for half waves.
One usually can't use 2 rectifiers with different but connected AC level and than also connect a DC side. With only relatively low voltage, chances are one could get away with just half wave rectification."
7812 için doğrulma işini yapan köprü diyot 0-15 sargısına bağlandığı için röle 0-30v sargısına geçince sorun olur diyor. Neden sorun oluyor ben de anlamadım.
Aynı 0v noktasına birden fazla köprü diyot bağlanmazmış özellikle gerilimler farklı seviyede ise.
Bunun yerine trafonun 30v ucundan tek diyotla yarım dalga doğrultup 7812 yi öyle besle diyor.

Benim anladığım bu.
 
30 V kademesinde 7812 regülatörü 30 V görür diyor. Ben nasıl olur göremiyorum. İstersen simulatörde dene.

Onu anladım. Nasıl olduğunu anlamamıştım. Denedim. Adam doğru söylüyor. yarım dalga 30volt görüyor. Ac bir yönde iken Herşey normal ama ac yönü değişince düşük tarafa 30V gidiyor. Sorunu görmeniz için kırmızı ile gösterdim.

1660062110783.png


https://www.falstad.com/circuit/cir...wJxrlMEBomZNABCQdgYLcKCHBoODIAQpDiQoFxnGwzCgA
Simulasyon Link
 
Neyse sorun gerçek ama bu konuda ne yapmalıyım karar veremedim. Kademe olması güzel burada sıkıntı yok ta. ne yapacam şimdi 7812 yi 30V a mı bağlayacam. baya ısınır. Şu sorun olmasaydı ne güzeldi...
 
Bizim demonte güç kaynağında kullanılan reverse charge pump gayet güzel iş görüyor. Hem çok daha az komponent gerektiriyor :)
 
Semayı muhtemelen yanlış takip etmiş.

Düşük gerilimin beslemesi trafonun 15 volt kademesinde bu değişmiyor.

30 volt kademesi kademeli olarak guc devresine bağlanıyor.
ac yön değişitirince yüksek ve düşük beslemenin gnd uçları ortak olduğu için düşük beslemeye 30V gidiyor. Düşük taraf 15-30-15-30 gerilim alıyor...
 

Çevrimiçi personel

Forum istatistikleri

Konular
8,427
Mesajlar
138,282
Üyeler
3,336
Son üye
zafer GÜNDÜZ

Son kaynaklar

Son profil mesajları

mechanic ayhanarican mechanic wrote on ayhanarican's profile.
https://www.allmystery.de almanca biliyorsan burada araştır. Yapay zekada çeviriyor gerçi.
Almanların matematik bilgisi daha iyi oluyor.
“Kendi yolunu çizen kişi, kimsenin izinden gitmez.” – Nietzsche
Kim İslâm’da güzel bir çığır açarsa (güzel bir alışkanlık başlatırsa), onun sevabı ve kendisinden sonra ona uyanların sevapları, onların sevaplarından hiçbir şey eksilmeksizin ona da yazılır.
erdemtr55 taydin erdemtr55 wrote on taydin's profile.
Merhaba Taydin bey,
Gruba spms serisi yapıcak mısınız?
ben 3 sargılı toroid ile 2 adet flyback sürücek bir devre yapmayı düşünüyorum.size soracak sorularım vardı?
Mutluluğun resmi illa güzel çizilmiş tablo olmak zorunda değil.Bazen basit bir çizgi,doğru bir renk,yada küçük bir detay
Back
Top