Güç kaynağı tasarlayalım

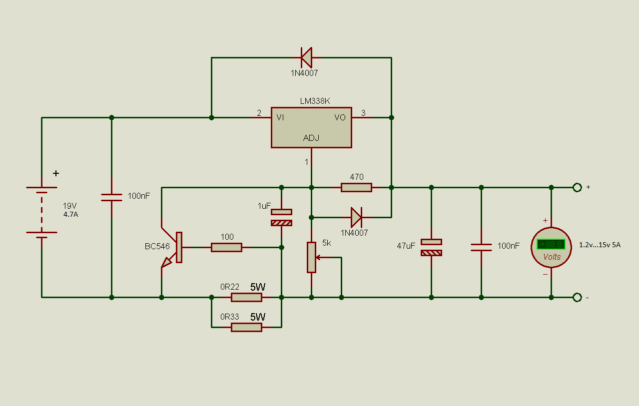
Bu entegrelerde kısadevre koruması var ama sürekli olması durumunda hasar görebilir. bunu önlemek için ilave akım sınırlama düzeneği ekledim:
5902 eklentisine bak

Akım okuma direncinin yerini beğendim. Normalde hemen GND çıkışın oraya koyuyorlar. Bu durumda direnç üzerinde düşen voltaj nedeni ile çıkış voltajının regulasyonunda kayma oluyor. Ancak sizin bağlantınızda referans (adj) bacağı ile gnd çıkışı arasında bu dirençler olmadığı için direnç üzerinde düşen gerilim çıkışı etkilemez. Gayet güzel...
 
Lm338k nın orijinali olsa zaten herkes işini onunla görür. Türkiye de tanesini bu yaz 150-200tl aralığında satıyorlardı. Ama orijinal olduğuna yemin eden bizim Türk satıcılar, bu tür tüm malzemeleri bacağına lehim değdiği zaman geri almıyor.
Neyse;
Ben dün gece YouTube da bir proje ile karşılaştım. Youtuber arkadaş videosunu da çekmiş. Şemasını da açıklamaya eklemiş.
:cheeky3:Beğendiğim tarafı, Lm317yi çok basit bir şekilde opAmp ile akım kontrollü hale getirmiş. (OpAmp için 741 düşünüyorum) Neden OpAmp olarak Lm358'i seçmiş ? Onu anlamadım.
:cheeky3:Şemada beğenmedim taraf transistörün Lm317 nın sürdüğü transistör ün npn olması.
Şemayı yeniden çizip pnp olarak uyarladım.
Variable VI PS-crt.jpg
Ben bu kadar basit bir akım kontrolü görmedim.Hemde Lm317 li
Acaba şemada eksik varmı?Yorum sizin.
 
Son düzenleme:
:cheeky3:Beğendiğim tarafı, Lm317yi çok basit bir şekilde opAmp ile akım kontrollü hale getirmiş. (OpAmp için 741 düşünüyorum) Neden OpAmp olarak Lm358'i seçmiş ? Onu anlamadım.

Özel bir sebebi yoktur. LM358 standart bir op-amp, fiyat olarak da ucuz, 741'den biraz daha iyi (esasen ikisi de antika ama iş görüyor).
 
National firmasının ürettiği LM317nin eski bir datasheeti vardı. bunun içinde çok güzel örnek uygulamalar bulunuyor. tasarım yaparken bunları örnek alabilirsiniz.
Dosyayı ekte verdim.
 

Ekler

5905 eklentisine bakBen bu kadar basit bir akım kontrolü görmedim.Hemde Lm317 li
Acaba şemada eksik varmı?Yorum sizin.

Önceki mesajda bahsettiğim nedenden dolayı 0r1 i adj bacağından geriye kaydırmak lazım.

Akımı kontrolü var ama kaç ampere ayarlı nasıl bileceksin? Çıkışı kısa devre ederek ölçerek ayarlacaksın. Ee voltaj 1.2 nin altına inmediği için onuda yapamayacaksın hadi 50ma ayarla..? Ancak akımı kısıp ölçerek yavaş yavaş açabilirsin...
 
Videoda en düşük 1.3 voltu ve en düşük 100ma i gördüm.
Bu kadar minimum component kullanan devreden bir mucize bekleyemeyiz.
Ayrıca bu ve bunun gibi düşük maliyetli akım kontrollü regüle devrede, akım miktarının önceden LED yada lcd göstergede ayarlanıp kullanıldığını görmedim.

Ben yaptığım Bench lab da, sonradan yaklaşık bir hafta uğraştım ve 20ma -4a aralığını ayarlayabildim.
O devrede @taydin hocamın (sağ olsun bench lab ta çok yardım etti) fısıldayan tristör konusunda belirttiği gibi yükün çektiği akım, ayarladığım akım miktarını geçmeye çalışınca darbeli olarak voltajı düşürüyor. Yaptığım Bench lab Yukarıdaki devrenin 3 opAmplı olan versiyonu.
 
Basitce akım ayarını gösteren ekran eklenebilir.

Ek malzemeler. Voltmetre, 1 adet ek opamp, 3-5 direnç...

Yöntem Maks 10amper için 10v ölçmek. (1v=1A)

R4 ile Rv3 ün gerilim bölücü oranı 10V ayarlanır. Bu noktadan hazır voltmetreye baplantı yapılır. Bölece pot ile 0-10 arası ayar voltmetrede görünür.

0r1 direncinden alınan gerilim ikinci bir opamp ile 10A de 10v olacak şekilde yükseltilir. Bu çıkış Şemadaki opampa bağlanır.

Bu kadar. Az maliyet ile hallettik. Denemedim ama olur :cheeky2: :D
 
Sizinki güzel fikir.
Ben akım ayarı için Rv3 potundan şaseye bir adet 100k ayarlı çok turlu trimpotun orta ucundan bir anahtar ile ön paneldeki voltmetreye geçici bağlanmasını düşünmüştüm.Voltmetrede ayarladığınız akımı görürsünüz ve anahtar öbür konumda iken voltmetremiz regülenin çıkış voltajını gösterir.Malzeme :
çok turlu trimpot,
2li anahtar.
Ama bu kadar zahmetli akım ayarı ne işe yarar onu anlamak güç.Sanırım sadece şarj akımı ayar için kullanılır.
 
Aynı şeyden bahsediyoruz. Sadece amper değeri ile volt değeri 0.1,1,10 vs. gibi değerlere oturtulmali ki voltmetre üzerinden rahat okuma olsun.
 
Yıllar önce şu devreyi bir datasheet te görmüştüm. Arşivime aldım ama uygulama fırsatım olmadı.

Hem lm317 tabanlı. Hemde opamp ile akım ve gerilim kontrolü yapıyor. Güzel bir şema.

lm317-5 amps-power-circuit.jpg
 
Hafiften gaza geldim ama yetmez biraz daha askıda bu proje :)

Şurda 12bit uygun fiyatlı bir dac var. Burda dursun...

Yeni yeni öğrendiğimden dolayı çok basit ve işimi görecek bir şey yaptım lm317 ile benimki daha çok amatör işi ama benim işimi şuan için fazlasıyla görüyor 15v max çekebiliyorum. adaptörlerden faydalanıyorum. sence nasıl başlangıç için iyi mi :D
isteyene de devre şemasını veririm.
 

Ekler

  • 20201030_152146.jpg
    20201030_152146.jpg
    401.1 KB · Görüntüleme: 284
  • 20201030_152201.jpg
    20201030_152201.jpg
    427.4 KB · Görüntüleme: 293
LM317 ile ben de basit bir devre yapıp yazıcıdan çıkma kaliteli bir güç kaynağını ayarlı hale getirmiştim.

IMG_20201030_180235.jpg
IMG_20201030_180307.jpg
IMG_20201030_180435.jpg
 
bence güzel olmuş. bu eski dsmart uydularının içinde kendi trafosu var onlarla da güç kaynağı yapılabilir mi sizinkine benziyor devrenizdeki. şey var gnd 3v gnd 12v bide 24v buna bi 50k pot takcan ince ayarlı güç kaynağı sana .
Çok önceden yaptığım için SMPS güç kaynağının özelliklerini net hatırlamıyorum. Yazıcıların çoğunda bekleme durumu için bir gerilim oluyor. Buradaki pinler onu aktive etmek için diğeri de 24V 1 ya da 2 A çıkış veriyordu. Eğer uydu alıcısındaki 24v katı yeterli akımı veriyorsa tabii ki bir güç kaynağı olarak kullanılabilir. LM317 genelde 0V'a düşmediği için sevilmiyor ama 0V ile neyi çalıştırmak planlanıyor bilmiyorum...

Akım sınırlanabilen Best marka PS-1502DD ucuz lineer bir güç kaynağını 20TL gibi komik bir rakama denk getirince bunu kenara kaldırdım. Sonra üzerine bir de RD6012-W aldım. Haliyle bunu bir daha kullanmadım ama öncesinde çok uzun zaman işimi gördü. Uzun süre kullanımda makul bir ısınma ile çalışıyor. Buna daha büyük soğutucu ve belki bir de fan eklenirse uzun süre hizmet eder.
 
1604685836733.png


Klasik Lm317 devresinde R1 ve R2 (pot da olabilir) ile istenen çıkış voltajı ayarlanırken aslında 1 nolu ADJ bacağına çıkıştaki gerilim, gerilim bölücü ile geri gönderilir. Çıkış gerilimi düşme eğilimi gösterdiğinde adj gerilimi de düşer. Adj gerilim azalınca çıkış gerilimi artar. Çıkış gerilimi artınca Adj de artar... bu durumda çıkış gerilimi aşağı inmek ister. Bu durum çıkışta bir denge yaratarak sabit bir voltaj oluşturur. Başka bir bakış açısı ile çıkış gerilimi düşünce sanki sihirli bir el voltaj ayarını arttırır. Çıkıştaki voltaj düşmesine neden olan etki ortadan kalkınca aynı şekilde sihirli el voltaj ayarını kısar. Tabi bu müdahale o kadar hızlı ve yumuşak olur ki çıkış voltajında bir dalgalanma olmaz.



Aynı yapıyı transistör ile kuralım.

1604686491670.png


Falstad : Link

Bu devre Lm317 nin yetenekleri ile kıyaslanamaz ama transistör ile (zener diyot kullanmadan) regülasyon yapılması için basit bir örnektir.
 
Lm317 nin 0 volta inmeme durumuna uyuz olduğum için ve hali hazırda çıkışı kuvvetlendirmek amacı ile transistör de kullanmayı planladığım için acaba lm317 yi kullanmasam mı diye düşünmeye başladım. LM317 nin ısıl koruma vs özelliklerini göz ardı etmek kaydı ile aşağıdaki devre iyi çalışıyor sanki.

Aklıma takılan şudur: LM324 ü voltage follower modunda kullanırken girişe 0 volt verdiğimde çıkış ne olur? sıfır olur mu?

1604690939068.png



Falstad : Link
 
Bunu öneriyorum.
tapatalk_1604692787591.jpeg

Akım ayarlaması dahil. Denenmiş devre.
Ben videodaki şemayı pnp transistör olarak yeniden çizdim.
 
Lm317 nin 0 volta inmeme durumuna uyuz olduğum için ve hali hazırda çıkışı kuvvetlendirmek amacı ile transistör de kullanmayı planladığım için acaba lm317 yi kullanmasam mı diye düşünmeye başladım. LM317 nin ısıl koruma vs özelliklerini göz ardı etmek kaydı ile aşağıdaki devre iyi çalışıyor sanki.

Aklıma takılan şudur: LM324 ü voltage follower modunda kullanırken girişe 0 volt verdiğimde çıkış ne olur? sıfır olur mu?

5954 eklentisine bak


Falstad : Link

OPAMP'de feedback yok hiç o yüzden gerçek devrede muhtemelen osilasyona girer.

0 V çıkış almak için OPAMP'i simetrik voltaj kaynağından beslemek lazım. Tek besleme kaynağı varsa ve negatif besleme şaseye iniyorsa o zaman OPAMP çıkışı hiçbir zaman tam olarak şaseye (0V değerine) inemez. Ama bu durumda da rail to rail OPAMP kullanılabilir. Simulatörde deneyeceğim bunu.
 

Forum istatistikleri

Konular
8,785
Mesajlar
143,122
Üyeler
3,522
Son üye
S.YUCE

Son kaynaklar

Son profil mesajları

Abdullah karaoglan falcon_browning Abdullah karaoglan wrote on falcon_browning's profile.
selamın aleyküm ses sistemindeki cızırtıyı hallettınızmi
"Araştırma, ne yaptığını bilmediğinde yaptığın şeydir." - Wernher von Braun
“Kendi yolunu çizen kişi, kimsenin izinden gitmez.” – Nietzsche
Kim İslâm’da güzel bir çığır açarsa (güzel bir alışkanlık başlatırsa), onun sevabı ve kendisinden sonra ona uyanların sevapları, onların sevaplarından hiçbir şey eksilmeksizin ona da yazılır.
erdemtr55 taydin erdemtr55 wrote on taydin's profile.
Merhaba Taydin bey,
Gruba spms serisi yapıcak mısınız?
ben 3 sargılı toroid ile 2 adet flyback sürücek bir devre yapmayı düşünüyorum.size soracak sorularım vardı?
Back
Top